44. 《論語.學而》:「慎終追遠,民德歸厚矣。」下列複句結構形式與此相同的是哪一選項?
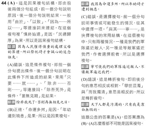
(A)除吾死外,當無見期(袁枚.祭妹文)
(B)臣以險釁,夙遭閔凶(李密.陳情表)
(C)寧我薄人,無人薄我(左傳.宣12年)
(D)舉世混濁,而我獨清(史記.屈原列傳)

答案:登入後查看
統計: A(2284), B(2689), C(594), D(1204), E(0) #2953437

詳解 (共 10 筆)

#5732630

題目中的「慎終追遠,民德歸厚矣。」意思為:「認真辦理喪事、深切懷念先人,社會風氣就會歸於純樸。」

我的理解與B6一致,認為此句為「條件複句」(慎終追遠是條件,民德歸厚矣是達到條件的結果)

所以來幫大家整理一下詳解,以下是自己的理解,歡迎指教或更正,祝大家考試順利~

 

(A) 除吾死外,當無見期 (袁枚.祭妹文)
解釋為:除非我死,否則就沒有相見的日期。
句型:條件複句
ㅤㅤ
(B) 臣以險釁,夙遭閔凶 (李密.陳情表)
解釋為:我命運不好,小時候遭遇到了不幸
句型:因果複句
ㅤㅤ
(C) 寧我薄人,無人薄我 (左傳.宣12年)
解釋為:寧可我軍主動逼近敵人,不要讓敵軍逼近我軍。 
句型:接近選擇複句?(看到有網路資料說"與其"、"不如"、"寧願"這類的句型也屬於選擇複句)
ㅤㅤ
(D) 舉世混濁,而我獨清 (史記.屈原列傳)
解釋為:天下都是渾濁不堪,只有我清澈透明
句型:接近轉折複句?(感覺不是很標準的轉折,但內容上覺得前後有相對的感覺)
295
1
#5598084
題幹「慎終追遠,民德歸厚矣。」意思是「認...
(共 239 字,隱藏中)
前往觀看
26
0
#5545474
推敲這兩句前後的關係→「慎終追遠,民德歸...
(共 1358 字,隱藏中)
前往觀看
19
5
#5807115
如果103年中區這題是對的,那111年這題應該是要選B吧
19
1
#5726136
此題最佳解答的詳解有誤!!請摩友們慎入...
(共 392 字,隱藏中)
前往觀看
19
1
#5707458
慎終追遠,民德歸厚矣。條件複句認真辦理喪...
(共 213 字,隱藏中)
前往觀看
13
0
#5712384
26.「他一接到通知就趕緊離開了。」...
(共 2338 字,隱藏中)
前往觀看
12
1
#5706572

曾子說:「認真辦理喪事、深切懷念先人,社會風氣就會歸於純樸。」

 

7
0
#5822327

我覺得題幹很像是連貫複句。

「慎終追遠,民德歸厚矣。」
對於父母過世的喪葬能謹慎守禮、竭盡哀思,對於已故的父母及祖先,都能依禮依時恭敬虔誠地追思懷念,不忘根本,風俗民情必然趨向淳厚善良。

連貫複句:
分句間是時間和動作的承接。文意上是順向連貫,先後順序不可顛倒。
例:木棉花一開,天氣要回暖了。

2
0
#5842935
1
0

私人筆記 (共 2 筆)

私人筆記#5284137
未解鎖
條件複句慎終追遠,民德歸厚矣認真辦理喪事...
(共 74 字,隱藏中)
前往觀看
13
0
私人筆記#6532709
未解鎖
慎終追遠,民德歸厚矣~條件複句(條件發生...
(共 203 字,隱藏中)
前往觀看
12
0