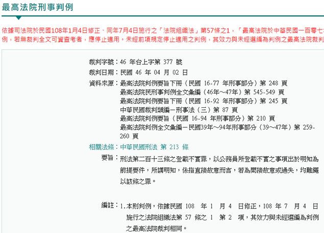
46 刑法第 213 條登載不實罪,以公務員明知為不實之事項,而登載於職務上所掌之公文書為要件,該罪之主觀構成要件要素,係指下列何種?
(A)直接故意
(B)間接故意
(C)無認識之過失
(D)有認識之過失
答案:登入後查看
統計: A(4878), B(388), C(106), D(457), E(0) #2127397
統計: A(4878), B(388), C(106), D(457), E(0) #2127397
詳解 (共 8 筆)
#4403859
刑法
第13條
行為人對於構成犯罪之事實,明知並有意使其發生者,為故意。--直接故意
行為人對於構成犯罪之事實,預見其發生而其發生並不違背其本意者,以
故意論。---間接故意
第14條
行為人雖非故意,但按其情節應注意,並能注意,而不注意者,為過失。--無認識之過失
行為人對於構成犯罪之事實,雖預見其能發生而確信其不發生者,以過失論。--有認識之過失
80
0
#3851232
有認知+意欲=直接故意
48
0
#3716093
來源:全國法規資料庫

41
0
#4804278
使公務員登載不實罪,原則上,是要發生會對外部(公眾)產生損害,才會犯此罪。如果產生損害的對象僅有機關內部,那是不會犯此罪的。
12
0
#5668787
明知→直接故意
7
0