46. 以下有關文體的說明,何者為非?
(A)「序」有兩種,一為序跋,一為贈序。「序跋」所以說明著作之旨趣及經過,如〈正氣歌並序〉﹔「贈序」是為贈言惜別而作,如〈送孟東野序〉。
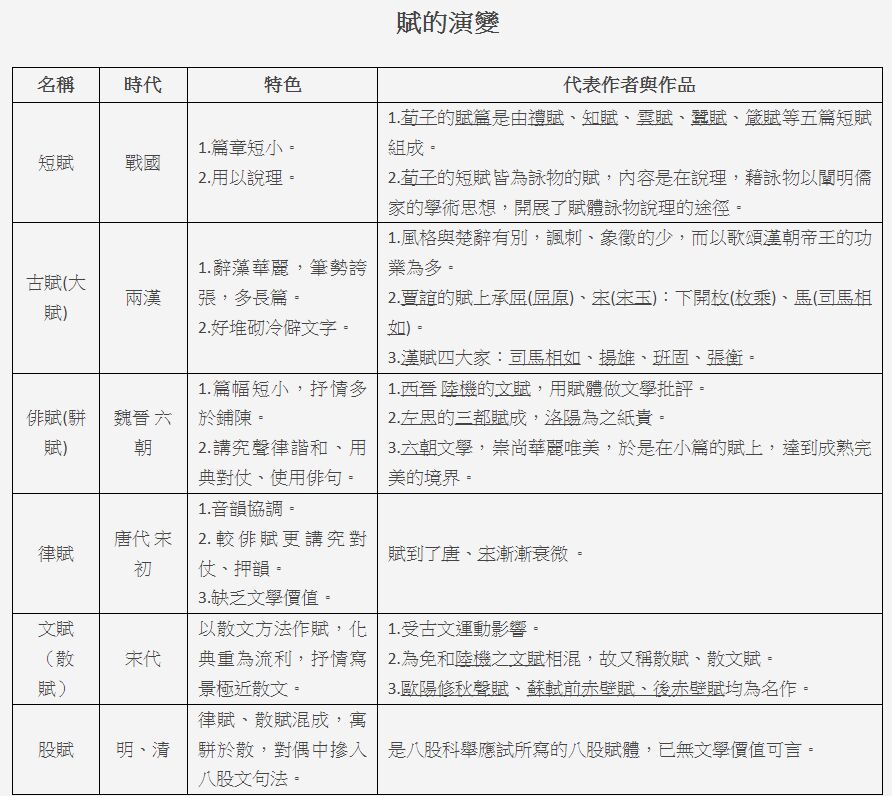
(B)「賦」為中國文學所獨具的文體,介於詩文之間,可分為大賦、俳賦、律賦、散賦,而蘇軾的〈赤壁賦〉是屬於俳賦。
(C)「祭文」乃表達哀悼之情,其體裁不必限用韻文。
(D)「行」是樂府詩的一體,如〈琵琶行〉、〈長干行〉皆屬之。

答案:登入後查看
統計: A(137), B(1303), C(284), D(118), E(0) #38695

詳解 (共 8 筆)

#37204
蘇軾的〈赤壁賦〉屬散賦
72
1
#102640
時代:魏晉南北朝。
別名:小/俳賦。
特色:抒情內容、對偶精切、通篇駢麗。
代表作品:
    曹植〈幽思賦〉〈洛神賦〉
    王粲〈登樓賦〉陸機〈文賦〉
    左思〈三都賦〉
    江淹〈恨賦〉〈別賦〉
23
0
#876780
資料來源:https://mypaper.pchome.com.tw/ktms4/post/1321980307
蘇軾是宋代人,應是散賦。
19
0
#102639
時代:宋代。
別名:散文賦。
特色:駢散相間、說理為尚。
代表作品:
    1.杜牧〈阿房宮賦〉
    2. 歐陽脩〈秋聲賦〉
    3. 蘇軾〈赤壁賦〉

19
0
#279767

「賦」盛行於兩漢,歷魏晉、隋唐,至宋而不衰;其中宋賦受古文影響,傾向散文化,蘇軾(赤壁賦)

8
0
#1674175
賦,古代文體名。賦這種體制是較為特殊的。...
(共 301 字,隱藏中)
前往觀看
7
0
#104089


赤壁賦屬於散賦

記住~~~

6
0
#1484967
蘇軾 一 〈「赤壁」賦〉 一 「散」賦 → 舒適 吃鱉 散。
1
0