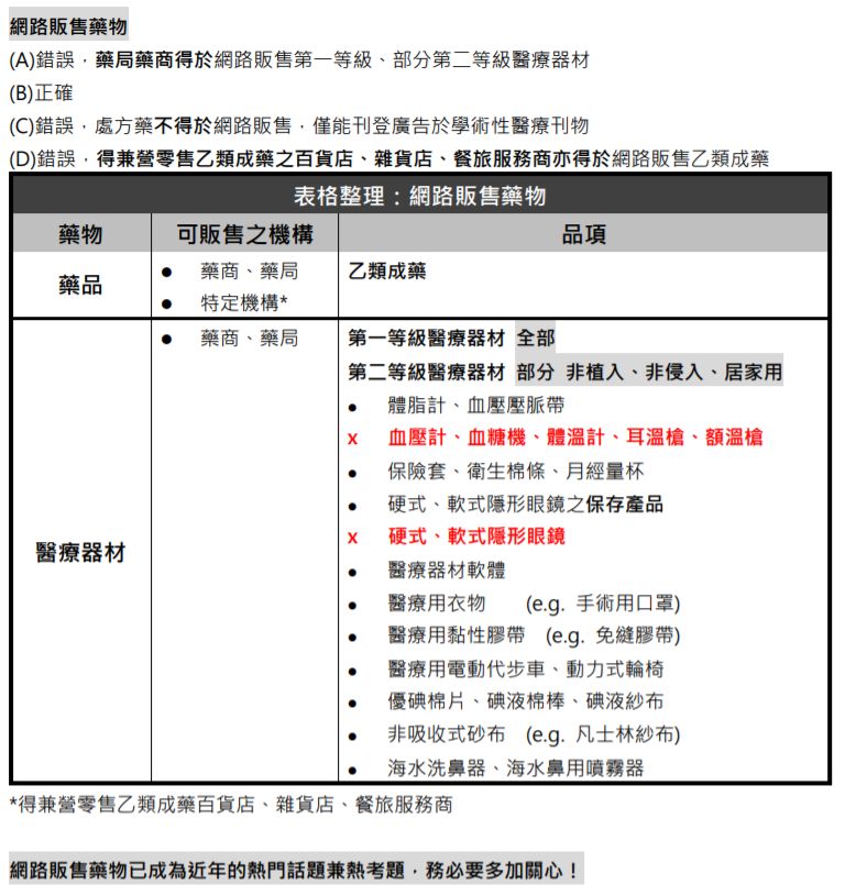
5.下列有關網路販售之敘述,何者正確?
(A)醫療器材不得於網路販售
(B)乙類成藥得於網路販售
(C)處方藥得於網路販售
(D)僅藥商、藥局,得於網路經營乙類成藥零售業務
答案:登入後查看
統計: A(311), B(5448), C(22), D(793), E(0) #2180289
統計: A(311), B(5448), C(22), D(793), E(0) #2180289
詳解 (共 10 筆)
#3809251

203
3
#4126962
不要搞混了!
藥局實體店面可以販售第一等級(全部)、第二/三等級非植入性醫材
網路可以販售第一等級(全部)、第二等級(部分)醫材,第三通通不行!
168
2
#4803465
只看最佳解要注意!目前電子體溫計是可以在網路通路購買的
87
2
#4771663
複習乙類成藥:
綠油精、曼秀雷 敦軟膏、白花 油、萬金油、乾 洗手
大概就揮發油那類的
備註:

目前電子體溫計(耳溫槍、額溫槍)在FDA給的資料中是可以通訊販賣的!請各路大神補充
資料來源:https://www.fda.gov.tw/TC/siteContent.aspx?sid=11680 底下的附件
63
2
#5567321
《低能口訣系列》
藥局或藥商可於網路販售第一等級醫療器材及部分第二等級醫療器材
其中部分第二等級醫療器材為:
體保生量Joeman溫(體脂計、保險套、衛生棉條、月經量杯、酒精棉片、電子式體溫計)
(體保生請見諒,在下無惡意)
17
2
#3771502
中華民國104年6月30日 發文字號:部授食字第1041404064號 主旨:訂定「網路零售乙類成藥注意事項」。 公告事項: 一、符合下列資格之一者,得於網路經營乙類成藥零售業務:
(一)依藥事法第二十七條、第三十四條規定核准登記之藥商、藥局。
(二)依成藥及固有成方製劑管理辦法第十六條規定得兼營零售乙類成藥之百貨店、雜貨店及餐旅服務商。
14
2
#4934220
所以 "能賣乙類成藥的人(藥商、藥局、百貨店、雜貨店)都能在網路零售乙類成藥" 這樣對吧?
10
2