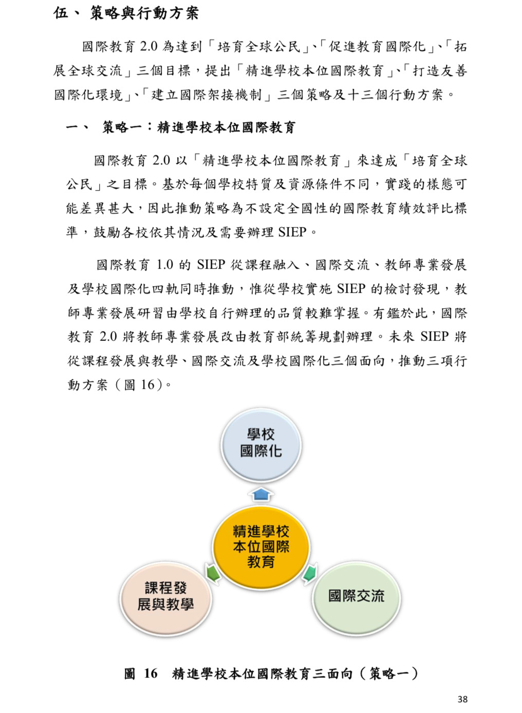
64.教育部於 109 年發布「中小學國際教育白皮書 2.0」,提出達成目標的策略一為「精進學校本位國際
教育」,以下何者並非是此策略的三大面向之一?
(A) 建置國際化支持網絡
(B) 國際交流
(C) 學校國際化
(D) 課程與教學
答案:登入後查看
統計: A(1322), B(202), C(527), D(583), E(0) #3108665
統計: A(1322), B(202), C(527), D(583), E(0) #3108665
詳解 (共 8 筆)
#5834002
51
0
#5831025
22
0
#6030366

4
0
#7355456

0
0