8 依所得稅法有關暫繳之規定,下列敘述何者正確?
(A)採曆年制之營利事業,應於 8 月 1 日至 8 月 31 日作暫繳申報
(B)採七月制之營利事業,應於 4 月 1 日至 4 月 30 日作暫繳申報
(C)會計帳簿完備之營利事業,逾期辦理暫繳申報者,得採試算暫繳計算稅額
(D)營利事業未依規定辦理暫繳申報,稽徵機關應加計利息但免處罰

答案:登入後查看
統計: A(21), B(94), C(64), D(236), E(0) #3184471

詳解 (共 3 筆)

#6002599
(A) 採曆年制之營利事業,應於 8 月 1 日至 8 月 31 日作暫繳申報【X】9/1~9/30
 
(B) 採七月制之營利事業,應於 4 月 1 日至 4 月 30 日作暫繳申報【X】3/1~3/31
 
(C) 會計帳簿完備之營利事業,逾期辦理暫繳申報者,得採試算暫繳計算稅額【X】逾期就是不行!

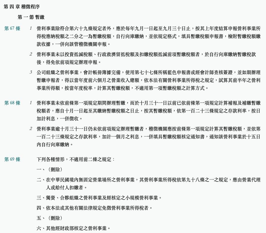
其他詳細規定參考所得稅法67~69條:
659a4cab2cb8c.jpg
 
11
0
#6051006
(A) 採曆年制之營利事業,應於 9 月...
(共 123 字,隱藏中)
前往觀看
10
0
#6072931
三、暫繳申報期間 ( 所 §67)● 原...
(共 159 字,隱藏中)
前往觀看
6
0

私人筆記 (共 3 筆)

私人筆記#6165094
未解鎖
8.  根據《所得稅法》有關暫繳的規定,...
(共 1075 字,隱藏中)
前往觀看
6
0
私人筆記#5646688
未解鎖
營利事業未於規定期間暫繳稅款,『僅加計利...

(共 38 字,隱藏中)
前往觀看
4
0
私人筆記#7048336
未解鎖
歷年制營利事業之營所稅暫繳期間為9/1~...
(共 423 字,隱藏中)
前往觀看
1
0