13 依土地稅法規定,下列何項地價稅之稅率最低?
(A)公共設施保留地
(B)工業用地
(C)寺廟用地
(D)未供公共使用之公有土地
答案:登入後查看
統計: A(314), B(15), C(30), D(53), E(0) #3184476
統計: A(314), B(15), C(30), D(53), E(0) #3184476
詳解 (共 2 筆)
#6002617
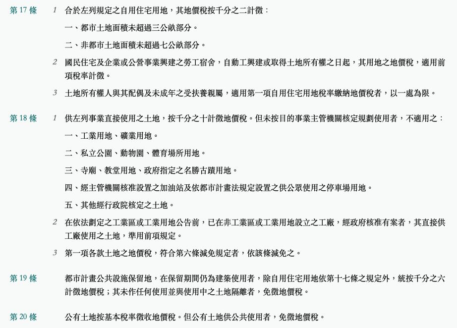
依照土地稅法第17~20條之規定:

(A) 公共設施保留地【6‰】

(A) 公共設施保留地【6‰】
(B) 工業用地【10‰】
(C) 寺廟用地【10‰】
(D) 未供公共使用之公有土地【列入一般稅率計算】
11
0