85. 在學年會議中教師們正在選擇下一學年的教科書,
張老師關心的是教材是否對學生太困難,
黃老師關心的是教科書是否具有性別刻板印象,
許老師關心的是教材是否需要其他隱藏的費用,
劉老師關心的是教材印刷是否清晰不反光,
以下對他們關注焦點的敘述何者為正確?
(A)張老師關心教科書的內容屬性
(B)黃老師關心教科書的教學屬性
(C)許老師關心教科書的學習屬性
(D)劉老師關心教科書的物理屬性
(A)教學屬性
(A)張老師關心教科書的內容屬性
(B)黃老師關心教科書的教學屬性
(C)許老師關心教科書的學習屬性
(D)劉老師關心教科書的物理屬性
答案:登入後查看
統計: A(1372), B(131), C(69), D(6459), E(0) #863311
統計: A(1372), B(131), C(69), D(6459), E(0) #863311
詳解 (共 10 筆)
#1110795

(B)內容屬性
(C)發行屬性
資料來源:教科書政策與制度 (藍順德/2006)
267
3
#1274263
張老師關心的是教材是否對學生太困難, →教學屬性
黃老師關心的是教科書是否具有性別刻板印象, →社會價值
許老師關心的是教材是否需要其他隱藏的費用, →發行屬性
劉老師關心的是教材印刷是否清晰不反光, →物理屬性
111
0
#4641566
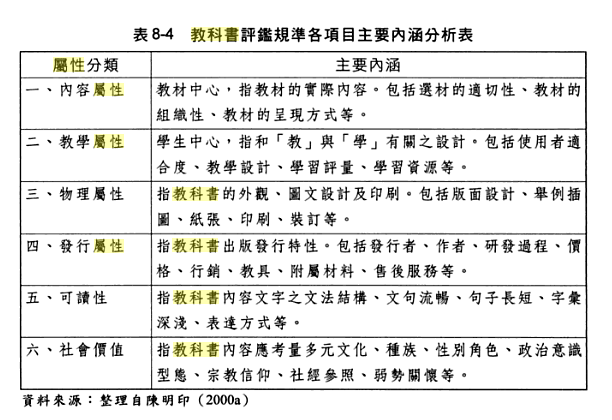
|
內容屬性 |
教材中心,指教材的實際內容。包括選材的適切性、教材的組織性、教材的呈現方式。 |
|
教學屬性 |
學生中心,指和教與學有關之設計。包括使用者適合度、教學設計、學習評量、學習資源。 |
|
發行屬性 |
指教科書出版發行特性。包括發行者、作者、研發過程、價格、行銷、教具、附屬材料、售後服務。 |
|
物理屬性 |
指教科書的外觀、圖文設計及印刷。包括版面設計、舉例插圖、紙張、印刷、裝訂等。 |
|
可讀性 |
指教科書內容文字之文法結構、文句流暢、句子長短、字彙深淺 、表達方式等。 |
|
社會價值 |
指教科書內容應考量多元文化、種族、性別角色、政治意識形態 、宗教信仰、社經參照、弱勢關懷。 |
張老師關心的是教材是否對學生太困難 →教學屬性
黃老師關心的是教科書是否具有性別刻板印象 →社會價值
許老師關心的是教材是否需要其他隱藏的費用 →發行屬性
劉老師關心的是教材印刷是否清晰不反光 →物理屬性
11
0
#1112402
B不是社會價值嗎?
11
0
#3221807
看最佳解的表格(B)性別刻板印象----就是社會價值
5
0
#4459558
內容屬性是單純的對內容而已,沒有針對特定學生,但是教學就是實際上跟學生的互動
3
0
#4761956
教學屬性→心理組織
內容屬性→論理組織
0
0