阿摩線上測驗
登入
首頁
>
1.電路學 2.電子學
>
112年 - 112 關務特種考試_三等_電機工程:電子學與電路學#113915
> 申論題
題組內容
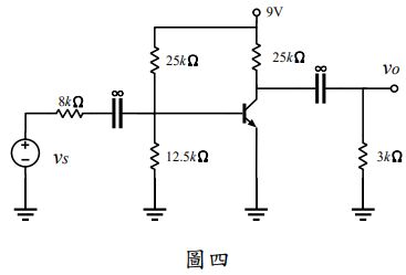
四、如圖四所示之電晶體電路,電晶體參數 β = 100,且厄立電壓(Early voltage)V
A
=∞ 、熱能電壓 V
T
= 26 mV。若直流偏壓電流 I
CQ
= 1.15 mA,
(二)請畫出小訊號等效電路圖。(5 分)及
相關申論題
一、如圖一所示之電路,試求電流 I 之值。(25 分)
#486084
二、如圖二所示之電路,在時間 t = 0 時,開關 SW 閉合。試求時間 t>0 時, 電感電流 iL (t ) 之值。(25 分)
#486085
三、如圖三所示之電路,電晶體參數為 VTN = 1 V,Kn = 0.5 mA/V2,試求汲極電流 ID = 0.5 mA,汲極與源極兩端電壓 VDS = 5 V 時,電阻R2 及RS之值。 (25 分)
#486086
(一)試求小訊號混合參數之擴散電阻 rπ 及互導參數 gm 之值。(5 分)
#486087
(三)試求小訊號電壓增益 Av=vo/vs 之值。(15 分)
#486089
四、如圖 4 所示之兩顆 N 型金氧半(metal-oxide-semiconductor, MOS)電晶體 Q1、Q2,已知其設計參數均為:臨界電壓 Vt = 1 V、製程互導參數 μnCox =120 μA/V2、通道長度調變效應 λ = 0、通道長度 L = 1 μm。若設定 I = 120μA、 V1 = 3.5 V、V2 = 1.5 V、VDD = 5 V,試求工作在飽和區之兩電晶體的閘極 寬度,以及電阻值 R 的大小。(25 分)
#570031
三、如圖 3 所示之 pnp 型雙載子接面電晶體(bipolar junction transistor)電路, 已知其共射極電流增益(common-emitter current gain)β = 50、射基接面 電壓 VEB = 0.7 V、基極電阻器 RB = 100 kΩ,為使集極電壓為 VC = 5 V, 試求集極電阻器 RC 之值與此時的基集接面電壓。若換成一顆β = 150 之 新電晶體,則該新電晶體的基集接面電壓變為多少?新電晶體變成在那 一區工作?(25 分)
#570030
二、如圖 2 所示之雙埠網路(two-port network),已知 VS = 50∠0℃ Vrms、 ZS = 10 Ω、z11 = 40 Ω、z12 = 60Ω、z21 = 80Ω、z22 = 100Ω、ZL = 5 + j4 Ω, 試求負載 ZL 的平均吸收功率。(25 分)
#570029
一、如圖 1 所示之理想運算放大器(ideal operational amplifier)電路,試求: 等三個轉移函數(transfer functions)之數學表示式。(25 分)
#570028
五、如下為雙埠網路電路圖,混合參數(hybrid parameters)之數值如圖所示, 試求電壓增益= ?
#551327
相關試卷
115年 - 115 關務特種考試_三等_電機工程(選試英文):電子學與電路學#138947
115年 · #138947
114年 - 114 司法、調查特種考試_三等_檢察事務官電子資訊組、電子科學組:電子學與電路學#129595
114年 · #129595
114年 - 114 關務特種考試_三等_電機工程(選試英文):電子學與電路學#126652
114年 · #126652
113年 - 113 司法、調查特種考試_三等_檢察事務官電子資訊組、電子科學組:電子學與電路學#122097
113年 · #122097
113年 - 113 關務特種考試_三等_電機工程(選試英文):電子學與電路學#119480
113年 · #119480
112年 - 112 台灣電力公司_大學及研究所獎學金甄選試題_電驛:電路學及電子學#129470
112年 · #129470
112年 - 112 司法、調查特種考試_三等_檢察事務官電子資訊組、電子科學組:電子學與電路學#116222
112年 · #116222
112年 - 112 關務特種考試_三等_電機工程:電子學與電路學#113915
112年 · #113915
111年 - 111 司法、調查特種考試_三等_檢察事務官電子資訊組、電子科學組:電子學與電路學#110322
111年 · #110322
111年 - 111 關務特種考試_三等_電機工程:電子學與電路學#107561
111年 · #107561