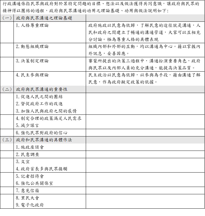
三、試就行政學的角度,提出四種理論觀點來闡明政府與民眾溝通的重要性及具體作法。 再者,請針對目前年金制度改革之議題,提出可強化行政部門與社會溝通的新穎作 為。(25 分)
詳解 (共 2 筆)
詳解

詳解
1234