阿摩線上測驗
登入
首頁
>
鐵路◆基本電學(概要)
>
100年 - 100 鐵路特種考試_員級_電力工程、電子工程:基本電學#45816
> 申論題
申論題
試卷:100年 - 100 鐵路特種考試_員級_電力工程、電子工程:基本電學#45816
科目:鐵路◆基本電學(概要)
年份:100年
排序:0
申論題資訊
試卷:
100年 - 100 鐵路特種考試_員級_電力工程、電子工程:基本電學#45816
科目:
鐵路◆基本電學(概要)
年份:
100年
排序:
0
題組內容
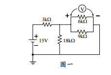
一、如圖一所示電路,有一電壓表跨接在 6 kΩ 電阻之兩端:(20 分)
申論題內容
⑵若量得 V 的讀數為 9V,此電路是否正常運作?最可能是那一個電阻發生了什麼 樣的故障?
詳解 (共 2 筆)
詳解
提供者:(112普考電力)smile
否,此電路正常運作時,電壓表讀值應為7.5(V)。
最可能是9K歐姆電阻器發生了斷路故障。
詳解
提供者:張凱賀
15*2/(3+2) V=6 6 OR 9短路