阿摩線上測驗
登入
首頁
>
技檢◆視聽電子-乙級
> 105年 - 02900 視聽電子 乙級 工作項目 04:電子學 201-274#40672
105年 - 02900 視聽電子 乙級 工作項目 04:電子學 201-274#40672
科目:
技檢◆視聽電子-乙級 |
年份:
105年 |
選擇題數:
74 |
申論題數:
0
試卷資訊
所屬科目:
技檢◆視聽電子-乙級
選擇題 (74)
複選題
201. 電晶體作為放大器或邏輯電路使用時,下列敘述何者正確?(A)放大器工作在飽和區(B)放大器工作在截止區(C) 放大器工作在活性區(Active Region)(D)邏輯電路工作在飽和及截止區。
複選題
202. 一般用於快速交換時間的積體電路有(A)I L(B)TTL(C)DTL(D)ECL。
複選題
203. 積體電路製造採用 MOSFET 為基本主動元件,是因為 MOSFET 具有下列何種特性?(A)交換速度高於雙接面 電晶體(BJT)(B)輸入阻抗非常高(C)漏電電流量小(D)功率放大特別高。
複選題
204. 互補金屬氧化半導體(CMOS)優於 TTL 的特性為何?(A)使用電壓範圍較廣(B)速度較快(C)耗電流較少(D)較能抗 拒外來雜訊。
複選題
205. 有關 CMOS 邏輯閘的敘述,下列何者錯誤?(A)靜態功率消耗非常小(B)其傳播延遲比 TTL 者小(C)需正負兩種 外加電源,才能工作(D)不用的輸入端,應接到 VSS 或 VDD,不可空接。
複選題
206. 有關邏輯閘之敘述,下列何者正確?(A)輸入均為 1 時,輸出才為 1 的閘為 NOR 閘(B)布林函數
代表的 為有兩個輸入的 exclusive OR(XOR) 閘(C)布林函數
所代表的為有兩個輸入的 exclusive NOR(XNOR) 閘 (D)當兩輸入同時為 1 時,NOR 閘以及 XOR 閘之輸出不同。
複選題
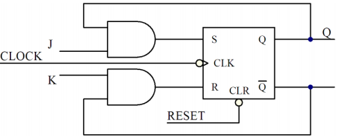
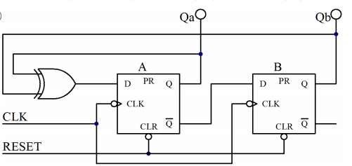
207. 下圖正反器所示,下列敘述何者錯誤?(A)當 PR 接 1,CLR 接 0 時,Q 輸出為 0(B)正常動作時,PR 及 CLR 同 時接 0(C)PR 及 CLR 可同時接 1(D)為正緣觸發 D 型正反器。
複選題
208. 關於布林代數之恆等式,下列敘述何者正確?(A)ABC = (A + B )(A + C )(B)
(C)
(D)A(B + C ) = AB + AC。
複選題
209. 有關多工器的敘述,下列何者錯誤?(A)輸入和輸出是一對一的關係(B)輸入和輸出是一對多的關係(C)輸入和輸 出是多對多的關係(D)輸入和輸出是多對一的關係。
複選題
210. 二進位的減法過程中,下列敘述何者錯誤?(A)「被減數」與「減數」相加(B)「被減數的補數」與「減數的補 數」相加(C)「被減數」與「減數之 2 的補數」相加(D)「被減數之 2 的補數」與「減數」相加。 19
複選題
211. 有關計數器的敘述,下列何者正確?(A)漣波計數器是屬於同步計數器的一種(B)一般計數器,依脈波觸發方 式,可分成同步、非同步計數器二種(C)將移位暫存器作適當之連接,可成為環型計數器(D)若環型計數器有 n 個正反器,則可作為 n+1 模計數器。
複選題
212. 若只用一顆 7490 IC 作為計數器,下列敘述何者正確?(A)可作除 10 電路(B)可作除 5 電路(C)可作除 16 電路(D) 可作除 2 電路。
複選題
213. 有一交流電路,已知其功率方程式 P=1000-2000cos(628t+30°),下列敘述何者正確?(A)平均功率為 1000W (B)最高功率為 3000W(C)t=200 秒時之瞬間功率 1500W(D)功率頻率為 200Hz。
複選題
214. 一個色碼電阻的四個色帶依序為綠、藍、黑、金,則此電阻為(A)56±2.8Ω(B)56±10%Ω(C)56±5.6Ω(D)56±5%Ω。
複選題
215. (本題刪題)有一 RLC 串聯電路 R=10W,L=0.1H,C=10mF,接於 100V 之電源,下列敘述何者正確?(A)諧 振時之品質因數為 10(B)諧振時電容端電壓為 100V(C)諧振頻率為 159Hz(D)諧振時電感端電壓為 100V。
複選題
216. 有一電路 i(t)=80sin( t)A、v(t)=160sin( t+θ)V,下列敘述何者正確?(A)θ=90°時為純電容電路(B)θ=0°時為純 電阻電路(C)θ=60°時為電阻電感電路(D)θ=-90°時為純電感電路。
複選題
217. 有一 2 馬力的抽水馬達效率 η=80%,每日平均運轉 4 小時,每月以 30 天計算,每度電費為 5 元,下列敘述 何者正確?(A)抽水馬達輸出功率為 1492W(B)抽水馬達輸入功率為 1.989KW(C)每日消耗電 5.968 度(D)每月消耗 電費 1119 元。
複選題
218. 下列有關單位之敘述何者正確?(A)1m(毫)=10 (B)能量單位為瓦特(W)(C)eV(電子伏特)為電壓單位(D)電量的單 位為庫侖。
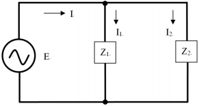
複選題
219. 下圖所示電路,若對電路中之 R
L
兩端轉換成諾頓等效電路,則下列敘述何者正確?(A)諾頓等效電流 I
N
為 1A (B)諾頓等效電阻 R
N
為 3Ω(C)36V 電壓消耗 117W(D)I
L
為 0.5A。
複選題
220. 有關電子之敘述,下列何者正確?(A)金屬導體中只有電子沒有電洞(B)半導體中有電洞也有電子(C)絕緣體的價 電子少於 4 個(D)原子失去帶負電之電子後會形成負離子。
複選題
221. 有關三相電源的 Y 型連接,下列敘述何者正確?(A)線電流與相電流相差 30°(B)線電壓與相電壓相差 30°(C)線電 流為相電流的 倍(D)線電流等於為相電流。
複選題
222. 有關佛萊銘右手定則,下列敘述何者正確?(A)為電動機定則(B)拇指為磁場方向(C)食指為磁場方向(D)中指為電 流方向。
複選題
223. 下列那一種二極體,其正常動作不是在逆向偏壓的情況下?(A)整流二極體(Rectifier diode)(B)稽納二極體(Z ener diode)(C)變容二極體(Varactor diode)(D)發光二極體(LED)。
複選題
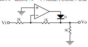
224. 下圖電路所示,假設二極體並"不是"理想二極體,導通後具有 0.7V 的固定壓降,下列敘述何者正確?(A)I1= 0.285mA(B)I1=0.215mA(C)V1=2.85V(D)V1=2.15V。
複選題
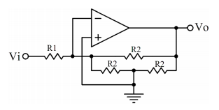
225. 下圖電路所示,假設運算放大器為理想,已知該電路電壓增益(Vo/Vi)為–9,下列敘述何者正確?(A)R1=10K 且 R2=90KΩ(B)R1=10K 且 R2=30KΩ(C)R1=1K 且 R2=9KΩ(D)R1=1K 且 R2=3KΩ。
複選題
226. 下圖電路所示,假設二極體為理想二極體,已知輸入 Vi=10sin314t,輸出為 Vo ,下列敘述何者正確?(A)最 大值為 5V(B)頻率為 100Hz(C)週期為 20mS(D)峰對峰值為 10V。
複選題
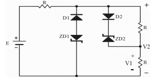
227. (本題刪題)下圖電路所示,假設二極體與稽納二極體(Vz=5V)皆為理想,當 E=+10V 時,下列敘述何者正確? (A)
(B)V1=2.5V(C)
V(D)V2=7.5V。
複選題
228. (本題刪題)下圖電路所示,為一電晶體組成之反相電路,其中 β=100、V
BE
(active) =0.7V、V
BE
(sat)=0.8V、V
CE
(s at)=0.2V,關於高態雜訊邊限(NMH)與低態雜訊邊限(NML),下列敘述何者正確?(A)NMH=3.96V(B)NML=0.5V (C)NMH=4.8V(D)NML=0.2V。
複選題
229. 下圖電路所示,下列敘述何者正確?(A)I
B
=3.6μA (B)I
E
=0.105A (C)V
E
=11.6V (D)由信號源
V
i所看到的輸入阻抗= 1.6MΩ。
複選題
230. 下列何者不是正確的達靈頓(Darlington)電路組態? (A)
NPN 型達靈頓(Darlington)電路 (B)
PNP 型達靈頓(Darlington)電路 (C)
NPN 型達靈頓(Darlington)電路 (D)
PNP 型達靈頓(Darlington)電路。
複選題
231. 有關 MOSFET 之敘述,下列何者正確?(A)空乏型 N 通道 MOSFET 其
V
GS
可接負電壓或正電壓(B)空乏型 MOS FET 本身結構沒有通道(C)增強型 P 通道 MOSFET 其V
GS
若接正電壓,則無法建立通道(D)增強型 N 通道 MOSF ET 之臨界電壓(VT)值為正。
複選題
232. 有關振盪器的敘述,下列何者錯誤?(A)石英晶體振盪器的頻率最為穩定(B)石英晶體是一種壓電材料(C)石英晶 片愈薄振動頻率愈低(D)低頻振盪器一般採用石英晶體振盪器為主。
複選題
233. 下圖電路所示,假設二極體為理想二極體,則流過 2KΩ 電阻的電流 I
R
及 Vo 電壓為何?(A)I
R
=4.5mA(B)Vo=0 V(C)I
R
=2.5mA(D)Vo=5V。
複選題
234. 下圖電路所示,當 V
cc
=9V,C=0.01
μ
F,R
1
=20KΩ,R
2
=10KΩ 時,則電容 C 上之電壓峰對峰值V
C(P-P)
及輸出 工作週期百分比 D%分別為何?(A)V
C(P-P)
=3V(B)V
C(P-P)
=6V(C)D=25%(D)D=75%。
複選題
235. 下圖 DTL 電路所示,二極體為理想二極體,其等效電路為何?(A)Y=
(B)Y=
(C)Y=
(D)Y=
。
複選題
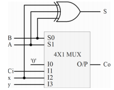
236. 下圖電路所示,為利用 4 對 1 多工器設計一全加器(FA),其中 A 為被加數、B 為加數、Ci 為進位輸入,S 為 和、Co 為進位輸出,下列敘述何者正確?(A)x=Ci(B)x=1(C)y=1(D)y=0。
複選題
237. 以 CMOS 邏輯閘直接驅動 TTL 元件,可能會出現下列那種問題?(A)高雜訊邊限(NMH)不足(B)低雜訊邊限(NM L)不足(C)I
OL
電流不足(D)操作速度不夠快。
複選題
238. 下列敘述何者錯誤?(A)就 IC 內部容量而言,依多寡順序為 FPGA、CPLD、SPLD(B)FPGA、CPLD、SPLD 皆 支援電路上隨時規劃(ISP,in system program)功能(C)ISP 技術與 FPGA 產品皆為 Xilinx 廠商所發明(D)VHDL、V erilog HDL 兩者皆為 IEEE 所認定的 HDL 語言。
複選題
239. 下圖電路所示,為一個 BCD 碼轉成 9 補數的電路方塊圖,下列布林代數何者正確?(A)W=
(B)X=
(C)Y=B (D)Z=
。
複選題
240. 對電場與磁場之說明,下列敘述何者正確?(A)電場異性相吸、同性相斥,磁場異性相斥、同性相吸(B)電場之 電阻
,磁場之磁阻
(安匝/韋伯)(C)電場強度
(牛頓/庫倫),磁場強度
(牛頓/韋伯) (D)電場中電力場不一定是封閉的曲線,磁場中磁力線必須是封閉的曲線。
複選題
241. 有一電路以極座標表示為 60∠
-
120°,若以其他複數表示,下列敘述何者正確?(A)60e
_j120°
(B)60e
j60°
(C)-30+j52(D) -30-j52。
複選題
242. 下圖電路所示,
Z=100∠45°Ω 、Z
2
=150∠-50°Ω 及 E=50∠0°V,依電路計算下列參數何者正確? (A)
(B)
(C)
(D)
。
複選題
243. 下列何者為場效電晶體(FET)之特性?(A)具有高輸入電阻,故有較低的扇出數(B)工作僅靠多數載子,故為單 23 載子元件(C)可當作電阻性負載使用(D)具有很小的內在電容可儲存電荷,因而可做為記憶體元件。
複選題
244. 有一接面場效電晶體當 固定時,則下列何者可以決定通道汲極(Drain)電阻
r
DS
(on)之值?(A)施體濃度N
D
(B) 通道實效截面積(C)V
GS
(D) V
DS
。
複選題
245. 對於整流電路的敘述,下列何者正確?(A)橋式整流二極體之 PIV=Vm(B)全波整流二極體之 PIV=2Vm(C)橋式整 流之漣波因素=1.21(D)全波整流之漣波因素=0.482。
複選題
246. 下圖電路所示,假設二極體為理想二極體,下列敘述何者正確?(A)二極體之 PIV=31V(B)Vo=22V(C)Vr=9.5(D)變 壓器次級圈電壓 Vrms=31V。
複選題
247. 下圖電路所示,下列敘述何者正確?(A)R1 開路時 V
c
=20V(B)R4 開路時 V
c
=20V(C)R3 開路時 V
c
=20V(D)CE 短路 時 Vc=0.1V。
複選題
248. 下圖電路所示,hie=1KΩ,hre=0,hfe=80,hoe=20
μ
Ω,則下列參數何者正確?(A)IB=50
μ
A(B)IC=3.25mA(C)V CE=7.56V(D)S=7.9。
複選題
249. 下列何者為設計組合邏輯電路之要素?(A)確定輸入、輸出個數並給予變數名稱(B)建立輸入、輸出真值表(C)繪 製激勵表(D)化簡布林代數。
複選題
250. 下列電路圖所示,何者功能與 Not Gate 相同? (A)
(B)
(C)
(D)
。
複選題
251. 關於 CMOS 數位 IC,下列敘述何者正確?(A)靜態功率消耗較少(B)CMOS 之工作頻率較 TTL 為高(C)CMOS 之 雜訊邊限較 TTL 為佳(D)CMOS 輸入腳空接時可能引起錯誤動作。
複選題
252. 一般用於射頻的振盪器有(A)哈特萊振盪器(B)RC 相移振盪器(C)韋恩橋式振盪器(D)考畢子振盪器。
複選題
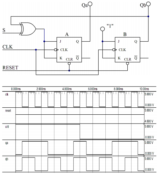
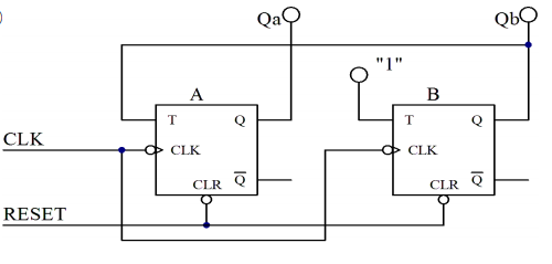
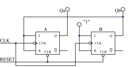
253. 下圖電路所示,下列敘述何者正確?(A)此電路為同步式計數(B)S 為上數/下數控制線;當 S=1 時為上數,當 S 24 =0 時為下數(C)當 RESET 為 Low 時 Qa、Qb 輸出為 0(D)此電路為負邊緣觸發。
複選題
254. 對於微算機之敘述,下列何者錯誤?(A)堆疊(Stack)是先進先出(B)8 位元(Bits)等於 1 字組(WORD)(C)CPU 的系 統脈波(System Clock)頻率越高,則執行指令的速度愈快(D)CPU 使用位址匯流排(Address Bus)來選取記憶體位 址。
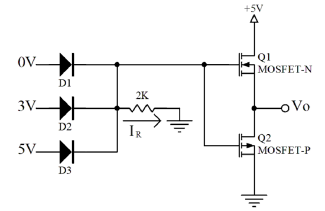
複選題
255. 有關 ROM 的敘述,下列何者正確?(A)ROM 可以用來設計組合邏輯電路,但需委託廠商製造(B)32×8 的 ROM 表示可儲存 32 個字(WORD),每字為 8 位元(C)32×8 的 ROM 需 5 條位址線(D)ROM 內部的資料會隨電源關閉 而消失。
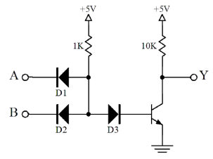
複選題
256. 下列何種半導體元件具有負電阻特性?(A)PUT(B)UJT(C)稽納二極體(D)透納二極體。
複選題
257. 下列何者為振盪器振盪之必要條件?(A)正回授(B)|βA
V
|≥1 (C)負回授(D)要有主動元件。
複選題
258. 下列電路圖所示,由四種正反器所組成之電路,何者為除四電路? (A)
(B)
(C)
(D)
。
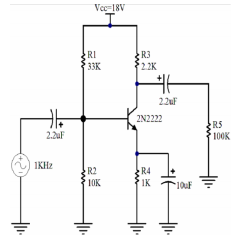
複選題
259. 下圖電路所示,若忽略電容的漏電電流及電阻誤差值,下列敘述何者正確?(A)當 S1 ON,按 S2 無功能(B)當 S1 ON 則輸出=0V(C)每按一次 S2,其輸出脈波寬度為 0.11s(D)每按一次 S2,其輸出脈波寬度為 69ms。
複選題
260. 對於補數之敘述,下列何者正確?(A)有一值為–47
(10)
若以 1'S 用 8 位元表示為 11010000(B)有一值為 50(10)若 以 1'S 用 8 位元表示為 01001101(C)以一個 6 位元,用 1 的補數方式來表示一個數目的正負大小,則其數值範 圍為+31~–32(D)以一個 8 位元,用 2 的補數方式來表示一個數目的正負大小,則其數值範圍為+127~–128。
複選題
261. 有關各數字系統之互換,下列敘述何者正確?(A)37
(9)
=114
(5)
(B)十進位演算(15×3)–10 結果的格雷碼(Gray Cod e)為 110010(C)110010.1011
(2)
=50.6275
(10)
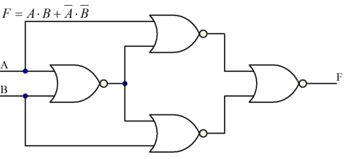
=62.51
(8)
32.B
(16)
(D) 140
(X)
=45
(10)
。
複選題
262. 下列布林代數之敘述,何者正確?(A) A+A
.
B=A(B)
(C)
(D)
。
複選題
263. 下列各式之化簡,何者正確? (A)
(B)
(C)
(D)
。
複選題
264. 對於組合邏輯之輸出函數,下列何者正確? (A)
(B)
(C)
(D)
。
複選題
265. 有關運算放大器電路之參數,下列何者正確? (A)
(B)
(C)
(D)
複選題
266. 對於回授放大器之回授信號,下列敘述何者正確?(A)電壓串聯回授型,其回授信號為電壓(B)電流串聯回授 型,其回授信號為電流(C)電流並聯回授型,其回授信號為電流(D)電壓並聯回授型,其回授信號為電壓。
複選題
267. 依據 74LS47 DATASHEET 所提供之功能表及接腳圖,對於該 IC 之應用,下列敘述何者正確?(A)此 IC 須搭 配共陽七段顯示器(B)當 LT 接腳為 H 時,七段顯示器全亮時(C)當 BI/RBO 接 L 時,七段顯示器全暗(D)當以 B CD 碼輸入時,其顯示數字最大為 9。
複選題
268. 對於分貝參考位準 (Level)之敘述,下列何者正確?(A)dB=6 毫瓦參考於 500 歐姆(B)dBm=1 毫瓦參考於 600 歐 姆(C)dBmV=1 毫伏參考於 75 歐姆(D)dB
μ
V=1 微伏參考於 50 歐姆。
複選題
269. 下圖電路方塊所示,其電壓增益分別為 10 dB、20dB、30dB,若輸入電壓為 1mV,輸入功率為 1mW,輸出 功率為 1W,則該串級放大器之相關參數,下列何者正確?
(A)總電壓增益=60dB(B)Vo=1V(C)第二級放大倍數為 100 倍(D)總功率增益=30dB。
複選題
270. 下圖電路所示,已知 FET 之 ,則此電路之其他參數,下列何者正確?(A) I
D
=4mA(B)V
GS
= -1V(C) V
D
=10V(D)V
S
=4V 。
複選題
271. 下圖電路所示,若h
ie
=1KΩ、h
rc
=2×10
-4
、 h
fc
=50、h
oc
=20,則對於其他參數之敘述,下列何者正確? (A)Ai=40(B)AVs =–40(C)Zi=1KΩ(D)Zo=4KΩ。
複選題
272. 電晶體放大器之敘述,下列何者正確?(A)A 類放大器中,電晶體導通角度為 360°(B)B 類放大器,電晶體導通 角度為 180°(C)C 類放大器,電晶體導通角度小於 90°(D)AB 類放大器,電晶體導通角度為大於 180°,小於 360°。
複選題
273. 對於電晶體放大器之效率及失真而言,下列敘述何者正確?(A)C 類放大器效率最高,失真最大(B)A 類放大器 28 效率最低,失真最小(C)B 類放大器效率高於 AB 類,失真小於 AB 類大於 A 類(D)AB 類放大器效率高於 A 類, 失真小於 A 類大於 B 類。
複選題
274. 將 D、T、SR 正反器轉換為 JK 正反器,下列何者正確? (A)
(B)
(C)
(D)
申論題 (0)
相關試卷
114年 - 02900 視聽電子 乙級 工作項目 08:錄音機與音響 51-73(2025/10/16 更新)#132304
114年 · #132304
114年 - 02900 視聽電子 乙級 工作項目 08:錄音機與音響 1-50(2025/10/16 更新)#132303
114年 · #132303
114年 - 02900 視聽電子 乙級 工作項目 07:顯示器 1-32(2025/10/16 更新)#132302
114年 · #132302
114年 - 02900 視聽電子 乙級 工作項目 06:電視原理 51-104(2025/10/16 更新)#132301
114年 · #132301
114年 - 02900 視聽電子 乙級 工作項目 06:電視原理 1-50(2025/10/16 更新)#132300
114年 · #132300
114年 - 02900 視聽電子 乙級 工作項目 05:收音機 1-65(2025/10/16 更新)#132299
114年 · #132299
114年 - 02900 視聽電子 乙級 工作項目 04:電子學 251-274(2025/10/16 更新)#132298
114年 · #132298
114年 - 02900 視聽電子 乙級 工作項目 04:電子學 201-250(2025/10/16 更新)#132297
114年 · #132297
114年 - 02900 視聽電子 乙級 工作項目 04:電子學 151-200(2025/10/16 更新)#132296
114年 · #132296
114年 - 02900 視聽電子 乙級 工作項目 04:電子學 101-150(2025/10/16 更新)#132295
114年 · #132295