阿摩線上測驗
登入
首頁
>
技檢◆視聽電子-乙級
> 114年 - 02900 視聽電子 乙級 工作項目 08:錄音機與音響 51-73(2025/10/16 更新)#132304
114年 - 02900 視聽電子 乙級 工作項目 08:錄音機與音響 51-73(2025/10/16 更新)#132304
科目:
技檢◆視聽電子-乙級 |
年份:
114年 |
選擇題數:
23 |
申論題數:
0
試卷資訊
所屬科目:
技檢◆視聽電子-乙級
選擇題 (23)
複選題
51. 有關電晶體各類放大器之敘述,下列何者正確? (A)失真最小,效率最低的是 A 類放大器 (B)B 類放大器將工作點定於轉換曲線的截止點上 (C)B 類推挽式放大器需考慮交叉失真的問題 (D)A 類放大器在靜態時不會消耗功率 。
複選題
52. 有關 OTL 及 OCL 放大器之,下列敘述何者正確? (A)OTL 放大器沒有輸出電容器 (B)OCL 放大器沒有輸出變壓器 (C)OTL 放大器只用一組電源,而OCL 放大器必須用正負兩組等值的電源 (D)OTL 放大器的輸入端多為共射極放大器 。
複選題
53. 有關 OCL 放大器的特性,下列敘述何者正確? (A)若全部使用直接交連,則低頻響應良好 (B)輸入級差動放大可使 S/N 比提高 (C)靜態電流不需調整 (D)電源須使用正負雙電源 。
複選題
54. 下圖電路所示,為 RC 串級放大電路,兩個電晶體的β值皆為 98,
,則此電路之輸入阻抗及輸出阻抗分別為何?
(A)
(B)
(C)
(D)
。
複選題
55. 以 dB 表示電壓增益,下列敘述何者正確? (A)當放大倍數大於 1 時,dB值為負數 (B)當放大倍數小於 1 時,dB 值為負數 (C)當放大倍數等於 1 時,dB 值為 0 (D)當放大倍數為 0 時,dB 值為 0 。
複選題
56. 有關增益的分貝或放大倍數之敘述,下列何者有誤? (A)分貝與聲音大小成線性關係 (B)放大倍數與聲音大小成線性關係 (C)兩者皆為線性關係 (D)兩者皆為對數關係 。
複選題
57. 數位音響錄音需經過以下何種過程? (A)低通濾波器 (B)類比數位轉換器(ADC) (C)調變器 (D)聲道多工器 。
複選題
58. 有關理想音響室應具備之特性,下列何者正確? (A)隔音 (B)吸音 (C)抗電磁波 (D)擴散效果 。
複選題
59. 由於人耳對音量強弱的感覺為非直線性的增減,所以音量控制選鈕必須採用何種類型的可變電阻器? (A)A 型 (B)B 型 (C)C 型 (D)D 型 。
複選題
60. 有關阻尼因素(DF)之敘述,下列何者正確? (A)放大器在不同頻率下,當負載阻抗改變時具有維持穩定的能力 (B)其定義為功率放大器輸出阻抗與揚聲器阻抗的比值 (C)阻尼因素越大,阻尼效果越好 (D)由於揚聲器阻抗會受到頻率的改變,因此在表示阻尼因素時是以 1KHz 頻率為基準 。
複選題
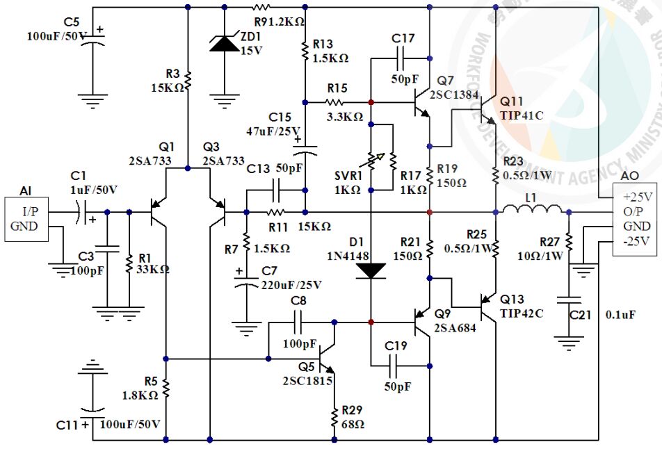
61. 下圖電路所示,造成中點電壓為 25V 之故障元件為何?
(A)R
29
開路 (B)Q
1
BE 短路 (C)R
21
開路 (D)R
13
開路 。
複選題
62. 下圖電路所示,對於下列故障之敘述,何者正確?
(A)當 SVR
1
開路時,Q
7
B 腳與 Q
9
B 腳間電壓上升,會造成 Q
11
與 Q
13
燒毀 (B)當 R
7
開路時,整個電路之電壓增益約為 1 (C)若將 C
17
與 Q
19
從 50pF 改為 100pF 則高頻響應上升 (D)C
15
開路,無信號輸出 。
複選題
63. 有關放大器相關響應之敘述,下列何者正確? (A)在截止頻率時,功率增益為中頻功率增益 0.5 倍 (B)截止頻率處之電壓增益為最大電壓增益 50%(C)串級放大可使頻寬增大 (D)主要影響放大器之低頻響應是電晶體放大電路的交連電容 。
複選題
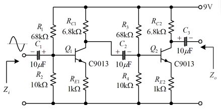
64. 下圖電路所示,為一個三級串接放大器,若輸入電壓 Vi=1 uV,下列敘述何者正確?
(A)總電壓增益 AV
T
=1000 倍 (B)AV
T
=50dB (C)AV
2
=20dB (D)Vo=1mV 。
複選題
65. 有關串級放大之敘述,下列何者正確? (A)達靈頓電路為直接交連放大電路,其電壓增益大於 1 (B)R-C 交連放大器中,交連電容不可太大 (C)變壓器交連放大電路可以提高功率轉移效率 (D)直接交連放大器又稱為直流放大器 。
複選題
66. 下列理想放大器何者輸入阻抗為 ? (A)電壓放大器 (B)電流放大器 (C)互導放大器 (D)互阻放大器 。
複選題
67. 理想線性放大器應具備之特性,下列敘述何者正確? (A)工作範圍內其增益固定 (B)輸入與輸出相位差隨頻率呈線性變化 (C)在不同頻率下,輸入與輸出相位差皆為定值 (D)輸入與輸出阻抗均為相等 。
複選題
68. 理想線性放大器因輸入信號太大,使輸出波形被截波,會產生何種失真?(A)相位失真 (B)諧波失真 (C)頻率失真 (D)非線性失真 。
複選題
69. 有關 OTL 放大器之敘述,下列何者正確? (A)輸出功率電晶體為 CE 組態(B)使用達靈頓輸出電路主要目的為提高電流增益 (C)輸出功率電晶體射極串聯小電阻之作用為增加電路之穩定度 (D)電壓增益主要是靠輸入級提供 。
複選題
70. OTL 功率放大器裝配完成後,必須進行下列何種調整? (A)中點電壓調整(B)增益調整 (C)功率調整 (D)靜態電流調整 。
複選題
71. 有關 OCL 放大器之敘述,下列何者正確? (A)當電源為±24V 負載為 8Ω時,理論上輸出最大功率為 48W (B)差動輸入級可抑制共模雜訊 (C)中點電壓為
Vcc (D)差動輸入級二個電晶體須使用相同編號 。
複選題
72. 當在聆聽二聲道音響系統時,感受到分離度較差,可能因素為何? (A)聆聽者位置不當 (B)喇叭擺設不當 (C)有一組喇叭線正負極反接 (D)放大器輸出與喇叭阻抗不匹配 。
複選題
73. 有關一般數位錄音筆之敘述,下列何者正確? (A)錄音時間的長短與錄音筆支援的音效檔案存儲規格有關 (B)錄音模式 LP(Long Play)即長時間錄音,壓縮率高,在犧牲一定的音質的情況下來延長錄音的長度 (C)模式於HQ(High Quilty)較 SP(Standard Play)錄音時間長 (D)錄音模式採用MP3 錄音格式 。
申論題 (0)
相關試卷
114年 - 02900 視聽電子 乙級 工作項目 08:錄音機與音響 1-50(2025/10/16 更新)#132303
114年 · #132303
114年 - 02900 視聽電子 乙級 工作項目 07:顯示器 1-32(2025/10/16 更新)#132302
114年 · #132302
114年 - 02900 視聽電子 乙級 工作項目 06:電視原理 51-104(2025/10/16 更新)#132301
114年 · #132301
114年 - 02900 視聽電子 乙級 工作項目 06:電視原理 1-50(2025/10/16 更新)#132300
114年 · #132300
114年 - 02900 視聽電子 乙級 工作項目 05:收音機 1-65(2025/10/16 更新)#132299
114年 · #132299
114年 - 02900 視聽電子 乙級 工作項目 04:電子學 251-274(2025/10/16 更新)#132298
114年 · #132298
114年 - 02900 視聽電子 乙級 工作項目 04:電子學 201-250(2025/10/16 更新)#132297
114年 · #132297
114年 - 02900 視聽電子 乙級 工作項目 04:電子學 151-200(2025/10/16 更新)#132296
114年 · #132296
114年 - 02900 視聽電子 乙級 工作項目 04:電子學 101-150(2025/10/16 更新)#132295
114年 · #132295
114年 - 02900 視聽電子 乙級 工作項目 04:電子學 51-100(2025/10/16 更新)#132294
114年 · #132294