阿摩線上測驗
登入
首頁
>
技檢◆視聽電子-乙級
> 105年 - 02900 視聽電子 乙級 工作項目 08:錄音機與音響#40674
105年 - 02900 視聽電子 乙級 工作項目 08:錄音機與音響#40674
科目:
技檢◆視聽電子-乙級 |
年份:
105年 |
選擇題數:
73 |
申論題數:
0
試卷資訊
所屬科目:
技檢◆視聽電子-乙級
選擇題 (73)
1. 設有一小型放大器,其電流增益為 2dB,電壓增益為 3dB,則其功率增益為(A)5dB(B)6dB(C)12dB(D)18dB。
2. 錄放音機於放音時形成串音的主要原因為(A)磁頭磨損(B)磁頭不潔(C)錄音之偏壓過低(D)磁頭位置不正確。
3. 可能造成錄音機絞帶之原因,下列說明何者為錯誤?(A)捲取輪力矩不足(B)壓帶輪變形(C)磁頭磨損(D)錄音帶變 質。
4. 錄音機之錄音頭,主要之功能為將聲頻信號之大小,轉變為(A)電場強弱(B)電壓強弱(C)磁場強弱(D)電流強弱。
5. 錄音機在更換錄音頭後,必須要調整其方位角,一般以(A)60Hz(B)3KHz(C)6.3KHz(D)63KHz 的測試帶放音,再 旋轉錄音頭之調整螺絲,使其輸出音量在最大位置。
6. OTL 功率放大器電路比變壓器交連方式之電路,對於下列何種頻率響應會有顯著的改善(A)低頻(B)中頻(C)高頻 (D)雜音。
7. 在 B 類推挽式放大器中,為了消除交越失真(Crossover distortion)的方法可(A)增加微小的順向偏壓(B)增加負載電 阻(C)增加微小的逆向偏壓(D)增加電源電壓。
8. 在各類功率放大器中,輸出效率最低的是(A)A 類(B)B 類(C)C 類(D)AB 類。
9. 設某永磁動圈(PMMC)式基本電表之內阻為 10Ω,滿刻度偏轉時之電流為 50μA,該電表之靈敏度為(A)20KΩ /V(B)25Ω/V(C)30Ω/V(D)50Ω/V。
10. 錄音座的 LINE OUT 端子所輸出的信號(A)已經等化(B)未經等化(C)已經放大可推動揚聲器(D)信號位準仍太低, 應接至擴大機之 PH 端子放大。
11. 一般前置放大器的第一級放大皆工作於較低的 Ic 與 Vce,其主要目的在取得(A)較寬的工作範圍(B)較低的失真 (C)較高的效率(D)較高的 S/N 比。
12. 前置放大器中之 RIAA 均衡器,其作用最主要的是(A)對唱片之特性作高頻衰減之特性補償(B)對唱片之特性作 低頻衰減之特性補償(C)對放音帶之特性作高頻衰減之特性補償(D)對放音帶之特性作低頻衰減之特性補償。
13. 音質控制裝置一般均置於(A)等化放大級之前(B)前置放大級之前(C)前置與功率放大級之間(D)功率放大級之後。
14. OCL 擴大機(A)有輸出電容器(B)無輸出電容器(C)有輸出變壓器(D)採用共射放大級輸入。
15. 三音路喇叭之分頻點有幾個(A)1(B)2(C)3(D)4。
16. RIAA 網路的增益約為(A)20dB(B)40dB(C)60dB(D)100dB。
17. OCL 主放大器的輸出功率為 25W(Load=8Ω),則其輸出電壓(RMS)值約為(A)10V(B)14V(C)18V(D)20V。
18. 錄音機等化電路中之放音補償特性為(A)對低頻率補償(B)對高頻率補償(C)對高低頻率皆補償(D)對中頻率補償。 37
19. 何種偏壓錄音方式之失真度最小(A)直流偏壓(B)交流偏壓(C)混合偏壓(D)無偏壓。
20. 錄音時發生前次之錄音內容仍殘留之現象,係因(A)串音比太小(B)消音比太小(C)訊號雜音比小(D)分離度太小。
21. 電源供給器之內阻為(A)愈高愈佳(B)愈低愈佳(C)可高可低(D)約 2MΩ 即可。
22. 卡式錄音工作方式何者為優(A)DC 偏壓,DC 消音(B)DC 偏壓,AC 消音(C)AC 偏壓,DC 消音(D)AC 偏壓,AC 消 音。
23. 卡式錄音機錄音頭迴路並聯一小電容,其作用為(A)高頻濾波(B)高頻補償(C)等化作用(D)消除雜音。
24. 錄音頭鐵心所引起之渦流損失與頻率之關係為(A)頻率越高損失越大(B)頻率越低損失越大(C)與頻率無關(D)頻率 增加時,損失先增加後減少。
25. 磁帶錄音機之錄音頭鐵心間隙愈大,則(A)非線性失真愈大(B)非線性失真愈小(C)高音反應愈差(D)雜音愈大。
26. 一音樂帶之左右兩聲道有混淆重疊現象,乃(A)分離度太小(B)串音比太小(C)信號雜音比太小(D)消音比太小。
27. 可自動反向播放之錄放音機機構中錄放音頭若採用固定方式,則應有(A)2 條(B)4 條(C)6 條(D)1 條 磁頭間隙。
28. 測量錄放音機串音應以何種頻率之測試帶為之?(A)3KHz(B)6.3KHz(C)8KHz(D)1KHz。
29. 測量錄放音機 AB 面串音應以何種測試帶為之?(A)AB 面皆錄有 1KHz 信號(B)AB 面皆錄有 3KHz 信號(C)僅有 A 面錄有 1KHz 之信號(D)僅有 B 面錄有 6.3KHz 之信號。
30. 盤式錄音帶之寬度(A)3/4 英吋(B)1/8 英吋(C)1/4 英吋(D)1/2 英吋。
31. 放大器的失真可分為(A)頻率失真、相位失真(B)頻率失真、波幅失真(C)電壓失真、波幅失真(D)頻率失真、相位 失真、諧波失真。
32. 放大器採用 RC 交連,則其頻率響應(A)低頻佳(B)高頻差(C)低頻差(D)高頻佳。
33. 串級放大器之頻寬較單級放大器(A)寬(B)窄(C)視級數而定(D)視接地種類而異。
34. 用作脈波取樣的放大器為(A)A 類(B)B 類(C)C 類(D)AB 類。
35. A 類放大器之電晶體 BE 偏壓為(A)大於切入電壓(B)等於 0(C)為負偏壓(D)等於截止電壓。
36. 為了兼顧效率與失真度,並消除交越失真通常功率放大級採用(A)A 類(B)B 類(C)AB 類(D)C 類。
37. 錄音機錄音時磁帶愈厚則錄音損失(A)愈小(B)愈大(C)不一定(D)依錄音頻率而有所差異。
38. 錄音機錄音時磁滯損失隨錄音頻率之增加而(A)增加(B)減少(C)先減少而後增加(D)與頻率無關。
39. 在錄音頭前通常串一 RC 並聯電路,其作用為(A)補償低頻(B)補償高頻(C)補償中頻(D)防止寄生振盪。
40. 下列何者為變壓器交連的優點(A)傳輸效率高(B)高頻響應好(C)低頻響應好(D)體積小。
41. OTL 放大器的輸出端(A)含變壓器(B)含電容(C)含電阻(D)含電感。
42. OCL 放大器之第一級放大通常採用(A)共射極放大電路(B)共基極放大電路(C)共集極放大電路(D)差動放大電路。
43. 放大器採用輸出變壓器之目的為(A)提升高頻響應(B)提升低頻響應(C)增加頻寬(D)達成阻抗匹配。
44. B 類推挽放大器的效率為(A)78.5%(B)100%(C)50%(D)30%。
45. OCL 中之 C 表示(A)電容器(B)耦合(C)截止(D)截波。
46. 差動放大電路的射極電阻該如何選擇可消除最大之雜音干擾,溫度漂移等共模效應(A)愈大愈好(B)愈小愈好(C) 選為 0Ω(D)選擇 1KΩ。
47. 用在變頻電路的為何類放大?(A)A 類(B)B 類(C)C 類(D)D 類。
48. 一般失真表所測的是何種失真?(A)諧波(B)線性(C)頻率(D)交越。
複選題
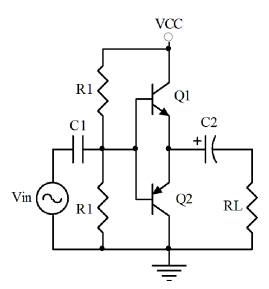
49. 下圖電路所示,為 B 類推挽式放大電路,下列敘述何者正確?
(A)主要工作是在放大 Vin 的振幅(B)在正常下, 此電路中點電壓為 Vcc/2(C)在正常工作下,R 在負半週所消耗的功率由 C 提供(D)若 Vcc=10V,R =5Ω,則此 電路最大輸出功率為 5W。
複選題
50. 有關電晶體放大器工作點及效率之敘述,下列何者正確?(A)A 類放大器的工作操作點定於負載線的中點(B)B 類放大器的工作操作點定於飽和區(C)C 類放大器的工作操作點定於截止點以下(D)在 A 類放大器中加入變壓器 耦合負載可提高其效率。
複選題
51. 有關電晶體各類放大器之敘述,下列何者正確?(A)失真最小,效率最低的是 A 類放大器(B)B 類放大器將工作 點定於轉換曲線的截止點上(C)B 類推挽式放大器需考慮交叉失真的問題(D)A 類放大器在靜態時不會消耗功 率。
複選題
52. 有關 OTL 及 OCL 放大器之,下列敘述何者正確?(A)OTL 放大器沒有輸出電容器(B)OCL 放大器沒有輸出變壓 器(C)OTL 放大器只用一組電源,而 OCL 放大器必須用正負兩組等值的電源(D)OTL 放大器的輸入端多為共射 極放大器。
複選題
53. 有關 OCL 放大器的特性,下列敘述何者正確?(A)若全部使用直接交連,則低頻響應良好(B)輸入級差動放大可 使 S/N 比提高(C)靜態電流不需調整(D)電源須使用正負雙電源。
複選題
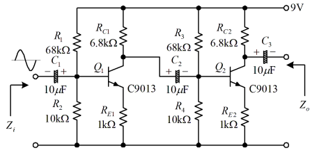
54. 下圖電路所示,為 RC 串級放大電路,兩個電晶體的 β 值皆為 98,r
π
=1KΩ ,則此電路之輸入阻抗及輸出 阻抗分別為何?
(A)Z
i
=8KΩ (B) Z
i
=15KΩ(C)Z
o
=15KΩ (D)Z
o
=6.8KΩ 。
複選題
55. 以 dB 表示電壓增益,下列敘述何者正確?(A)當放大倍數大於 1 時,dB 值為負數(B)當放大倍數小於 1 時,dB 值為負數(C)當放大倍數等於 1 時,dB 值為 0(D)當放大倍數為 0 時,dB 值為 0。
複選題
56. 有關增益的分貝或放大倍數之敘述,下列何者有誤?(A)分貝與聲音大小成線性關係(B)放大倍數與聲音大小成 線性關係(C)兩者皆為線性關係(D)兩者皆為對數關係。
複選題
57. 數位音響錄音需經過以下何種過程?(A)低通濾波器(B)類比數位轉換器(ADC)(C)調變器(D)聲道多工器。
複選題
58. 有關理想音響室應具備之特性,下列何者正確?(A)隔音(B)吸音(C)抗電磁波(D)擴散效果。
複選題
59. 由於人耳對音量強弱的感覺為非直線性的增減,所以音量控制選鈕必須採用何種類型的可變電阻器?(A)A 型 (B)B 型(C)C 型(D)D 型。
複選題
60. 有關阻尼因素(DF)之敘述,下列何者正確?(A)放大器在不同頻率下,當負載阻抗改變時具有維持穩定的能 力(B)其定義為功率放大器輸出阻抗與揚聲器阻抗的比值(C)阻尼因素越大,阻尼效果越好(D)由於揚聲器阻抗會 受到頻率的改變,因此在表示阻尼因素時是以 1KHz 頻率為基準。
複選題
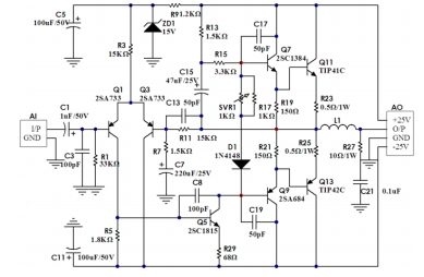
61. 下圖電路所示,造成中點電壓為 25V 之故障元件為何?(A)R
29
開路(B)Q
1
BE 短路(C)R
21
開路(D)R
13
開路。
複選題
62. 下圖電路所示,對於下列故障之敘述,何者正確?(A)當 SVR
1
開路時,Q
7
B 腳與 Q
9
B 腳間電壓上升,會造成 Q
11
與 Q
13
燒毀(B)當 R
7
開路時,整個電路之電壓增益約為 1(C)若將 C
17
與 Q
19
從 50pF 改為 100pF 則高頻響應上升(D) C
15
開路,無信號輸出。
複選題
63. 有關放大器相關響應之敘述,下列何者正確?(A)在截止頻率時,功率增益為中頻功率增益 0.5 倍(B)截止頻率 處之電壓增益為最大電壓增益 50%(C)串級放大可使頻寬增大(D)主要影響放大器之低頻響應是電晶體放大電路 的交連電容。
複選題
64. 下圖電路所示,為一個三級串接放大器,若輸入電壓 Vi=1 uV,下列敘述何者正確?
(A)總電壓增益 AV
T
=1000 倍(B)AV
T
=50dB(C)AV
2
=20dB(D)Vo=1mV。
複選題
65. 有關串級放大之敘述,下列何者正確?(A)達靈頓電路為直接交連放大電路,其電壓增益大於 1(B)R-C 交連放 大器中,交連電容不可太大(C)變壓器交連放大電路可以提高功率轉移效率(D)直接交連放大器又稱為直流放大 器。
複選題
66. 下列理想放大器何者輸入阻抗為 ?(A)電壓放大器(B)電流放大器(C)互導放大器(D)互阻放大器。
複選題
67. 理想線性放大器應具備之特性,下列敘述何者正確?(A)工作範圍內其增益固定(B)輸入與輸出相位差隨頻率呈 線性變化(C)在不同頻率下,輸入與輸出相位差皆為定值(D)輸入與輸出阻抗均為相等。
複選題
68. 理想線性放大器因輸入信號太大,使輸出波形被截波,會產生何種失真?(A)相位失真(B)諧波失真(C)頻率失真 (D)非線性失真。
複選題
69. 有關 OTL 放大器之敘述,下列何者正確?(A)輸出功率電晶體為 CE 組態(B)使用達靈頓輸出電路主要目的為提 高電流增益(C)輸出功率電晶體射極串聯小電阻之作用為增加電路之穩定度(D)電壓增益主要是靠輸入級提供。
複選題
70. OTL 功率放大器裝配完成後,必須進行下列何種調整?(A)中點電壓調整(B)增益調整(C)功率調整(D)靜態電流調 整。
複選題
71. 有關 OCL 放大器之敘述,下列何者正確?(A)當電源為±24V 負載為 8Ω 時,理論上輸出最大功率為 48W(B)差 動輸入級可抑制共模雜訊(C)中點電壓為
(D)差動輸入級二個電晶體須使用相同編號。
複選題
72. 當在聆聽二聲道音響系統時,感受到分離度較差,可能因素為何?(A)聆聽者位置不當(B)喇叭擺設不當(C)有一 組喇叭線正負極反接(D)放大器輸出與喇叭阻抗不匹配。
複選題
73. 有關一般數位錄音筆之敘述,下列何者正確?(A)錄音時間的長短與錄音筆支援的音效檔案存儲規格有關(B)錄 音模式 LP(Long Play)即長時間錄音,壓縮率高,在犧牲一定的音質的情況下來延長錄音的長度(C)模式於 H Q(High Quilty)較 SP(Standard Play)錄音時間長(D)錄音模式採用 MP3 錄音格式。
申論題 (0)
相關試卷
114年 - 02900 視聽電子 乙級 工作項目 08:錄音機與音響 51-73(2025/10/16 更新)#132304
114年 · #132304
114年 - 02900 視聽電子 乙級 工作項目 08:錄音機與音響 1-50(2025/10/16 更新)#132303
114年 · #132303
114年 - 02900 視聽電子 乙級 工作項目 07:顯示器 1-32(2025/10/16 更新)#132302
114年 · #132302
114年 - 02900 視聽電子 乙級 工作項目 06:電視原理 51-104(2025/10/16 更新)#132301
114年 · #132301
114年 - 02900 視聽電子 乙級 工作項目 06:電視原理 1-50(2025/10/16 更新)#132300
114年 · #132300
114年 - 02900 視聽電子 乙級 工作項目 05:收音機 1-65(2025/10/16 更新)#132299
114年 · #132299
114年 - 02900 視聽電子 乙級 工作項目 04:電子學 251-274(2025/10/16 更新)#132298
114年 · #132298
114年 - 02900 視聽電子 乙級 工作項目 04:電子學 201-250(2025/10/16 更新)#132297
114年 · #132297
114年 - 02900 視聽電子 乙級 工作項目 04:電子學 151-200(2025/10/16 更新)#132296
114年 · #132296
114年 - 02900 視聽電子 乙級 工作項目 04:電子學 101-150(2025/10/16 更新)#132295
114年 · #132295