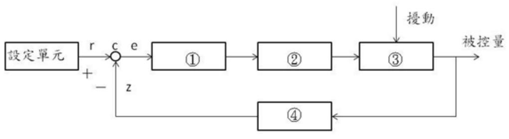
所屬科目:船用電機與自動控制(概要)
17. 在一RL串聯電路中,其時間常數為何?(A) RL (B) L/R (C) R/L (D) 1/RL
19. 設=10sinωt安,=10sin(ωt-60°) 安,則之有效值為何?(A)10√2A(B)103A(C)(D)20A
40. 在Y接平衡三相電路中,相電壓的大小為綫電壓大小的多少倍?(A)一倍(B)倍(C)倍(D)倍