阿摩線上測驗
登入
首頁
>
研究所、轉學考(插大)-管理學
> 110年 - 110長庚大學_碩士班招生考試_醫務管理學系︰管理學#101281
110年 - 110長庚大學_碩士班招生考試_醫務管理學系︰管理學#101281
科目:
研究所、轉學考(插大)-管理學 |
年份:
110年 |
選擇題數:
20 |
申論題數:
2
試卷資訊
所屬科目:
研究所、轉學考(插大)-管理學
選擇題 (20)
1.管理者需要具備三種管理技能,下列何者為非?(A)專業技術能力(B)問題處理 能力(C)人際能力(D)概念化能力。
2.台塑創辦人王永慶先生在每年企業運動大會都會出席,是在扮演管理者的哪一種角 色?(A)disseminator (B)liaison (C)figurehead (D)monitor
3.老闆要求下班前必須繳交的急件工作,甲乙兩人都如期交件,但甲君作的内容不是 老闆要的,乙君作的内容才符合老闆期望,則我們說(A)甲君有效能沒效率(B)乙君有效率沒效能(C)甲君有效率沒效能(D)乙君有效能沒效率。
4.科技變遷會對企業產生重大的影響,下列何者為非?(A)縮短產品生命遇期(B)創 造新的經營模式(C)次文化的產生(D)提升企業的效率。
複選題
5.中央銀行調降利率,對企業經營產生的影響為何?(A)降低企業貸款(B)降低企業 投資(C)緩和景氣(D)以上皆非。
6.因為環境詭譎多變,很難有放諸四海皆準的管理原則,此觀點屬於(A)古典學派(B) 權變學派(C)行為學派(D)系統學派。
7.你選填大學志願時,若蒐集了「部分」有趣的科系資訊,做出「滿意」的決策(而非「最好」的決策),你符合了(A)理性決策模式(B)古典經濟人決策模式(C) 非理性決策模式(D)有限理性決策模式。
8.在Boston Consulting Group矩陣所分類的事業中,何者的市場開始萎縮後應該採取緊縮或撤資的策略?(A)明星事業(B)金牛事業(C)問題事業(D)苟延殘喘事業
9.考試成優秀是自己苦讀有成,考不好是老師題目出太爛,這種為行為找出合理解釋的理論稱為(A)目標理論(B)公平理論(C)歸因理論(D)工作設計理論。
10.消費者選擇廣東產品時,若不選擇甲牌廣東粥,而選擇隔壁的乙牌廣東粥或對面的丙牌排骨飯,這種情況屬於以下五力分析中的敘述何者為對?(A)乙牌廣東粥 為同業競爭,丙牌排骨飯為進入障礙(B)乙牌廣東粥為代品威脅,丙牌排骨飯為同業競爭(C)乙牌廣東粥為同業競爭,丙牌排骨飯為代品威丙牌(D)乙牌廣 東粥為進入障礙,丙牌排骨飯為廠商議價能力。
11.「台塑集團為因應事業求,積極培養工業、管理、與醫護人才,創立明志技術學院、長庚大學、長庚技術學院三所學校,分別培植工業醫學護理人才。」此作法類似哪一種策略概念?(A)向下垂直整合(B)購併(C)向上垂直整合(D)水平垂直整合。
12.以下對於「管理幅度」的敘述何者有誤?(A)授權是影響管理幅度大小的主要因素,授權程度越高、管理幅度則可以越小(B)管理幅度決定了一個管理者與其管控 的部屬間的緊密程度(C)管理幅度的大小現在組織架構形成高瘦型架精和局式架構兩種組織型態(D)工作相高、任務複雜性低的情境下,管理幅度可較大
13.根據 Blake 和 Mouton 兩學者所提出的領導理論,是哪兩種領導型態為指標?(A)生産導向與員工導向(B)任務導向與關係導向(C)生產導向與關係導向(D)任務導向與情境因素
14.父母要求你學業成績保持前三名·(a)若沒做到,就沒收你喜歡的i-Phone,(b)若有作到,就可再買你更喜歡的i-Pad,這兩種激勵方式分別屬於增強理論的哪一種? (A)a=懲罰b=負增強(B)a=略除b=負增強(C)a=懲罰b=正增強(D)a=略除b=正增強。
15.部屬會認知到他們的報償與工作投入之間的關係,然後會進一步比較自己和他人的投入出比率,並做調整,此觀點屬於:(A)期望理論(B)需求層級理論(C)兩因素理論(D)公平理論。
16.某公司員工對薪資感到滿意,但工作績效卻無顯著提升,乃是因為薪資屬於「雙因子理論」中的:(A)激勵因子:能防員工在工作上的不满足,並使員工「更」 努力工作(B)保健因子:無法防止員工在工作上的不滿足,亦無法使員工更努力工作(C)激勵因子:能防止員工在工作上的不滿足,但無法使員工更努力工作(D)保健因子:能防止員工在工作上的不滿足,但無法使員工更努力作。
17.有關團隊規模的敘述何者正確?(A)團隊規模大時,成員彼此間的互動與影響愈容易(B)小團隊為2-4人,由於人少,所以不容易發問討論(C)大團隊由於人多,所以不容易形成次群體(D)工作團隊的理想規模通常被認為是7人。
18.聽老師講授課程時,台下A同學手機突然響了,老師繼續上課,但A同學為了關手機,導致老師講授的課程有一段没聽進去,「手機鈴響」在溝通程序中屬於哪個環結的問題?(A)傳訊者編碼(B)收訊者譯碼(C)傳訊管道(D)雜訊。
19.大學時代外宿時,若父母規定「每遇都須回家一趟,才能領下一週的零用錢;若不回家探望,將扣除下週零用錢」,此種互動方式類似企業中的(A)市場控制(B) 預算控制(C)文化控制(D)以上皆非。
20.人未必是經濟動物,願意努力工作不只是為了錢,更重要的是要獲得工作滿足。此論點屬於(A)權變學派(B)系統學派(C)行為學派(D)古典學派。
申論題 (2)
二、申論題 1.試從管理學之「管理四大功能」「組織內外在環境」「企業倫理道德(社會責任)」、「規劃」、「決策」、「策略管理」、「組織」、「領導」、「激勵」、「溝通與人際互動」、「團隊」、「控制」 等12個議題,繪製一幅你對管理學的觀念圖(conceptmap),說明這些議題彼此之間的關 係為何?
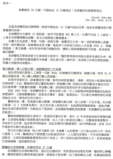
2.請閱讀附件一與附件二,說明此兩則報導包含哪些管理理論?(請先摘錄文字內容,再說明此文字內容之理論與內涵為何)
相關試卷
110年 - [無官方正解]110 國立高雄科技大學_碩士班招生考試_國際企業系:管理學(乙組)#110495
110年 · #110495
110年 - 110 國立中山大學_碩士暨碩士專班招生考試_行銷傳播所/乙組:管理學#105686
110年 · #105686
110年 - 110 國立中山大學_碩士暨碩士專班招生考試_企管系企管甲班/甲、乙、丙組選考:管理學#104458
110年 · #104458
110年 - 110 國立中山大學_碩士暨碩士專班招生考試_人管所/甲組:管理學#104441
110年 · #104441
110年 - 110 國立中山大學_碩士暨碩士專班招生考試_公事所碩士選考:管理學#104395
110年 · #104395
110年 - 110 國立中山大學_碩士暨碩士專班招生考試_企管系醫管:管理學#104394
110年 · #104394
110年 - 110 國立高雄科技大學_碩士班招生考試_資訊管理系:管理學#104350
110年 · #104350
110年 - 110 國立中央大學_碩士班招生考試_企業管理學系/工商管理甲、丙組(一般生):管理學#103849
110年 · #103849
110年 - 110 國立中央大學_碩士班招生考試_人力資源管理研究所/不分組(一般生):管理學#103840
110年 · #103840
110年 - 110 國立政治大學_碩士班招生考試_企業管理研究所(MBA學位學程):管理學#102874
110年 · #102874