所屬科目:電子學
1.有關運算放大器(OPA)的理想特性,下列敘述何者正確?(A)差動輸入共模增益為無限大 (B)輸入阻抗為零(C)開路增益無限大 (D)輸出阻抗無限大
2.如【圖 2】所示的電路為理想運算放大器(OPA),其電源電壓為±15V,若R2 = 4R1,當 Vi為 2.4V 時,求 Vo處的電壓,下列何者正確?(A) -9.6V(B) -7.6V(C) +7.6V(D) +9.6V
3.某差動放大器,差模訊號電壓增益 Ad為 100,而共模拒斥比 CMRR=40dB,請求其共模訊號電壓增益 Ac為何?(A) 2.5 (B) 1 (C) 0.1 (D) 0.04
4. N 通道加強型 MOSFET 的閘-源電壓 VGS 應如何才能使電晶體操作在夾止飽和區?(A) VGS>VGS(t),VGD≧VGS(t) (B) VGS>VGS(t),VGD≦VGS(t)(C) VGS<VGS(t),VGD≦VGS(t) (D) VGS<VGS(t),VGD≧VGS(t)
5.有關電晶體共基極(CB)電流增益 α 與共射極(CE)電流增益 β 關係,下列敘述何者正確?(A) 1+β=1/(1-α) (B) 1/β=(1/α)+1 (C) β=α/(1+α) (D) α=β/(1-β)
6.有關雙極性電晶體(BJT)與場效電晶體(FET) ,下列敘述何者錯誤?(A) BJT 與 FET 均可當為放大器(B) BJT 是電壓控制裝置,而 FET 是電流控制裝置(C) BJT 有較高的增益,而 FET 有更高的輸入阻抗(D) FET 通常比 BJT 更容易受到靜電放電(Electrostatic Discharge)的破壞
7.互補 MOSFET 使用 p-通道與 n-通道 MOSFET(CMOS),下列敘述何者錯誤?(A)常應用於邏輯電路設計 (B)具有高輸入阻抗(C)具有低的切換速率 (D)具有低的操作功率準位
8.有關增強型 MOSFET 於不同工作區,下列敘述何者錯誤?(A)截止區:VGS≦VGS(t),VGD≦VGS(t) (B)歐姆區:VGS > VGS(t),VGD≧VGS(t)(C)飽和區:VGS > VGS(t),VGD≦VGS(t) (D)開關區:VGS < VGS(t),VGD≧VGS(t)
9.有關二極體的敘述,下列何者錯誤?(A)稽納(Zener)二極體一般使用在逆向偏壓下工作(B)稽納二極體最常用於穩壓電路(C)稽納二極體順向導通時,其特性同於一般矽二極體,其順向電壓約為 0.6V~0.7V(D)二極體的空乏電容隨著逆偏電壓的增加而增加
10.電晶體的三種組態放大電路,其電流增益何者最大?(A)共振極 (B)共基極 (C)共射極 (D)共集極
11.理想的場效電晶體(FET)放大器工作原理及交流等效電路,下列敘述何者錯誤?(A)工作於夾止飽和區 (B) FET 通道長度調變即歐力效應(Early Effect)(C)交流等效輸出電阻與汲極-源極端電壓大小有關 (D)通道長度變長電阻變大
12.如【圖 12】所示為一個三級串接放大器,若輸入電壓 Vi=10 uV,則輸出 Vo 為多少?(A) 10mV(B) 20mV(C) 40mV(D) 80mV
13.【圖 13】為信號源阻抗 Rs = 1 kΩ,Ro = 4kΩ,轉導放大器輸入阻抗 Ri =1 kΩ,轉導增益 Gms=2 mA/V,則 Vo/Vs=?(A) -4 (B) 4 (C) -8 (D) 8
14.一週期性脈波訊號其正峰值為+10V,負峰值為-5V。若此訊號的平均值為+7V,則工作週期(duty cycle)為何?(A) 40% (B) 50% (C) 60% (D) 80%
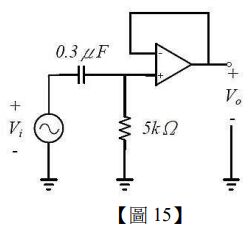
15.如【圖 15】所示濾波電路,若 OPA 為理想運算放大器,則電路的臨界頻率(截止頻率)約為多少?(A) 0.1kHz (B) 0.5kHz (C) 1kHz (D) 2kHz
16.如【圖 16】電晶體放大電路,假設其工作點於作用區,下列敘述何者錯誤?(A)電路為共射極放大電路 (B) RB1 及 RB2提供基極偏壓(C) CE為射極旁路電容,提高交流電壓增益 (D) RE為射極電阻,可提高電壓增益
17.如【圖 17】所示為兩個稽納二極體所構成截波電路,其輸入信號 vi(t),稽納二極體之順向偏壓為 1V,而其在反偏之崩潰電壓分別為 VZ1 = 4V 與 VZ2 = 6V,輸出信號 vo(t)的平均值電壓應為多少? (A) -0.6 (B) 0.4 (C) 0.6 (D) 0.7
18.下列電子材料中,何者屬於四價元素的材料?(A)磷(P) (B)矽(Si) (C)鋁(Al) (D)砷(As)
19.一個自由電子的帶電量為多少庫倫?(A) 1.6✖10-19 庫倫的負電荷 (B) 1.6✖10-19 庫倫的正電荷(C) 9.1✖10-27 庫倫的負電荷 (D) 9.✖10-31 庫倫的負電荷
20.電路中有一個變壓器,已知變壓器的一次線圈繞有 100 匝,二次線圈繞有 10 匝;在二次線圈連接一個 10Ω 的負載電阻,測量到 0.5 A 的電流,則一次線圈的電流為多少安培? (A) 0.005 A (B) 0.05 A (C) 0.5 A (D) 5 A
21.如【圖 21】所示電子電路中,對於負載電阻 RL而言,由二極體所組成的電路,稱為下列何者?(A)半波整流電路 (B)全波整流電路 (C)全波降壓電路 (D)低通濾波電路
22.在 P 通道電晶體 MOSFET 材料中,P 通道內負責主要導電的電荷載體為何?(A)自由電子 (B)自由電子數目與電洞數目一樣多(C)帶正電的電子 (D)電洞
23.下列何者為理想運算放大器(OPAMP)的主要特徵之一?(A)輸出阻抗無窮大(B)輸入電流近於 0(C)開迴路電壓增益近於 0(D)兩個輸入端(反相、非反相)的電壓相同時,輸出電壓的波幅最大
24.如【圖 24】所示的變動波形,其工作週期 D(duty cycle)為何?(A)0.15(B)0.25 (C) 0.40 (D) 1.00
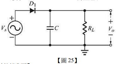
25.如【圖 25】所示的電路中,電容器主要的功用是用來作為何?(A)整流 (B)降壓 (C)濾波 (D)防止短路
26.理想二極體在接上逆向偏壓時,其導電的性質如同下列何者?(A)絕緣體,不導電 (B)良導體,會導電 (C)超導體,沒有電阻 (D)半導體,導電性很難判斷
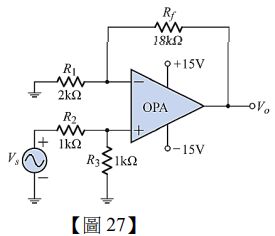
27.如【圖 27】所示的運算放大器電路中,假若輸入電壓 VS= 1 V,則 OPA 的非反相輸入端(標示 +)的電壓為多少?(A) 9 V (B) 1 V (C) 0.5 V (D) 0 V
28.交流訊號 v(t) = 100sin(105 t) mV,100 是指訊號的: (A)平均值 (B)有效值 (C)瞬時值 (D)最大值
29.理想的電源系統,具有某些特定的性能,有關理想電源的敘述,下列何者正確?(A)理想電壓源內阻抗為無窮大,理想電流源內阻抗為無窮大(B)理想電壓源內阻抗為無窮大,理想電流源內阻抗為 0(C)理想電壓源內阻抗為 0,理想電流源內阻抗為無窮大(D)理想電壓源內阻抗為 0,理想電流源內阻抗為 0
30.由理想放大器所構成的如【圖 30】中,下列敘述何者正確?(A)輸出電壓 vo為 0 (B)這個電路又稱為電壓隨耦器電路(C)輸出電壓 vo為 -1 (D)輸出電壓 vo為 -vo
31.如【圖 31】所示的理想放大器電路,請問輸出電壓為多少伏特?(A) 120 mV (B) 40.0 mV (C) 20.0 mV (D) -120 mV
32.將一個 10 V、內電阻為 4 Ω 的電源供應器連接到一個負載電阻上,如果要在負載電阻上得到最大功率轉移,則負載應調整到多少歐姆? (A) 2 Ω (B) 4 Ω (C) 6 Ω (D) 8 Ω
33.依照電子元件發展的時間順序來排列,由最早出現上市應用到最近幾年的實用電子元件,則下列敘述何者正確?(A)真空管、電晶體、積體電路 (B)電晶體、真空管、積體電路(C)積體電路、真空管、電晶體 (D)真空管、積體電路、電晶體
34.一般整流二極體當加上偏壓時,下列敘述何者正確?(A)所謂順向偏壓就是 P 端加負電位、N 端加正電位 (B)所謂逆向偏壓就是 N 端加負電位、P 端加正電位(C)順向偏壓時,空乏層變寬,障蔽電位變大 (D)逆向偏壓超過崩潰電壓時,電流會急遽增大可能燒毀二極體
35.下列何者是發光二極體(LED)的符號?(A) (B) (C) (D)
36.發光二極體 LED 加電壓後所發出來光的顏色,主要是由何種因素來決定?(A)通過的電流大小 (B)兩端施加電壓的高低(C)脈波調變(PWM)的頻率高低 (D)所用材料的能帶間隙
37.如【圖 37】所示的場效電晶體是屬於何種結構的場效電晶體?(A) (a)是 P 通道增強型 MOSFET;(b)是 N 通道增強型 MOSFET(B) (a)是 P 通道增強型 MOSFET;(b)是 N 通道空乏型 MOSFET(C) (a)是 N 通道增強型 MOSFET;(b)是 P 通道空乏型 MOSFET(D) (a)是 N 通道空乏型 MOSFET;(b)是 P 通道增強型 MOSFET
38.如【圖 38】所示,方波的波峰因數(crest factor, CF)為何?(A) 0.273 (B) 0.333 (C) 0.500 (D) 1.00
39.由放大器輸出一組訊號 v(t) = 25+100sin(105 t) mV 經電容器後、連接到下一級放大器,作為下一級放大器的輸入訊 號,則下列敘述何者正確? (A)經電容器後的訊號為 v(t) = 25+100sin(105 t) mV (B)經電容器後的訊號為 v(t) = 100sin(10 5 t) mV (C)經電容器後的訊號為 v(t) = 25 mV (D)電容器主要的功用是要穩定訊號電壓
40.如【圖 40】所示,截波電路的輸入電壓為 vi(t) = 15sin(100t) mV,非理想稽納二極體的順向導通電壓均為 0.7 V;而崩潰電壓分別為 ZD1 = 4 V,ZD2 = 7 V,則輸出電壓 vo(t)的上下限分別為何?(A)輸出電壓正半週的上限為 +7 V;負半週上限為 +4 V(B)輸出電壓正半週的上限為 +7 V;負半週上限為 – 4 V(C)輸出電壓正半週的上限為 – 7.7 V;負半週上限為 – 4.7 V(D)輸出電壓正半週的上限為 +7.7 V;負半週上限為 – 4.7 V
41.如【圖 41】所示,由理想二極體所組成的電路中,假設 V1 = 2 V,V2 = 4 V,則流過 20 Ω 電阻的電流為何?(A) 0.3 A (B) 0.4 A (C) 0.7 A (D) 1.0 A
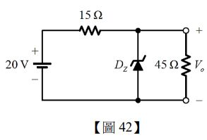
42.如【圖 42】所示的電路中,稽納二極體的崩潰電壓為 9 V,則輸出電壓 Vo 為何?(A) 9 V (B) 12 V (C) 15 V (D) 20 V
43.在半導體材料中,自由電子與電洞都是屬於導電的載體,但是在材料內的移動速度,下列敘述何者正確?(A)自由電子的移動速度比電洞的移動速度慢 (B)自由電子的移動速度比電洞的移動速度快(C)自由電子的移動速度和電洞的移動速度一樣 (D)這是假設性題目,真實世界中沒有電洞存在,所以無法判斷
44.已知由矽為主要材料的 NPN 電晶體,其 BE 接面與 BC 接面的障壁電壓分別為 VBE = 0.7 V、VBC = 0.5 V;則當測量到各接腳的電壓分別為(射極 2.4 V)、(基極 3.4 V)、(集極 2.7 V)則該電晶體處於何種工作模式? (A)截止區模式 (B)線性放大模式 (C)飽和模式 (D)主動區域模式
45.電晶體材料中負責導電的電荷載體主要為何?(A) P 型電晶體材料中,電子為多數載體;電洞為少數載體(B) N 型電晶體材料中,電子為多數載體;電洞為少數載體(C) P 型電晶體材料中,只有電洞為多數載體;沒有電子(D) N 型電晶體材料中,只有電子為載體;沒有電洞
46.典型的 CMOS 電晶體結構,主要是由何種型態的電晶體所構成?(A)一個 PMOS 和一個 NMOS 所構成;其柵極(Gate)接在一起(B)兩個 PMOS 所構成;其柵極(Gate)接在一起(C)兩個 NMOS 所構成;其柵極(Gate)接在一起(D)事實上,CMOS 是達靈頓電路的另一種名稱
47.如【圖 47】所示,由電阻、二極體及電壓源所構成的電路中,Vm = 9 V,V1 = 3 V,V2 = 5 V,則有關輸出電壓的敘述,下列何者正確? (A)輸出電壓正半週的最大值為 +3 V;負半週最大值為 +5 V (B)輸出電壓正半週的最大值為 -3 V;負半週最大值為 +5 V (C)輸出電壓正半週的最大值為 -5 V;負半週最大值為 +3 V (D)輸出電壓正半週的最大值為 +3 V;負半週最大值為 -5 V
48.如【圖 48】所示為電子電路中用來消除傳導電磁干擾的電路結構,圖中 A、B、C、D 四個元件的性質為何?(A) A 與 B 是電容器;C 與 D 是電感器 (B) A 與 C 是電容器;B 與 D 是電感器(C) A 與 C 是電感器;B 與 D 是電容器 (D) A 與 B 是電感器;C 與 D 是電容器
49.如【圖 49】所示的電晶體電路中,流進電晶體集極的電流 IC 為何?(A) 0.1 mA (B) 0.5 mA (C) 2.5 mA (D) 5.0 mA
50.如【圖 50】所示,由理想運算放大器 OPA 所組成的電路中,假若輸入電壓 vi(t) = 10sin(ωt) mV,則輸出電壓 vo為何?(A) 100sin(ωt) mV (B) -100sin(ωt) mV (C) -50sin(ωt) mV (D) 50sin(ωt) mV