所屬科目:教甄◆教育專業科目
三、請先看完試題說明,再到作答區完成作答。(50%)【請書寫在答案卷第三至第五頁指定處】 試題說明: 請依據下列情境說明以及相關提示,設計一個單元約 3-4 節課的主題課程。 (一)主題、學習重點與融入議題設定(5%)
為了符合素養導向精神,領域教師經過討論後,首先決定這個即將發展出來的單元課程必須要能呼應總綱的核心素養項 目中的「A1 身心素質與自我精進」及「B2 科技資訊與媒體素養面向」,並連結綜合活動領域核心素養中的「綜-J-A1 探索與 開發自我潛能,善用資源促進生涯適性發展,省思自我價值,實踐生命意義。」請為此單元設定一個切合的主題,接著由下 列可能的課綱學習重點選單中,選擇合適的學習表現及學習內容,並由融入議題清單中挑選適合融入的議題。
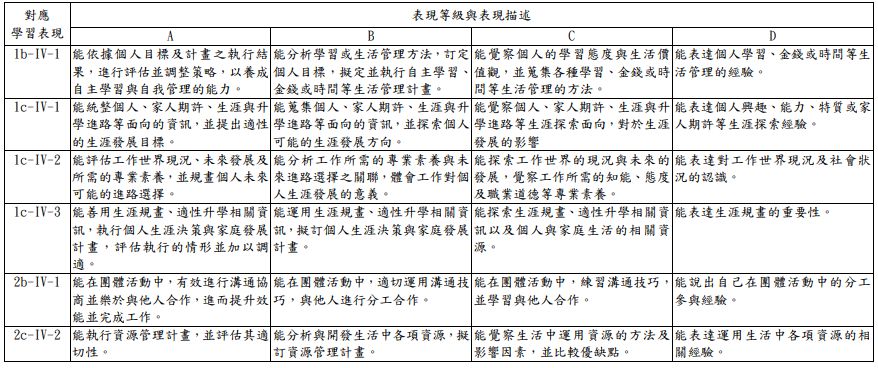
(三)評量方式與評量指引(10%) 請依據前述學習活動設計,並參照下列臺師大心測中心研擬之「國中綜合活動領域標準本位評量標準」之表現等級及表現描 述,設計本單元之評量指引,並說明各表現等級之評量方法(如:口語評量、實作評量、高層次紙筆評量)及具體實施方式 (如:提問之問題、實作任務指示、學習單內容等)