所屬科目:教甄◆地理科專業
4. 地理學的人地傳統進入環境識覺研究主題後, 地理學家逐漸發展出一套觀念架構如圖 1 所示 ,圖中的「甲」處應填入下列何者? (A)環境 (B)決策 (C)評價 (D)偏好
14.繪製地圖須根據地理現象性質, 將地理資料依度量尺度進行分類, 圖 2 的圖例,應屬於哪一種度量尺度?
(A)類別 (B)級序 (C)間距 (D)比率
25.表 1 是臺中縣市合併升格為直轄市之前,民國 94-98 年豐原市(今豐原區)的人口增加概況。透過該 表,可推論豐原市在這五年的都市發展,最可能具有下列哪項特色?
(A)都市化 (B)郊區化 (C)逆都市化 (D)都市成長
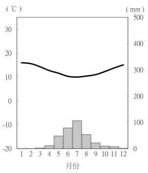
30.下列為全球四個地區的氣候圖。若要前往西元 1560 年前後興建的「聖瓦西里主教座堂」這個世界遺產旅遊,最適合參考下列哪張氣候圖來規劃行程?甲 乙 丙 丁 (A)甲 (B)乙 (C)丙 (D)丁
31.表 2 為某年臺灣中部地區有機蔬菜與非有機栽培蔬菜的生產成本分析。其中哪項成本細項,最適合用來 說明有機蔬菜較具有精緻農業的特色?
(A)地租 (B)種子費 (C)設施折舊費 (D)病蟲害防治費
33.下列為 1961 年至 2018 年 Brazil、India、Indonesia、Korea 等 4 個國家的平均每人生物承載力與平均每人生態印跡的比較圖。其中何者最可能是上述的亞洲四小虎國家比較圖? (A) (B) (C) (D)
46.圖 3 是東太平洋-北大西洋及其鄰近海域氣候年平均的海洋 表面鹽度(SSS: Sea Surface Salinity)的等值線分佈(單位: psu, practical salinity unit, 1 psu 等於 g/kg)。巴拿馬首都巴拿 馬城在 900hPa 的年平均風向最可能是下列何者? (A)45 度 (B)90 度 (C)135 度 (D)180 度
47.圖 4 是 2020 年某個非洲國家的出口商品結構。這個國家最可能為下列何者? (A)Ghana (B)Rwanda (C)Seychelles (D)Zambia
48.圖 5 是四個國家 1960-2015 年間年碳排放量變遷圖 這四個國家若依照美國、俄羅斯、中國、日本的順 序排列,圖中對應的線條排序應為何?
(A)甲乙丙丁 (B)乙丙甲丁 (C)丙乙甲丁 (D)丁丙甲乙