所屬科目:台糖◆基本電學
1. 如圖【1】所示,R=6Ω,r=2Ω,則電流I為多少?
(A) 7A (B) 14A (C) 21A (D) 28A
12. 有一交流電源v(t)=100 sin(314t-30°) V,則v(t)的頻率與電壓有效值分別為何? (A) 50Hz,120V (B) 25Hz,120V (C) 50Hz,100V (D) 25Hz,100V
14. 小明欲使用迴路電流法來分析圖【2】電路,I1及I2為假設之網目(mesh)電流,試求網目電流I1為多少?
(A) 0.5A (B) 1A (C) 1.5A (D) 2.5A
15. 如圖【3】所示,為某金屬導體溫度與電阻關係圖。試求在50℃時,電阻溫度係數為何?(A) 0.005/℃ (B) 0.0085/℃ (C) 0.05/℃ (D) 0.025/℃
16. 如圖【4】所示,試求Vab為多少V?
(A) 10V (B) 12V (C) 14V (D) 16V
19. 如圖【5】所示,電路達到穩態後,100V電源產生之電流大小I為多少?(A) 10mA (B) 5mA (C) 2mA (D) 1.5mA
20. 如圖【6】所示,試求電流I為多少?
(A) 2A (B) 2.5A (C) 4A (D) 5.5A
21. 如圖【7】所示,為RC串聯電路,若電源電壓為VS(t)=400sin(1000t)V,產生電路電流iS(t) =10sin(1000t+30°)A,則電容值C為何?
(A) 200µF (B) 100µF (C) 80µF (D) 50µF
22. 如圖【8】所示,週期性電流信號i(t),該信號之有效值Irms為何?
(A) 2A (B)(C) 4A (D)
23. 如圖【9】所示,電感串聯電路,各電感量為L1=5mH、L2=7mH、L3=9mH,其中M12=3mH、 M23=2mH、M31=2mH為各電感間之互感,試求a、b之間的總電感量為多少?
(A) 19mH (B) 21mH (C) 27mH (D) 35mH
25. 如圖【10】所示,為RLC串聯電路,若Vs(t)=10sin(1000t)V 時,電路發生諧振(resonance)時,電路中電感器的電 感量為多少mH?(A) 10mH (B) 20mH (C) 50mH (D) 100mH
26. 如圖【11】所示,ZL為何值才能得到最大功率Pmax ,且最大功率為多少?(A) ZL=12-j6Ω (B) ZL=12+j6Ω (C) Pmax=3W (D) Pmax=12W
27. 如圖【12】所示,若化簡為戴維寧等效電路,a、b兩點 之等效電阻Rth及等效電壓Vth為多少?
(A) Rth=5 Ω (B) Rth=10 Ω (C) Vth=4 V (D) Vth=8 V
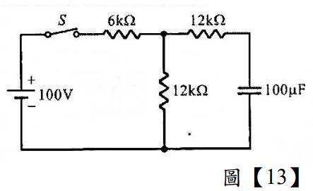
32. 如圖【13】所示,以下何者正確?(A)當開關S閉合(ON)時,時間常數τ=1.6秒 (B)當開關S閉合(ON)時,時間常數τ=2.4秒 (C)當開關S打開(OFF)時,時間常數τ=1.6秒 (D)當開關S打開(OFF)時,時間常數τ=2.4秒
33. 如圖【14】所示,G為電流計,當電流計指示為零時,下列何者正確? (A)電流I1=I2 (B)電位差Vcb=Vdb (C) R1R3=R2R4 (D)電位差Vcd為定值,但不為零
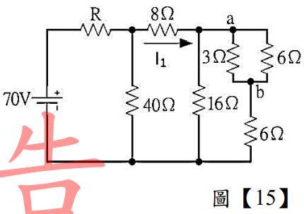
34. 如圖【15】所示,16Ω電阻消耗4W功率, 下列何者正確?
(A) Vab=4V (B) I1=2.5A (C) R=25Ω (D) 70V電源提供電路140W功率
35. 兩線圈相鄰放置,其中線圈A匝數為400匝,線圈B匝數為200匝,線圈A加入2A電流產生磁通6×10-3韋伯,其中有4×10-3韋伯與線圈B交鏈,下列所求何者正確? (A)線圈A自感量為1.2H (B)互感量為0.6H (C)兩線圈耦合係數為(D)線圈B自感量為0.3H
36. 如圖【16】所示,若開關S閉合前,電容器無儲 存能量。S於時間t=0+ 時閉合,t=∞時電路達穩態, 下列敘述何者正確?
(A) t=0+ 時電容特性猶如開路狀態 (B) I(t=0+ )=1mA (C) I(t=∞)=2mA (D) t=∞時電路達穩態,電容儲能43.2µJ
37. 如圖【17】所示,為RLC串聯電路,若測得∣V C∣>|VL|,則下列何者正確?(A)電流i相位領前電壓Vs (B)電路呈現電感性 (C) VC相位領前Vs相位差90° (D) VL相位領前VR相位差90°
38. 如圖【18】所示,為RLC並聯電路,若 ,則下列何者正確?(A)電路功率因數為0.8 (B)(C)=5A (D)
39. 一個∆形三相平衡負載電路中,每相阻抗為8+j6Ω,接於200V的三相平衡電源上,下列何者正確? (A)負載相電流為20A (B)負載功率因數為0.8 (C)負載線電流為 (D)負載消耗的總有效功率為9.6kW
40. 對於RLC串聯電路,當電路發生諧振(resonant)時,下列何者正確? (A)當外加信號頻率小於諧振頻率時,電路特性呈現電容性 (B)電路消耗功率為最小 (C)電路電阻為定值下,當之比值愈大,則電容兩端電壓愈大 (D)若之比值為定值下,電路電阻愈大,則電路頻寬愈大,選擇性愈差