所屬科目:國中技藝-工業配線組
1.圖 1 電路中,Vx為
(A)1 (B)10 (C) (D)3 V。
2.若 Y-Δ 之線電壓比為 10 : 1,則其匝數比為 (A)1.732 : 1 (B)1 : 10 (C)17.32 : 1 (D)5.773 : 1。
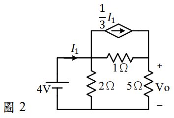
3.圖 2 電路中,Vo為
(A) (B) (C) (D) V。
4.有一電容與電阻並聯之負載,其兩端加上一個單相有效值電壓 110V,60Hz 之交流電源。若此負載吸收 10A 電流,且消耗 550W 功率,則此負載電 流超前電壓的角度為 (A)30° (B)45° (C)60° (D)90° 。
5.有一個 24V 之電池和兩個電容串聯,其中一個電容 C1為 10 μF,另一個 電容 C2為 20 μF,若電容 C1上之電壓為 VC1,電容 C2上之電壓為 VC2。 則當此電路為穩態時,(A)VC1=10 (B)VC1=8 (C)VC2=12 (D)VC2=8 V。
6.有五色環色碼電阻,若不考慮誤差碼時,色環由左至右之顏色為紫藍灰 橙,則此電阻值為_______kΩ。 (A)65.7 (B)879 (C)67.8 (D)768
7.圖 3 電路中,T1與 T2為兩個理想變壓器,且其初、次級線圈的匝數比分 別為 1:n1 與 1:n2,則 i1(t)應為
(A) (B) (C) (D) A。
8.圖4電路中,當電路穩態時,i(t)約為
(A)2.92 cos(t-63.43° ) (B)1.587 cos(t-76° ) (C)2.92 cos(t+63.43° ) (D)1.587 cos(t+76° ) A。
9.圖 5 電路中,當 ω→∞與 ω→0 時,vo(t)之最大振幅分別約為
(A)150 V,150 V (B)0 V,0 V (C)50 V,0 V (D)50 V,50 V。
10. RLC 並聯電路中,若頻率大於共振頻率時,電路呈 (A)電容性 (B)電感性 (C)電阻性 (D)不一定。
11.圖 6 所示電路中, V,當電路共振時,電容器之電壓大小約為
(A)63.24 (B)6.324 (C)0.6324 (D)3.162 V。
12.圖 7 電路中,R 獲得最大功率時,流經 R 之電流為
(A)2 (B)3 (C)4 (D)5 A。
13.圖 8 所示電路中,電流 I 為
14.圖 9 所示耦合電感中,若將其耦合係數 Km逐漸升高,則 A、B 兩端點間之電感量將
(A)減少 (B)增大 (C)先減少後增大 (D)先增大後減少。
15.圖 10 電路中,I1與 I2約為
(A)I1=13.33 A,I2 =13.33 A (B)I1=13.33 A,I2 =0 A (C)I1=26.66 A,I2 =0 A (D)I1=13.33 A,I2 =29.33 A。
16.圖 11 所示電路中,若i1=5 ∠0°A,則此電路之平均功率為
(A)177 (B)155 (C)133 (D)111 W。
17.圖 12 所示電路中,Vx為
(A)-15 (B)-12 (C)-10 (D)-9 V。
18.三相 Y 接純電阻負載,其電阻值各為 R 歐姆,若接於電壓為 V 伏特之三 相電壓源,則消耗之總功率為 (A) (B) (C) (D) W。
19. 於三相平衡 Y 接電源,若 VBC=400∠12°V,且相序為 ABC,則 VAN=V,請問 θ 應為 (A)θ=102° (B)θ=132° (C)θ=162° (D)θ=-132°。
20.圖 13 所示電路中,Vx與 I 為
(A)Vx=-20 V,I=0 A (B)Vx=-20 V,I=20 A (C) Vx=20 V,I=20 A (D)Vx=20 V,I=0 A。
21.正確測試一組脈波信號之電壓值應使用 (A)三用電表 (B)交流電壓表 (C) 頻率表 (D)示波器。
22.比壓器(PT)與比流器(CT)在使用上最大的區別為 (A)PT 二次側不可短 路、CT 二次側不可開路 (B)PT 二次側不可開路、CT 二次側不可短路 (C) PT 二次側不能使用保險絲 (D)CT 二次側須使用保險絲。
23.三相電路,若線電壓 6 kV 負載為 300 kW,而功率因數以 80%計,則其 線電流約為 (A)40 (B)36 (C)30 (D)24 A。
24.三點式按鈕開關中 FWD 之標示代表 (A)過載 (B)前進 (C)逆向 (D)停止。
25.有關繞線型電動機,下列敘述何者正確? (A)電源電壓由定子線圈加入 (B)電源電壓由轉子線圈加入 (C)僅可作單段降壓起動 (D)其起動轉矩較同 馬力鼠籠型感應電動機小。
26.計算短路電流時,短路電流視下列何者而定? (A)設備耐壓 (B)環境溫度 (C)電路阻抗 (D)對地電容。
27.第三種地線工程,電路對地電壓 150 V 以下者,該項接地電阻應保持在_______ Ω 以下。(A)5 (B)10 (C)50 (D)100
28.蓄電池容量之表示單位是 (A)電壓×電流 (B)極數×電流 (C)電壓×時間 (D) 電流×時間。
29.避雷器之接地線 (A)可用鐵管掩護 (B)可用 PVC 管掩護 (C)必須用鐵管掩 護 (D)均可。
30.功率因數表測得電動機空載時功因在 0.25 以下,滿載時約為功因 0.8 左 右,功因之差異原因為 (A)電動機已老化現象應予更新 (B)電動機絕緣不 良所致 (C)電動機空載時之電流大部份為激磁電流故功因低 (D)線路未加 電容器致空載時功因低。
31.從事電氣工作人員遇有人感電受傷失去知覺時 (A)等醫生指示後施行人 工呼吸 (B)應先給予灌入少許開水 (C)應儘速施行人工呼吸 (D)應將受傷 者扶正坐穩。
32.三相 6.6 kV/380 V 之變壓器容量為 1500 kVA,選用比流器(CT)之一次側 電流為多少為宜? (A)100 (B)120 (C)130 (D)200 A。
33.避雷器接地線截面積不得小於多少?_______ mm2。(A)5.5 (B)8 (C)14 (D)22
34. 3E 電驛可保護馬達回路之 (A)過載、短路、欠相 (B)過載、欠相、接地 (C) 過載、逆相、欠相 (D)接地、過載、短路。
35.零相比流器(ZCT)於線路保護時必須與下列何種器具使用? (A)欠相電驛 (B)差動電驛 (C)過電壓電驛 (D)接地過電流電驛。
36.高壓以上用戶總設備容量一次額定電流超過多少安培,其受電配電盤原 則上應裝有電流表及電壓表?_______A。 (A)30 (B)40 (C)50 (D)60
37.下列何項為變壓器必須考慮極性的時機? (A)單相變壓器作屋外使用時 (B)單相變壓器作屋內使用時 (C)單相變壓器三相結線時 (D)單相變壓器做 降壓使用時。
38.三相四線式 22.8 kV 多重接地系統中,配電線路所選用之避雷器額定電壓應為 _______kV。(A)35 (B)32 (C)24 (D)18
39.變壓器之外殼標示 6.9-25 代表 (A)電壓-容量 (B)一次電壓-二次電壓 (C)容 量-電壓 (D)二次電壓-一次電壓。
40. 22.8 kV 供電每台容量超過 600 HP 之電動機,其起動電流不超過該電動 機額定電流之多少倍?_______倍。 (A)2.5 (B)3.5 (C)5 (D)6.25
41. 3 、22.8 kV/380 V、1000 kVA 之變壓器,其 Z=2.98%,若線路組抗不計,則變壓器二次側之三相對稱短路故障電流約為 _______A。(A)1500 (B)2600 (C)51000 (D)62000
42. 11.4 kV 三相三線式接地系統電源保護用避雷器係安裝在 (A)MOF 之電 源測 (B)MOF 之負載側 (C)GCB 之電源測 (D)GCB 之負載側。
43.在高壓受電盤中,主斷路器與隔離開關之操作順序為 (A)接通線路時,先 投入隔離開關 (B)接通線路時,先投入主斷路器 (C)切斷電源時,先拉開 隔離開關 (D)兩者同時操作。
44.三相變壓器之接線為抑制諧波,不宜接成哪種接線方法? (A)Δ-Δ (B)Δ-Y (C)Y-Δ (D)Y-Y。
45.若將直流分激電動機之激磁電流減少,電動機轉速將 (A)增加 (B)減少 (C) 不變 (D)停止不動。
46.電路裝有並聯電力電容器,此時電路功率因數 cosθ=1.0,若將電容量增加,則 (A)功率因數增大 (B)功率因數減小 (C)功率因數不變 (D)功率因數 大於 1.0。
47.使用Y-△啟動之感應電動機,其目的係為 (A)增加 (B)減少 (C)不變 (D)減 少或增加 啟動電流。
48.整流器之英文符號為 (A)RF (B)CLX (C)LVR (D)IR。
49.變壓器之鐵損與負載 (A)成正比 (B)成反比 (C)平方成正比 (D)無關。
50.熱動式無熔絲開關的跳脫容量(AT)值決定於開關之 (A)電磁跳脫裝置 (B) 積熱跳脫裝置 (C)尺寸大小 (D)絕緣之良劣。