阿摩線上測驗
登入
首頁
>
技檢◆工業配線-丙級
> 114年 - 01300 工業配線 丙級 工作項目 03:電氣器具之使用 101-150(2025/10/13 更新)#132040
114年 - 01300 工業配線 丙級 工作項目 03:電氣器具之使用 101-150(2025/10/13 更新)#132040
科目:
技檢◆工業配線-丙級 |
年份:
114年 |
選擇題數:
50 |
申論題數:
0
試卷資訊
所屬科目:
技檢◆工業配線-丙級
選擇題 (50)
101. 控制電路上標示"PE"係表示 (A)接地端子 (B)中繼端子 (C)電源端子 (D)負載端子 。
102. Pt100 為 (A)熱電偶溫度感測體 (B)熱敏電阻溫度感測體 (C)白金溫度感測體(D)鎢絲溫度感測體 。
103. 哪一種溫度感測體,需使用與其材質、特性相同或類似的「補償導線」作接續? (A)熱電偶 (B)Pt100 (C)熱敏電阻 (D)光敏電阻 。
104. 運轉指示燈使用 (A)紅色 (B)黃色 (C)綠色 (D)白色 。
105. 停車指示燈使用 (A)紅色 (B)黃色 (C)綠色 (D)白色 。
106. 啟動進行中指示燈使用 (A)紅色 (B)黃色 (C)綠色 (D)白色 。
107. 電源指示燈使用 (A)紅色 (B)黃色 (C)綠色 (D)白色 。
108. 作為機器停車操作的照光式按鈕開關,應使用 (A)紅色 (B)黃色 (C)綠色 (D)白色 。
109. 作為機器運轉操作的照光式按鈕開關,應使用 (A)紅色 (B)黃色 (C)綠色 (D)白色 。
110. 新購之按鈕開關或指示燈均附有三片以上厚薄不一的墊片,其用途為 (A)墊於鐵板兩側較為牢固 (B)墊於鐵板兩側以便防水 (C)視鐵板厚度墊置適當片數之墊片於器具背面,使器具正面平整 (D)孔洞挖大時,填補空隙用 。
111. 使用三用電表測試未通電但已接線於控制盤中之電磁接觸器 a 接點兩端之電阻值為 125Ω,則 (A)該 a 接點已燒毀斷開 (B)該 a 接點已熔合 (C)該 a 接點正常 (D)該 a 接點無法判斷正常與否 。
112. 照光式按鈕開關背面具有按鈕開關與指示燈之接點,兩者間之關係為 (A)各自獨立 (B)按鈕開關之 a 接點已與指示燈之接點串聯 (C)按鈕開關之 b 接點已與指示燈之接點串聯 (D)按鈕開關之 a 接點已與指示燈之接點並聯 。
113. 緊急停止開關,簡稱 (A)LPB (B)EMS (C)COS (D)MOS 。
114. 照光式按鈕開關,簡稱 (A)LPB (B)EMS (C)COS (D)MOS 。
115. 非金屬物質檢測,適用下列何種類型的近接開關? (A)磁力型 (B)電感型 (C)差動線圈型 (D)靜電容量型 。
116. 如下圖所示,單切開關 ON 時,E
1
、E
2
的電壓降分別為
(A)E
1
=12V、E
2
=12V (B)E
1
=0V、E
2
=12V (C)E1=0V、E
2
=24V (D)E1=24V、E
2
=0V 。
117. 如下圖所示,單切開關 OFF 時,E
1
、E
2
的電壓降分別為
(A)E
1
=12V、E
2
=12V (B)E
1
=0V、E
2
=12V (C)E
1
=0V、E
2
=24V (D)E
1
=24V、E
2
=0V 。
118. CNS 代號表示 (A)中華民國國家標準 (B)日本國家標準 (C)美國國家標準 (D)國際電氣標準 。
119. 某塑膠薄膜電容器上標示 223J,表示該電容量為 (A)223uf±10% (B)223uf±5% (C)0.22uf±10% (D)0.022uf±5% 。
120. 4c 電纜之芯線中,可作為接地線使用者為 (A)紅色 (B)白色 (C)黑色 (D)綠色或綠/黃色 。
121. 順序控制電路的順序功能是以 (A)前一級的 a 接點,串接後一級的 MC 線圈(B)前一級的 b 接點,串接後一級的 MC 線圈 (C)後一級的 a 接點,串接前一級的 MC 線圈 (D)後一級的 b 接點,串接前一級的 MC 線圈 。
122. Micro Switch 是指 (A)溫度開關 (B)極限開關 (C)微動開關 (D)光電開關 。
123. 選擇開關(COS)屬於( A ) (B )( C )( D ) (A)手動操作手動復歸 (B)手動操作自動復歸(C)自動操作手動復歸 (D)自動操作自動復歸 。
124. 電抗降壓啟動法中,降壓電抗器百分比切換順序為 (A)由大至小 (B)由小至大 (C)視負載而定 (D)大小反覆變動 。
125. 下列哪一種形式的近接開關操作時,其功能不受灰塵或鐵屑影響? (A)高週波振盪型 (B)靜電電容型 (C)超音波型 (D)磁力型 。
126. 單相感應電動機運轉繞組與啟動繞組,需相差多少度的電工角? (A)60 (B)90 (C)120 (D)180 。
127. 3E 保護電驛(SE 電驛)的 RVS 燈亮起時,表示何種故障發生? (A)欠相 (B)短路 (C)過載 (D)逆相 。
128. 3E 保護電驛(SE 電驛)的 OPEN 燈亮起時,表示何種故障發生? (A)欠相 (B)短路 (C)過載 (D)逆相 。
129. OMRON 之 3E 保護電驛的各項錯誤偵測來源分別為 (A)欠相→C+、C- (B)逆相→C+、C- (C)過電流→U、V、W (D)短路→U、V、W 。
130. 下列哪一種光電開關需校對光軸及加裝反射片 (A)投光器/受光器分離對照型 (B)鏡片反射型 (C)擴散反射型 (D)投光器/受光器一體對照(凹槽)型 。
131. 鐵捲門的正逆轉控制,應使用什麼開關來切斷電路? (A)微動開關 (B)限制開關 (C)近接開關 (D)切換開關 。
132. 下列那一種號碼圈需在導線壓好端子之前,即先套入導線中 (A)OC 型 (B)EC 型 (C)CM 型 (D)N 型 。
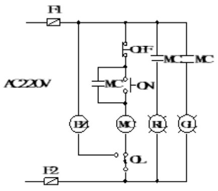
【已刪除】133. (本題刪題)送電並按下 ON 開關後,使用三用電表做如下圖之測量,則三用電表檢測值為
(A)0V (B)110V (C)220V (D)380V 。
【已刪除】134. (本題刪題)送電並按下 ON 開關後,使用三用電表做如下圖之測量,則三用電表檢測值為
(A)0V (B)110V (C)220V (D)380V 。
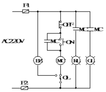
135. 如下圖,PB、PL 及 BZ 裝置於操作面盤上,配置過門端子台時,最少須使用
(A)5P (B)7P (C)8P (D)10P 。
136. 下圖配線規劃時,須編製多少個線號?
(A)6 (B)8 (C)10 (D)11 。
137. 選擇開關(COS)用來做手、自動切換電路時,標示 M 之接點為 (A)手動選擇點 (B)自動選擇點 (C)共用點 (D)機械點 。
138. 下列哪一種電驛常用於非限時之給水或排水交替抽水控制? (A)電力電驛(B)限時電驛 (C)輔助電驛 (D)棘輪電驛 。
139. PHS(Photoelectric Switch)是指 (A)溫度開關 (B)極限開關 (C)微動開關 (D)光電開關 。
140. 三相感應電動機欲使用 Y-Δ啟動控制,則其接線盒內,最少需要幾條出線頭? (A)三條 (B)四條 (C)六條 (D)九條 。
141. 交替電驛(Exchange Relay)於線圈受到激磁時,其 a 接點閉合、b 接點斷開;之後若線圈失磁,則 (A)a 接點斷開、b 接點閉合 (B)a 接點閉合、b 接點閉合 (C)a 接點斷開、b 接點斷開 (D)a 接點閉合、b 接點斷開 。
142. 逆相保護電驛(Phase Reversal Relay,APR)的保護功能 (A)防止電源反相 (B)防止負載過電流 (C)防止控制電路短路 (D)防止馬達運轉中突然斷線 。
143. 使用 61F-G 液面電驛來偵測水位時,當偵測之水位位於高水位時,其 Tc-Tb 之接點狀態為 (A)斷開 (B)接通 (C)閃爍 (D)不定 。
144. 下面對固態接觸器(SSC)的敘述何者錯誤? (A)需要加裝散熱片 (B)ON/OFF速度較傳統電磁接觸器快 (C)可以接受低壓直流或交流信號控制 (D)產生的噪音及雜訊大 。
145. 固態接觸器(SSC)通以交流 220V 電源後,則下列敘述何者為非? (A)若在無載之下,且觸發接點未激磁時,則其輸出端電壓為 0V (B)若在無載之下,且觸發接點已激磁時,則其輸出端電壓為 220V (C)若在有載之下,且觸發接點未激磁時,則其輸出端電壓為 0V (D)若在有載之下,且觸發接點已激磁時,則其輸出端電壓為 220V 。
146. 三相感應電動機之直接啟動電流為 150A,若採用 Y-△啟動,則啟動電流為 (A)450 (B)150 (C)500 (D)50 A。
147. 具有上下水池之浮球式抽水電路,在下水池的浮球開關一般接 (A)a 接點 (B)b 接點 (C)c 接點 (D)都可以 。
148. 使用在多處地點,能同時對馬達做啟動或停止的多處控制電路中 (A)各處的ON 開關需串聯連接,而 OFF 開關則需並聯連接 (B)各處的 ON 開關需並聯連接,而 OFF 開關則需串聯連接 (C)各處的 ON 及 OFF 開關需串聯連接 (D)各處的 ON 及 OFF 開關需並聯連接 。
149. 220VAC 20HP 的鼠籠式感應電動機採用 (A)串聯電抗啟動 (B)電阻降壓啟動(C)直接啟動 (D)Y-△降壓啟動 。
150. Y-△啟動法其 (A)啟動及運轉皆使用 Y 接線 (B)啟動及運轉皆使用△接線 (C)啟動時使用 Y 接線,運轉時使用△接線 (D)啟動時使用△接線,運轉時使用 Y 接線 。
申論題 (0)
相關試卷
114年 - 01300 工業配線 丙級 工作項目 06:檢查及故障排除 1-62(2025/10/13 更新)#132048
114年 · #132048
114年 - 01300 工業配線 丙級 工作項目 05:控制電路裝配 101-122(2025/10/13 更新)#132047
114年 · #132047
114年 - 01300 工業配線 丙級 工作項目 05:控制電路裝配 51-100(2025/10/13 更新)#132046
114年 · #132046
114年 - 01300 工業配線 丙級 工作項目 05:控制電路裝配 1-50(2025/10/13 更新)#132045
114年 · #132045
114年 - 01300 工業配線 丙級 工作項目 04:主電路裝配 101-145(2025/10/13 更新)#132044
114年 · #132044
114年 - 01300 工業配線 丙級 工作項目 04:主電路裝配 51-100(2025/10/13 更新)#132043
114年 · #132043
114年 - 01300 工業配線 丙級 工作項目 04:主電路裝配 1-50(2025/10/13 更新)#132042
114年 · #132042
114年 - 01300 工業配線 丙級 工作項目 03:電氣器具之使用 51-100(2025/10/13 更新)#132039
114年 · #132039
114年 - 01300 工業配線 丙級 工作項目 03:電氣器具之使用 1-50(2025/10/13 更新)#132038
114年 · #132038
114年 - 01300 工業配線 丙級 工作項目 02:電氣器具之裝置 51-72(2025/10/13 更新)#132037
114年 · #132037