阿摩線上測驗
登入
首頁
>
技檢◆視聽電子-丙級
> 114年 - 02900 視聽電子 丙級 工作項目 06:收錄音機檢修 1-50(2025/10/16 更新)#132318
114年 - 02900 視聽電子 丙級 工作項目 06:收錄音機檢修 1-50(2025/10/16 更新)#132318
科目:
技檢◆視聽電子-丙級 |
年份:
114年 |
選擇題數:
50 |
申論題數:
0
試卷資訊
所屬科目:
技檢◆視聽電子-丙級
選擇題 (50)
1. 電晶體收音機與可變電容器並聯之天線線圈為 (A)初級圈,圈數較多 (B)次級圈,圈數較多 (C)初級圈,圈數較少 (D)初次級任何一端均可 。
2. 收音機調整改變振盪線圈並聯之補償電容器,可以直接影響 (A)高頻感度(B)低頻感度 (C)高頻振盪頻率 (D)不影響振盪頻率 。
3. 觸鍵式電子調諧器接收機,其主要改變諧振頻率之零件是 (A)可變電容器(B)可變電阻器 (C)可變電感器 (D)可變電容二極體 。
4. 一般收音機之信號與雜音比(S/N)是 (A)愈大愈好 (B)愈小愈好 (C)30db 以下最好 (D)60db 以下最好 。
5. 超外差式接收機的選擇性影響最大的是 (A)高頻放大電路 (B)變頻電路 (C)中頻電路 (D)檢波電路 。
6. AM 收音機調整後,以銅棒靠近天線線圈時,輸出之信號增大,則表示該線圈的 (A)電感量過小 (B)電感量過大 (C)Q 值過小 (D)Q 值過大 。
7. FM 收音機之本地振盪停止振盪時,將使收音機 (A)聲音變小 (B)聲音變大(C)聲音時大時小 (D)無法接收電台信號 。
8. 收音機中之自動增益控制電路(AGC),主要是控制中放或高放電路的 (A)頻帶寬度 (B)工作頻率 (C)增益 (D)局部振盪 。
9. 我國調頻廣播電台之頻率,為防止相鄰電台之干擾,在頻帶擺幅之左右邊各設有_______之護衛帶。(A)5KHz (B)10KHz (C)25KHz (D)50KHz
10. AM 收音機中頻變壓器主要的功用為 (A)降低雜音 (B)作為前後級之阻抗匹配(C)自動增益控制 (D)減少寄生振盪 。
11. 收音機使用一只電晶體擔任混波與振盪工作,一般稱 (A)混波器 (B)變頻器(C)調變器 (D)振盪器 。
12. 收音機中為了避免輸出電壓隨電台信號強弱而變化,故需有 (A)AFC 電路(B)AGC 電路 (C)限幅電路 (D)檢波電路 。
13. 收音機之信號雜音比(S/N)低落,以那一級電路影響最大 (A)檢波級 (B)中頻放大級 (C)高頻放大級 (D)本地振盪級 。
14. 一般收音機之頻道在 VHF 範圍者有 (A)MW (B)SW1(C)SW2(D)FM 。
15. 收音機之天線感度愈佳,則頻帶寬度 (A)愈窄 (B)愈寬 (C)無影響 (D)為一定值 。
16. 超外差式調頻接收機之本地振盪頻率較所欲接收電台頻率 (A)高 455KHz (B)高 38KHz (C)高 10.7MHz (D)高 19KHz 。
17. 國內調頻廣播波段之頻率範圍為 (A)535KHz~1605KHz (B)76MHz~92MHz(C)76MHz~108MHz (D)88MHz~108MHz 。
18. FM 調頻立體聲廣播中,(L+R)主頻道信號是以_________方式播出。(A)調幅 (B)調頻 (C)平衡調幅(D)上下旁波帶
19. AM/FM 接收機波段選擇開關置於 FM MONO 位置,接收 FM 立體廣播時可收聽到 (A)L 信號 (B)R 信號 (C)L+R 信號 (D)L-R 信號 。
20. FM 立體廣播中以 38KHz 副載波作調幅調變,且其載波被抑制只輸出上下旁波帶之信號為 (A)L+R (B)L-R (C)19KHz 指引信號 (D)SCA 信號 。
21. 依 FCC 規定 AM 電台之頻帶寬度為 (A)5KHz (B)10KHz (C)75KHz (D)200KHz 。
22. 關於 FM 收音機,AFC 電路之說明何者為正確 (A)可控制本地振盪振幅之大小 (B)通常由檢波電路取出 (C)可避免強信號時造成失真 (D)可提高靈敏度 。
23. FM 收音機之解強調電路,實際上是 (A)高通濾波器 (B)限制器 (C)低通濾波器 (D)全波整流器 。
24. FM 調頻系統中,其電波之傳播主要是靠 (A)地面波 (B)電離層反射波 (C)對流層反射波 (D)直接波 。
25. 一超外差式接收機,設其中頻為 455KHz,若接收 600KHz 時,同時會收到假像週率是 (A)2050KHz (B)1155KHz (C)2500KHz (D)1510KHz 。
26. 超外差式收音機中的檢波作用發生在 (A)中頻放大之前 (B)中頻放大級 (C)音頻放大前 (D)音頻放大級 。
27. 下列各項說明,何者為錯誤? (A)FM 接收機在檢波電路之後,必須經過解強調電路 (B)立體廣播之副載波頻率為 19KHz (C)FM 接收機採用比例檢波電路具有限制作用,其目的在防止輸出過大而失真 (D)FM 中頻為 10.7MHz 。
28. 接收機接收微弱信號的能力,通常稱為接收機之 (A)選擇性 (B)傳真度 (C)穩定度 (D)靈敏度 。
29. 調頻接收機預強調及解強調電路,採用的時間常數大約為 (A)7.5μS (B)75μS (C)750μS (D)9.75μS 。
30. 收音機中的 AFC 電路其作用為 (A)自動音量控制 (B)自動增益控制 (C)自動限幅作用 (D)防止振盪頻率飄移 。
31. FM 立體解調電路,下列幾種方式中,以何者之調整最簡便,而效果亦較佳 (A)矩陣電路(Matrix) (B)開關式(Switching)電路 (C)鎖相環電路(P.L.L) (D)加法電路 。
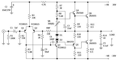
32. 下圖中此電路靴帶式回授電路由那幾個主要元件所構成
(A)R1,R2,C1 (B)R7,R8,C3 (C)RNF,R6,C4 (D)R12,R14,C5
33. 調頻廣播電台的波道寬度為 (A)100KHz (B)150KHz (C)200KHz (D)250KHz 。
34. 對混波器(mixer)而言,下列敘述何者為錯誤? (A)是一非直線性電路 (B)輸出信號之頻率為輸入兩信號頻率之差 (C)其輸入信號,一為射頻信號,一為本地振盪信號 (D)輸出信號之振幅為輸入兩信號振幅之差 。
35. 關於我國 FM 接收機之敘述,下列何者為錯誤? (A)中頻為 10.7MHz (B)接收頻率為 88MHz~108MHz (C)比 AM 接收機多射頻放大級 (D)檢波方式與AM 相同 。
36. 目前 FM 立體廣播的方式在下列敘述中,何者為正確 (A)只適用於立體接收機使用 (B)為一兩立性廣播,單聲及立體聲接收機可同時接收 (C)單聲接收機須另加一解調器才能接收 (D)單聲接收機,可接收到 L-R 之信號 。
37. 調幅波之頻率是 (A)隨調變信號之波幅而改變 (B)隨調變信號之頻率而改變(C)不變 (D)不一定 。
38. 我國接收調頻廣播,頻率為 100.1MHz 時,則接收機本地振盪頻率應為 (A)110.8MHz (B)1121.1MHz (C)99.4MHz (D)114.8MHz 。
39. FM 立體廣播中(L+R)主頻道,係以 (A)調頻 (B)調幅 (C)平衡調變 (D)調相方式播出。
40. 我國調頻廣播規定最大頻率偏移為 (A)5KHz (B)±25KHz (C)±50KHz (D)±75KHz 。
41. 測音量之大小 1 貝爾(bel)等於多少分貝(dB) (A)10dB (B)20dB (C)1dB (D)100dB 。
42. FM 是指隨著聲頻信號振幅之改變,來調變載波之 (A)功率 (B)頻率 (C)振幅(D)電流 。
43. 調頻信號比調幅信號不易受雜訊干擾是因為 (A)調幅信號之振幅小 (B)調幅信號之頻率低 (C)調頻信號是頻率調變 (D)調頻發射的功率高 。
44. FM 的解強調電路是為了改善 (A)靈敏度 (B)分離度 (C)頻率真實度 (D)功率因數 。
45. 在 FM 立體 Switching(開關式)解調中,所需的 38KHz 副載波來源 (A)由解調電路自行振盪產生 (B)由發射台送來的 38KHz 信號予以利用 (C)發射台送來的 19KHz 指引信號倍頻而得 (D)將 19KHz 指引信號放大兩倍而得 。
46. 目前國內收聽之 AM 調幅波頻率 535KHz~1605KHz 是屬於_______之範圍。(A)短波 (B)中波(C)長波 (D)超短波
47. 我國調頻廣播電台之頻率護衛帶為 (A)±5KHz (B)±25KHz (C)±50KHz (D)±75KHz
48. 目前立體調頻多工器廣播,和與差技術以_________來調變副載波。(A)L 信號 (B)R 信號 (C)L+R 信號(D)L-R 信號
49. 接收機調整完畢之後,以順磁性調整棒靠近線圈時,輸出信號會增大,則表示該線圈的 (A)電感量過大 (B)電感量過小 (C)Q 值過大 (D)Q 值過小
50. 收音機之自動增益控制通常是控制中頻放大級之偏壓,此控制電壓是取自(A)混波器 (B)射頻放大電路 (C)檢波電路 (D)低頻放大電路 。
申論題 (0)
相關試卷
114年 - 02900 視聽電子 丙級 工作項目 06:收錄音機檢修 51-93(2025/10/16 更新)#132319
114年 · #132319
114年 - 02900 視聽電子 丙級 工作項目 05:音響檢修 401-443(2025/10/16 更新)#132317
114年 · #132317
114年 - 02900 視聽電子 丙級 工作項目 05:音響檢修 351-400(2025/10/16 更新)#132316
114年 · #132316
114年 - 02900 視聽電子 丙級 工作項目 05:音響檢修 301-350(2025/10/16 更新)#132315
114年 · #132315
114年 - 02900 視聽電子 丙級 工作項目 05:音響檢修 251-300(2025/10/16 更新)#132314
114年 · #132314
114年 - 02900 視聽電子 丙級 工作項目 05:音響檢修 201-250(2025/10/16 更新)#132313
114年 · #132313
114年 - 02900 視聽電子 丙級 工作項目 05:音響檢修 151-200(2025/10/16 更新)#132312
114年 · #132312
114年 - 02900 視聽電子 丙級 工作項目 05:音響檢修 101-150(2025/10/16 更新)#132311
114年 · #132311
114年 - 02900 視聽電子 丙級 工作項目 05:音響檢修 51-100(2025/10/16 更新)#132310
114年 · #132310
114年 - 02900 視聽電子 丙級 工作項目 05:音響檢修 1-50(2025/10/16 更新)#132309
114年 · #132309