複選題
32. 下列何者非屬刑法上之公務員?
(A)兼任主管職之公立醫院醫師
(B)部隊之軍官
(C)未擔任主管之公立學校教師
(D)直轄市之區長
(A)兼任主管職之公立醫院醫師
(B)部隊之軍官
(C)未擔任主管之公立學校教師
(D)直轄市之區長
答案:登入後查看
統計: A(3389), B(1012), C(3907), D(1065), E(28) #2107454
統計: A(3389), B(1012), C(3907), D(1065), E(28) #2107454
詳解 (共 10 筆)
#3710577
(C)釋字第308號
公立學校聘任之教師不屬於公務員服務法第二十四條所稱之公務員。惟兼任學校行政職務之教師,就其兼任之行政職務,則有公務員服務法之適用。本院院解字第二九八六號解釋,應予補充。至專任教師依教育人員任用條例第三十四條規定,除法令另有規定外,仍不得在外兼職。
來源http://cons.judicial.gov.tw/jcc/zh-tw/jep03/show?expno=308
118
1
#3842613
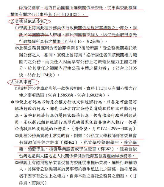
授權:學者見解 (在刑法第10條後段沒有消失)

委託:

61
0
#4819766
請問(A)兼任主管職之公立醫院醫師
具有行政職啊,為什麼不是公務員呢?
感恩!
4
0