10 依行政程序法之規定,關於行政處分之轉換,下列敘述何者錯誤?
(A)行政機關不得將違法羈束處分轉換為裁量處分
(B)對於依行政程序法規定係屬不得撤銷之違法行政處分,仍得轉換為其他行政處分
(C)僅能將違法之行政處分轉換為與原處分具有相同實質及程序要件之其他行政處分
(D)行政機關於轉換前,原則上應給予當事人陳述意見之機會

答案:登入後查看
統計: A(116), B(883), C(372), D(106), E(0) #2799107

詳解 (共 6 筆)

#5224444

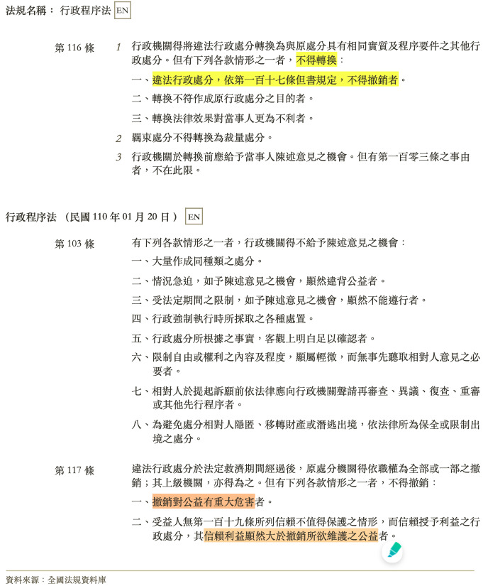
行政程序法第116條(違法行政處分之轉換)


﹝1﹞行政機關得將違法行政處分轉換為與原處分具有相同實質及程序要件之其他行政處分(C)但有下列各款情形之一者,不得轉換:

  一、違法行政處分,依第一百十七條但書規定,不得撤銷者。(B)對於依行政程序法規定係屬不得撤銷之違法行政處分,仍得轉換為其他行政處分->不得

  二、轉換不符作成原行政處分之目的者。
  三、轉換法律效果對當事人更為不利者。
﹝2﹞羈束處分不得轉換為裁量處分。(A)
﹝3﹞行政機關於轉換前應給予當事人陳述意見之機會(D)但有第一百零三條之事由者,不在此限。

67
0
#5398796
行政程序法第116條(違法行政處分之轉換)

行政機關得將違法行政處分轉換為與原處分具有相同實質及程序要件之其他行政處分(C)。但有下列各款情形之一者,不得轉換:

一、違法行政處分,依第一百十七條但書規定,不得撤銷者。(B)對於依行政程序法規定係屬不得撤銷之違法行政處分,【不得】轉換為其他行政處分
二、轉換不符作成原行政處分之目的者。  
三、轉換法律效果對當事人更為不利者。羈束處分不得轉換為裁量處分。(A)行政機關於轉換前應給予當事人陳述意見之機會(D)。但有第一百零三條之事由者,不在此限。
15
0
#5199862
行政程序法第116 條 (違法行政處分之...
(共 209 字,隱藏中)
前往觀看
6
0
#5199383
行政程序法 第 116 條 (違法行政...
(共 254 字,隱藏中)
前往觀看
3
1
#5199396
(B)對於依行政程序法規定係屬不得撤銷之...
(共 243 字,隱藏中)
前往觀看
1
0
#5870522
1
0

私人筆記 (共 3 筆)

私人筆記#5176076
未解鎖
行政處分倘有違法,行政法院本會即應依法撤...
(共 131 字,隱藏中)
前往觀看
2
0
私人筆記#7753992
未解鎖
正確答案:B(錯誤敘述) ? 法條 ...
(共 119 字,隱藏中)
前往觀看
1
0
私人筆記#6045451
未解鎖
10.                ...
(共 410 字,隱藏中)
前往觀看
1
0