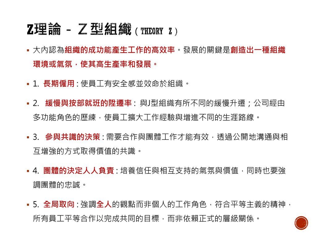
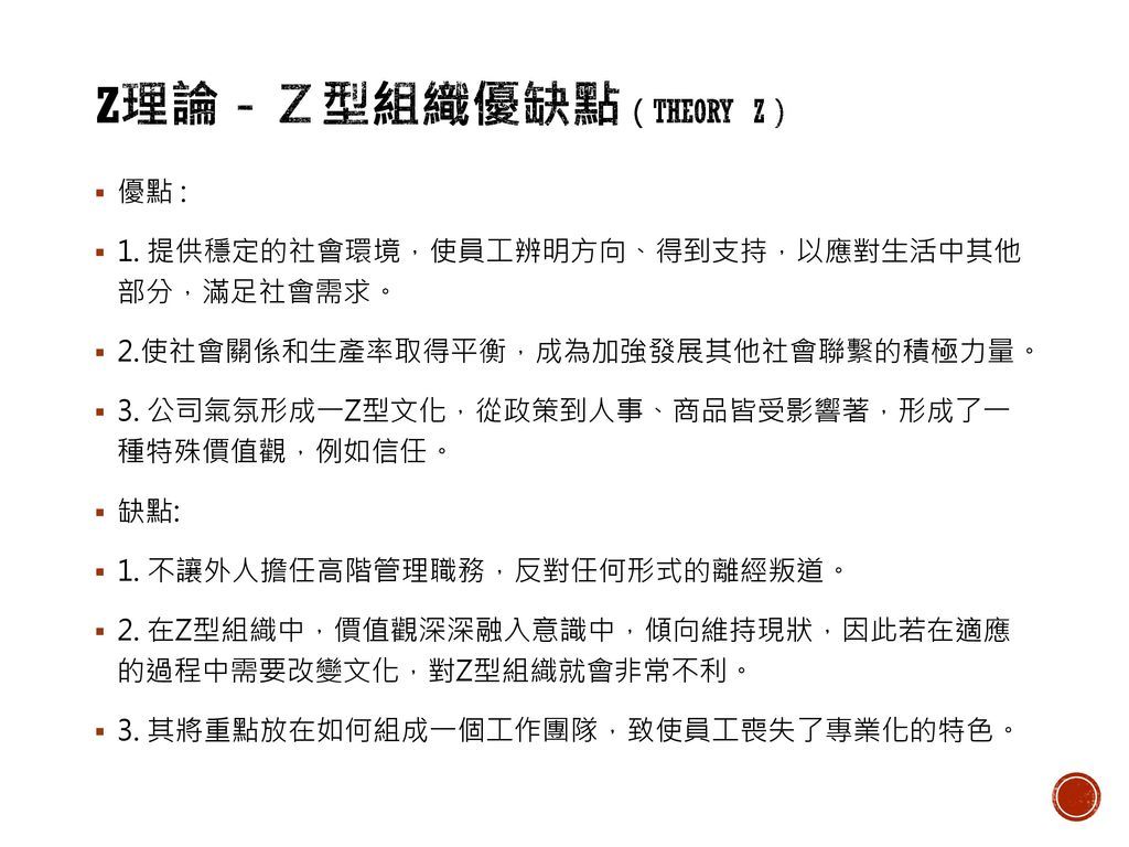
1303 在穩定的科技、環境下,要增加工作人員對組織的認同感,宜採用
(A) Z型
(B) 部門式
(C) 矩陣式
(D) A型組織。
答案:登入後查看
統計: A(79), B(47), C(32), D(14), E(0) #2257962
統計: A(79), B(47), C(32), D(14), E(0) #2257962


