16. 《十二年國教語文領域國語文課綱》將現行能力指標分成學習內容與學習表現,學習內容屬知識層面,學習表現為技能層面。依據課
綱「閱讀」學習表現,第一階段要運用的閱讀策略,不包括下列那一個選項?
(A)預測
(B)推論
(C)故事結構
(D)提問
統計: A(1234), B(2148), C(3348), D(3923), E(0) #1825182
詳解 (共 10 筆)
第一學習階段:圖像、故事結構、簡單的預測、簡單的推論、句子與段落因果關係
第二學習階段:摘要、預測、推論、提問、調整閱讀策略
第三學習階段:摘要、提出自身觀點、推論、自我提問、文本隱含因果訊息、運用不同閱讀策略
閱讀(資料來源:十二年國教語文領域國語文課綱 中華民國一○七年一月 )
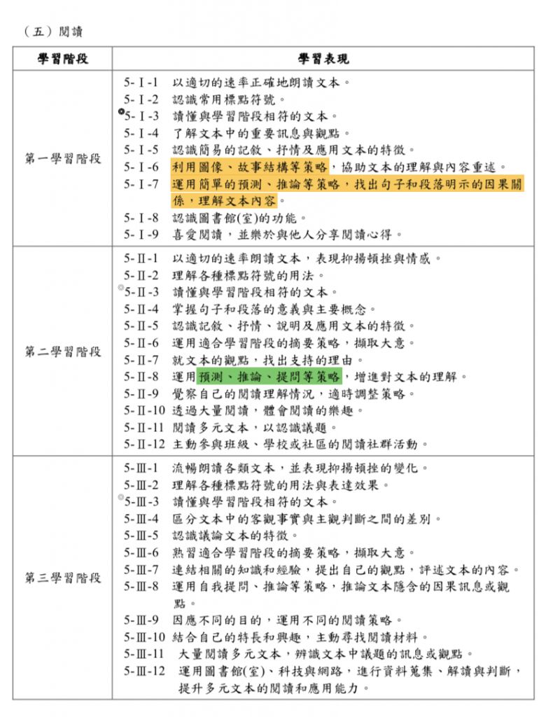
第一學習階段
5-Ⅰ-1 以適切的速率正確地朗讀文本。
5-Ⅰ-2 認識常用標點符號。
◎5-Ⅰ-3 讀懂與學習階段相符的文本。
5-Ⅰ-4 了解文本中的重要訊息與觀點。
5-Ⅰ-5 認識簡易的記敘、抒情及應用文本特徵。 認識簡易的記敘、抒情及應用文本特徵。
5-Ⅰ-6 利用圖像、故事結構等策略,協助文本的理解與內容重述。 利用圖像、故事結構等策略,協助文本的理解與內容重述。
5-Ⅰ-7 運用簡單的預測、推論等策略,找出句子和段落明示因果關 運用簡單的預測、推論等策略,找出句子和段落明示因果關 係,理解文本內容。
5-Ⅰ-8 認識圖書館 (室)的功能 的功能 。
5-Ⅰ-9 喜愛閱讀 ,並樂於 與他人分享 閱讀心得 閱讀心得 。
第二學習階段
5-Ⅱ-1 1 以適切的速率朗讀文本,表現抑揚頓挫與情感。 以適切的速率朗讀文本,表現抑揚頓挫與情感。
5-Ⅱ-2 2 理解各種標點符號的用法。
◎5-Ⅱ-3 3 讀懂與學習階段相符的文本。
5-Ⅱ-4 4 掌握句子和段落的意義與主要概念。
5-Ⅱ-5 5 認識記敘、抒情說明及應用文本的特徵。 認識記敘、抒情說明及應用文本的特徵。
5-Ⅱ-6 6 運用適合學習階段的摘要策略,擷取大意。 運用適合學習階段的摘要策略,擷取大意。
5-Ⅱ-7 7 就文本的觀點,找出支持理由。
5-Ⅱ-8 8 運用預測、推論提問等策略,增進對文本的理解。 運用預測、推論提問等策略,增進對文本的理解。
5-Ⅱ-9 9 覺察自己的閱讀理解情況,適時調整策略。 覺察自己的閱讀理解情況,適時調整策略。
5-Ⅱ-10 透過大量閱讀,體會的樂趣。
5-Ⅱ-11 閱讀多元文本,以認識議題。
5-Ⅱ-12 主動參與班級、學校或社區的閱讀群活。 主動參與班級、學校或社區的閱讀群活。

六項故事結構元素(主角、情境、開始事件、主角反應、 事件反應、結果)
提問是代表 學生自己提問來幫助閱讀理解,不是老師提問