19. 有關高級中等學校申訴制度,請問下列說法何者正確?甲、學校學生獎懲委員會委
員,不得兼任同校申評會委員;乙、學生代表必須是經選舉產生或學生會代表;
丙、申評會委員會議應有全體委員三分之二以上出席,始得開會。申訴事件之評議決
定,經出席委員二分之一以上同意,始得決議;丁、申訴之評議決定,應於收受申訴
書之次日起三十日內為之;戊、申訴人如不服申評會之評議決定,得依法向教育部提
起申訴。
(A)甲乙丙丁戊
(B)甲乙丙丁
(C)甲乙丙
(D)甲乙丁。
答案:登入後查看
統計: A(341), B(507), C(310), D(564), E(0) #1992401
統計: A(341), B(507), C(310), D(564), E(0) #1992401
詳解 (共 7 筆)
#3848781
考題出處法規:高級中等學校學生申訴評議委員會組織及運作辦法
甲、第3條:學校學生獎懲委員會委員,不得兼任同校申評會委員。
乙、第3條:申評會置委員七人至十五人,任期一年,均為無給職,由校長就學校行政人員代表、教師代表、家長會代表、經選舉產生之學生代表或學生會代表及社會公正人士聘(派)兼之;必要時,得遴聘法律、心理或輔導學者專家,擔任委員或諮詢顧問。申評會處理特殊教育學生申訴案件,並應增聘特殊教育學者專家、特殊教育家長團體代表或其他特殊教育專業人員擔任委員,不受委員人數上限之限制。
丙、第8條:申評會委員會議應有全體委員三分之二以上出席,始得開會。申訴事件之評議決定,經出席委員三分之二以上同意,始得決議;其他決議,以出席委員過半數同意為之。
丁、第10條:申訴之評議決定,應於收受申訴書之次日起三十日內為之,並應於評議決定之次日起十日內,作成學生申訴評議決定書(以下簡稱評議決定書)。
戊、第11條:對於足以改變學生身分或損害其受教育機會等處分之申訴案,應於該評議決定書附記:申訴人如不服申評會之評議決定,得於評議決定書送達之次日起三十日內,依法向教育部提起訴願。
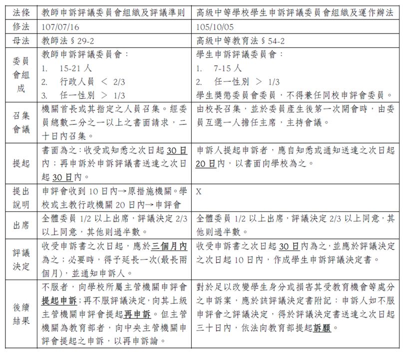
以下補充說明教師與學生申訴法規的比較表:

46
1
#4723946
1.第一次的是申訴(對象原機關),第二次的是訴願(原機關的上級機關,如地方學校歸教育部管),第三次的則是訴訟(直接法院見)
9
1
#3568982
第 8 條
申評會委員會議,委員應親自出席,不得委託他人代理出席。
申評會委員會議應有全體委員三分之二以上出席,始得開會。申訴事件之評議決定,經出席委員三分之二以上同意,始得決議;其他決議,以出席委員過半數同意為之。委員於任期中無故缺席達二次或因故無法執行職務者,得由校長解除其委員職務,並依第三條第二項規定補聘之;補聘委員之任期至原任期屆滿之日止。第 11 條
申評會作成評議決定書,應以學校名義送達申訴人及其父母或監護人;無法送達者,依行政程序法相關規定處理。對於足以改變學生身分或損害其受教育機會等處分之申訴案,應於該評議決定書附記:申訴人如不服申評會之評議決定,得於評議決定書送達之次日起三十日內,依法向教育部提起訴願。
3
0
#7299924
民國112年12月18日再度進行修法:
ㅤㅤ
第 11 條
申評會委員會議,委員應親自出席,不得委託他人代理出席。
申評會之決議,應有全體委員三分之二以上出席,以出席委員過半數之同意行之。
委員於任期中無故缺席達二次或因故無法執行職務者,得由校長解除其委員職務,並依第二條第二項規定補聘之;補聘委員之任期至原任期屆滿之日止。
申評會委員會議,委員應親自出席,不得委託他人代理出席。
申評會之決議,應有全體委員三分之二以上出席,以出席委員過半數之同意行之。
委員於任期中無故缺席達二次或因故無法執行職務者,得由校長解除其委員職務,並依第二條第二項規定補聘之;補聘委員之任期至原任期屆滿之日止。
ㅤㅤ
第 23 條
申訴之評議決定,應於收受申訴書之次日起三十日內為之,並應於評議決定之次日起十日內,作成評議決定書。
前項評議決定書,應載明下列事項:
一、申訴人姓名、出生年月日、身分證明文件號碼及住所或居所。
二、有代理人者,其姓名、出生年月日、身分證明文件號碼及住所或居所。
三、主文、事實及理由;其係不受理決定者,得不記載事實。
四、申評會主席署名。決定作成時主席因故不能執行職務者,由代理主席署名,並記載其事由。
五、評議決定書作成之年月日。
評議決定書應附記如不服評議決定,得於評議決定書送達之次日起三十日內,以書面向再申訴機關提起再申訴。
申訴之評議決定,應於收受申訴書之次日起三十日內為之,並應於評議決定之次日起十日內,作成評議決定書。
前項評議決定書,應載明下列事項:
一、申訴人姓名、出生年月日、身分證明文件號碼及住所或居所。
二、有代理人者,其姓名、出生年月日、身分證明文件號碼及住所或居所。
三、主文、事實及理由;其係不受理決定者,得不記載事實。
四、申評會主席署名。決定作成時主席因故不能執行職務者,由代理主席署名,並記載其事由。
五、評議決定書作成之年月日。
評議決定書應附記如不服評議決定,得於評議決定書送達之次日起三十日內,以書面向再申訴機關提起再申訴。
ㅤㅤ
ㅤㅤ
0
0