20.在幼兒常見的視力問題中,以下敘述何者正確?
(A)包括機能性視力不良、染性眼睛疾病、眼睛意外傷害和化學物灼傷等四類。
(B)幼兒剛出生時通常視力為弱視,所以幾乎看不清楚眼前的人或物。
(C)流行性角膜結膜炎,盛行於秋冬季節,由細菌和濾過性病毒引起,传染性強。
(D)眼皮撕裂、燒傷或化學藥品灼傷時,應採取「沖、蓋、送」原則處理。
答案:登入後查看
統計: A(330), B(706), C(437), D(933), E(0) #3228358
統計: A(330), B(706), C(437), D(933), E(0) #3228358
詳解 (共 10 筆)
#6083441
在幼兒常見的視力問題中,以下敘述何者正確?
(A) 包括機能性視力不良、染性眼睛疾病、眼睛意外傷害和化學物灼傷等四類。眼睛意外傷害與共三類處理
(B) 幼兒剛出生時通常視力為弱視,所以幾乎看不清楚眼前的人或物。 遠視,只看得到黑白
(C) 流行性角膜結膜炎,盛行於秋冬季節,由細菌和濾過性病毒引起,传染性強。 春夏
(D) 眼皮撕裂、燒傷或化學藥品灼傷時,應採取「沖、蓋、送」原則處理。 正確
ㅤㅤ
根據健康安全手冊p.68-69
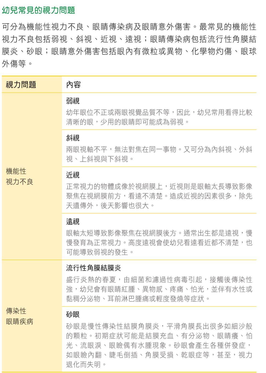
幼兒常見視力問題
機能性視力不良(弱視、近視、斜視以及遠視)
傳染性眼睛疾病(砂眼、流行性角膜炎)
眼睛意外傷害與處理(眼睛內有異物或微粒、化學物灼傷、眼球外傷)



63
0
#6082840
(A) 包括機能性視力不良、染性眼睛疾病、眼睛意外傷害和化學物灼傷等四類。
(B) 幼兒剛出生時通常視力為弱視,所以幾乎看不清楚眼前的人或物。
→近視,剛出生的新生兒( 0-1 個月),是個大近視眼,看出去模糊的世界,僅能看到眼前20 至30公分。(資料來源:https://www.carloine.com.tw/Article/Detail/73747?lang=zh-TW)
(C) 流行性角膜結膜炎,盛行於秋冬季節,由細菌和濾過性病毒引起,传染性強。
→腺病毒或克沙奇病毒所引起(資料來源:https://www.carloine.com.tw/Article/Detail/73747?lang=zh-TW)
(D) 眼皮撕裂、燒傷或化學藥品灼傷時,應採取「沖、蓋、送」原則處理。
9
0
#6361760
眼皮撕裂、燒傷或化學藥品灼傷時,應採取「沖、蓋、送」原則處理。
0
0