阿摩線上測驗
登入
首頁
>
公職◆行政法(包含行政程序法等)
>
109年 - 109 原住民族特種考試_三等_一般行政、一般民政、人事行政、原住民族行政、農業行政:行政法#90961
> 試題詳解
試題詳解
試卷:
109年 - 109 原住民族特種考試_三等_一般行政、一般民政、人事行政、原住民族行政、農業行政:行政法#90961 |
科目:
公職◆行政法(包含行政程序法等)
試卷資訊
試卷名稱:
109年 - 109 原住民族特種考試_三等_一般行政、一般民政、人事行政、原住民族行政、農業行政:行政法#90961
年份:
109年
科目:
公職◆行政法(包含行政程序法等)
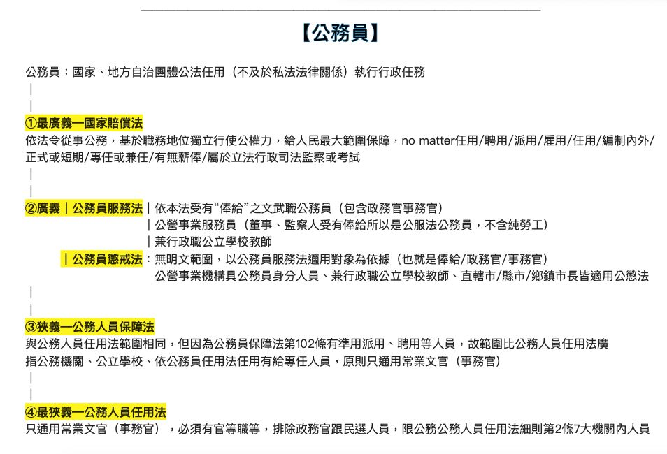
24 關於國家賠償法,下列敘述何者正確?
(A)國家賠償法上所稱公務員,係指公務人員任用法上所指公務人員
(B)行政訴訟法為依據國家賠償法提出損害之訴時之補充法
(C)國家賠償以回復原狀為原則,金錢賠償為例外
(D)賠償義務機關應先與損害賠償請求權人進行協議
正確答案:
登入後查看
詳解 (共 3 筆)
popo
B4 · 2022/03/11
推薦的詳解#5375244
未解鎖
(A)國家賠償法上所稱公務員,係指公務人...
(共 495 字,隱藏中)
前往觀看
17
0
SIN
B1 · 2020/09/17
推薦的詳解#4275235
未解鎖
24 關於國家賠償法,下列敘述何者正確?...
(共 471 字,隱藏中)
前往觀看
8
0
以顏值決定工作崗位
B6 · 2023/12/03
推薦的詳解#5978011
未解鎖
請求賠償程序 (一)依國家賠償法請求損害...
(共 367 字,隱藏中)
前往觀看
2
0
私人筆記 (共 1 筆)
coffee
2024/06/14
私人筆記#6095177
未解鎖
24. ...
(共 552 字,隱藏中)
前往觀看
2
0