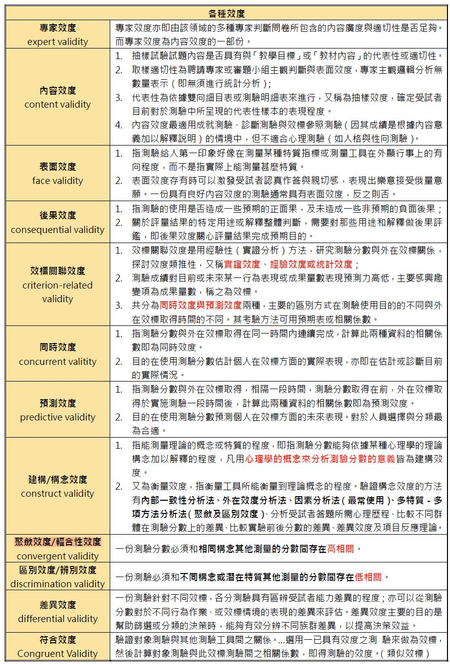
24. 利用自陳量表和社會計量法分別測量某一群受試者之人際關係分數, 再求這兩個分數的
積差相關,得到了高的相關。此結果提供了何種證據?
(A)聚斂效度
(B)區別效度
(C)同時效度
(D)預測效度
答案:登入後查看
統計: A(1579), B(385), C(953), D(524), E(0) #3136071
統計: A(1579), B(385), C(953), D(524), E(0) #3136071
詳解 (共 4 筆)
#5967867



73
0
#5898210
聚斂效度(輻合效度):一個測量分數要和測驗同樣構念的其他測驗分數有高的相關。
區別效度(辨別效度):一個測驗的分數不僅要和測量同樣構念的其他測驗分數有高的相關,而且,也要和測量不同構念的其他測驗分數有低的相關。
資料來源:http://blog.xuite.net/tingbc/blog/20570978
區別效度(辨別效度):一個測驗的分數不僅要和測量同樣構念的其他測驗分數有高的相關,而且,也要和測量不同構念的其他測驗分數有低的相關。
資料來源:http://blog.xuite.net/tingbc/blog/20570978
34
0