25關於徵收補償之憲法內涵,依照司法院解釋,下列敘述何者正確?
(A)徵收處分作成後,如未於法定期限內發給補償,該處分失效
(B)補償與損失必須一致,故應採完全補償原則
(C)基於財產權之價值保障,補償方式限以金錢為之
(D)補償之對象,限於土地所有權人,不及於該土地之其他財產權人
答案:登入後查看
統計: A(3478), B(251), C(793), D(428), E(0) #3092328
統計: A(3478), B(251), C(793), D(428), E(0) #3092328
詳解 (共 9 筆)
#5790979
大法官解釋第652號
憲法第十五條規定,人民之財產權應予保障,故國家因公用或其他公益目的之必要,雖得依法徵收人民之財產,但應給予合理之補償,且應儘速發給。倘原補償處分已因法定救濟期間經過而確定,且補償費業經依法發給完竣,嗣後直轄市或縣(市)政府始發現其據以作成原補償處分之地價標準認定錯誤,原發給之補償費短少,致原補償處分違法者,自應於相當期限內依職權撤銷該已確定之補償處分,另為適法之補償處分,並通知需用土地人繳交補償費差額轉發原土地所有權人。逾期未發給補償費差額者,原徵收土地核准案即應失其效力,本院釋字第五一六號解釋應予補充。
憲法第十五條規定,人民之財產權應予保障,故國家因公用或其他公益目的之必要,雖得依法徵收人民之財產,但應給予合理之補償,且應儘速發給。倘原補償處分已因法定救濟期間經過而確定,且補償費業經依法發給完竣,嗣後直轄市或縣(市)政府始發現其據以作成原補償處分之地價標準認定錯誤,原發給之補償費短少,致原補償處分違法者,自應於相當期限內依職權撤銷該已確定之補償處分,另為適法之補償處分,並通知需用土地人繳交補償費差額轉發原土地所有權人。逾期未發給補償費差額者,原徵收土地核准案即應失其效力,本院釋字第五一六號解釋應予補充。
156
0
#5808860
(C) 基於財產權之價值保障,補償方式限以金錢為之
釋字400理由書節錄
私有土地因符合前開要件而存在公用地役關係時,有關機關自應依據法律辦理徵收,並斟酌國家財政狀況給予相當補償。各級政府如因經費困難不能對前述道路全面徵收補償,亦應參酌行政院八十四年十月二十八日發布之台八十四內字第三八四九三號函及同年十月十一日內政部台八十四內營字第八四八0四八一號函之意旨,訂定確實可行之期限籌措財源逐年辦理,或以其他方法彌補其損失,諸如發行分期補償之債券、採取使用者收費制度、抵稅或以公有土地抵償等以代替金錢給付。
101
0
#5942134
釋字652號
逾期未發給補償費差額者,原徵收土地核准案即應失其效力
土地法第255條
征收土地應補償之地價及其他補償費,應於公告期滿後十五日內發給之。但因實施國家經濟政策,或舉辦第二百零八條第一款第二款或第四款事業征收土地,得呈准行政院以土地債券搭發補償之。
損失補償
土地徵收補償,為公法上損失補償之一種,與民法上基於侵權行為之損害賠償,性質有別,土地徵收致使特定人所 受財產之損失,係為適法之行政行為,而非基於違法行為所引起
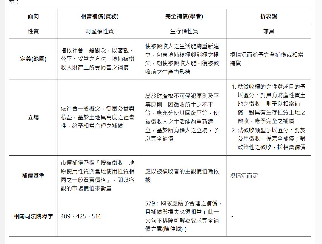
相當補償 vs 完全補償
相當補償 (實務) 之市價補償,指「按被徵收土地原使用性質與當地使用性質相同之一般買賣價格」,即以客觀的市場價值來衡量,完全補償 (學者) 以被徵收者的主觀價值為依據,
2
0
#6513203

0
0