25 下列各項產檢的時機,何者錯誤?
(A)妊娠 16-18 週可進行羊膜穿刺
(B)妊娠 20-24 週是進行超音波胎兒篩檢最好的時機
(C)妊娠 28-32 週可進行四指標母血唐氏症篩檢
(D)妊娠 35-37 週可進行 B 群鏈球菌的培養
答案:登入後查看
統計: A(1), B(1), C(22), D(0), E(0) #1064939
統計: A(1), B(1), C(22), D(0), E(0) #1064939
詳解 (共 1 筆)
#6211142
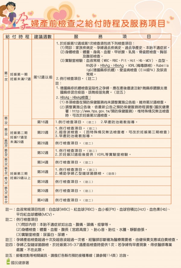
懷孕15〜20週 第二孕期唐氏症篩檢
第一孕期唐氏症篩檢:約在孕期11〜13週又6天內,孕婦須透過超音波及抽血檢查,進行第一孕期的唐氏症篩檢,陳俐瑾醫師說明,由於頸部透明帶在這個週數才比較明顯可供測量,且頸部透明帶的厚度跟胎兒異常機率成正比,當數值落在3mm以下,異常機率較低,相反地,厚度越厚,異常的機率就越高,準確率約在85%〜95%。
第二孕期唐氏症篩檢:於懷孕15〜20週,抽取母體的血液,根據血液中的4個指標,包含甲型胎兒蛋白(AFP)、人類絨毛性腺激素(HCG)、非結合型雌三醇(uE3)和抑制素A(Inhibin A),配合孕婦的年齡、週數、體重,計算出胎兒罹患唐氏症的機率,小於1╱270屬於低風險群,但如果高於1/270則為高危險群,會建議孕婦進一步做絨毛膜穿刺或是羊膜穿刺檢查確認。相較於第一孕期的唐氏症篩檢,此項檢查的準確率僅有80%。
https://www.mombaby.com.tw/articles/9917003
為周全孕期照護,行政院110年5月6日第3750次院會通過「少子女化對策-建構安心懷孕友善生養環境」,擴大產檢次數及項目,並自110年7月1日上路,將現行提供10次產前檢查增加至14次,並新增妊娠糖尿病篩檢、貧血檢驗與2次一般超音波檢查,以降低妊娠與生產併發症,減少孕婦及新生兒死亡,並減輕育齡家庭經濟負擔。
https://www.hpa.gov.tw/Pages/List.aspx?nodeid=194
ㅤㅤ

0
0