26.《幼兒園課程與教學品質評估表》的應用,下列何者有誤?
(A) 評估時以一個班級為單位,不適用於融合班級
(B) 評估內容涉及專業判斷,欲使用本評估表之人員必須受過幼教專業訓練
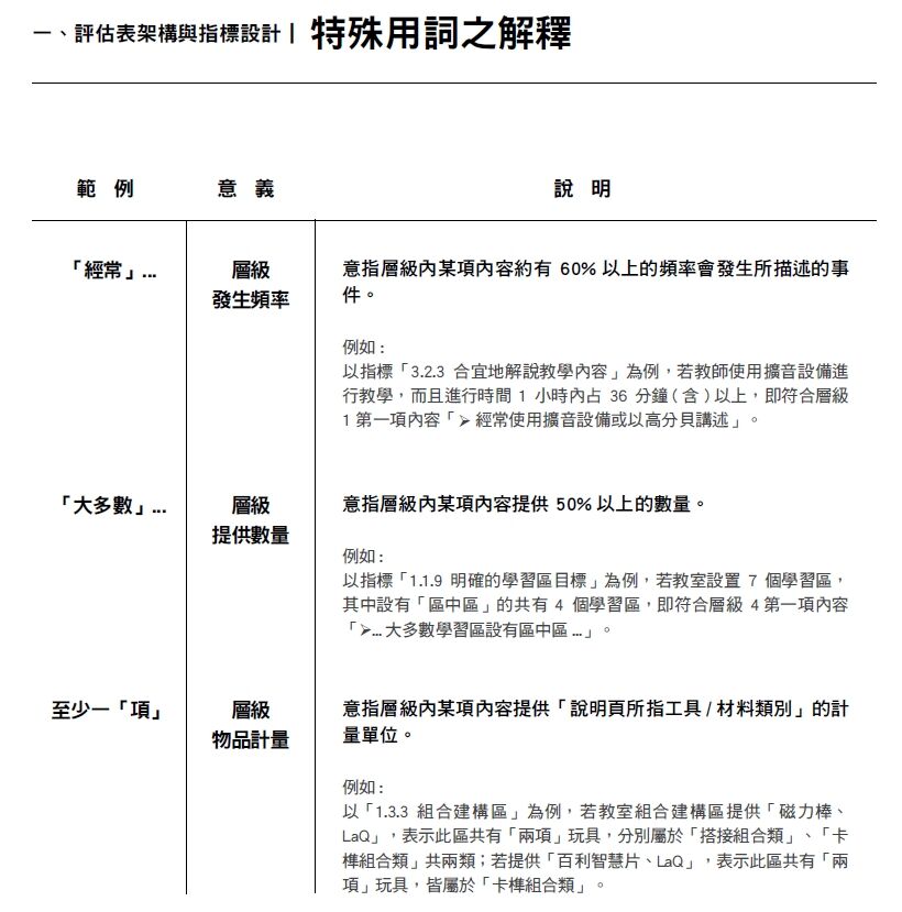
(C) 發生層級頻率「經常」意指層級內某項內容約有 60%以上的頻率會發生所描述的 事件。
(D) 層級提供數量「大多數」意指層級內某項內容提供 50%以上的數量
答案:登入後查看
統計: A(1893), B(288), C(145), D(211), E(0) #2936726
統計: A(1893), B(288), C(145), D(211), E(0) #2936726
詳解 (共 3 筆)
#5520186
2021-幼兒園課程與教學品質評估表
第31頁
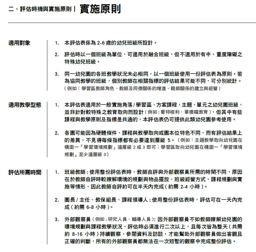
二、評估時機與實施原則| 實施原則
適用對象
1. 本評估表係為2-6 歲的幼兒班級所設計。
2. 評估時以一個班級為單位,可適用於融合班級,但不適用於有中、重度障礙之特殊幼兒班級。
3. 同一幼兒園的各班教學狀況未必相同,以一個班級使用一份評估表為原則。若為協同教學的班級,個別教師在相關指標的評估結果可能不同,可分別統計。
( 例如:學習區教師角色、教師及同儕關係的增進、親師關係的建立與經營)




65
0