26.下列關於棒球規則,何者有誤?
(A) 正式比賽為九局,同分時得延長
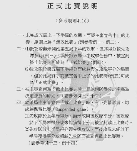
(B) 因雨或其他因素未完成五局以上之比賽為「無效比賽」
(C) 投手不得以任何方式汙損球體表面
(D) 倘兩名跑壘員觸於同一個壘時,後位跑壘員有權占有該壘
答案:登入後查看
統計: A(35), B(637), C(54), D(2670), E(0) #81141
統計: A(35), B(637), C(54), D(2670), E(0) #81141
詳解 (共 10 筆)
#389696
棒球規則7.03 兩名跑壘員不得佔有同一個壘,在比賽進行中,倘兩名跑壘員觸於同一個壘時,前位跑壘員有權佔有該壘,後位跑壘員被觸球於身時應被宣判出局。
36
0
#310782
有誤喔!
進壘的方式應該是:當兩人同時站同一壘包時,應該是判罰後者出局!!
13
1
#849304


6
0
#627151
比賽尚未成為正式比賽時(所謂正式比賽是指五局上半結束,後攻隊領先,或五局下半結束,先攻隊領先或比數平手)。
3
0
#342358
以2樓的解釋,那d選項應該沒錯才對
1
0
#353373
b選項是錯的,滿一局即成立該比賽。
1
0
#657879
無效比賽???不是可以保留嗎??
1
0
#139543
D選項有人可以解釋一下嗎
0
0
#139662
推進的意思,譬如一壘有人,打者上一壘,原本一壘那個機掰的就應該是要往二壘跑,如果不跑就是死他
0
0
#310941
下列關於棒球規則,何者有誤?
0
0