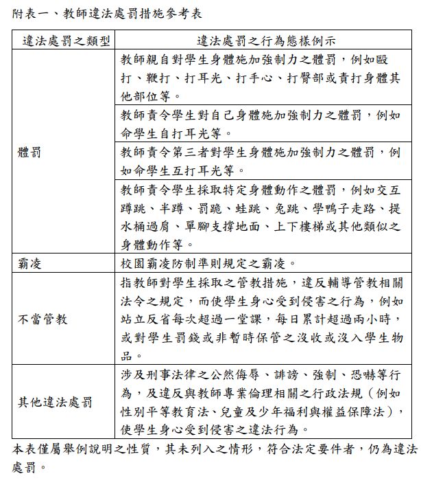
29. 根據教育部(2022) 「學校訂定教師輔導與管教學生辦法注意事項」 ,教師之一般管教 措施,不包含下列何者?
(A) 要求站立反省。每次不得超過一堂課,每日累計不得超過兩小時
(B) 通知監護權人,協請處理
(C) 要求放學後留下輔導管教(如學生破壞環境,要求放學後打掃乾淨)
(D) 限制參加正式課程以外之學校活動
答案:登入後查看
統計: A(44), B(33), C(216), D(133), E(0) #2915924
統計: A(44), B(33), C(216), D(133), E(0) #2915924
詳解 (共 4 筆)
#5450155
二十二、教師之一般管教措施
教師基於導引學生發展之考量,衡酌學生身心狀況後,得採取下
列一般管教措施:
(一)適當之正向管教措施(參照附表二)。
(二)口頭糾正。
(三)在教室內適當調整座位。
(四)要求口頭道歉或書面自省。
(五)列入日常生活表現紀錄。
(六)通知監護權人,協請處理。
(七)要求完成未完成之作業或工作。
(八)適當增加作業或工作。
(九)要求課餘從事可達成管教目的之措施(如學生破壞環境清潔,
要求其打掃環境)。
(十)限制參加正式課程以外之學校活動。
(十一)經監護權人同意後,留置學生於課後輔導或參加輔導課程。
(十二)要求靜坐反省。
(十三)要求站立反省。但每次不得超過一堂課,每日累計不得超過
兩小時。
(十四)在教學場所一隅,暫時讓學生與其他同學保持適當距離,並
以兩堂課為限。
(十五)經其他教師同意,於行為當日,暫時轉送其他班級學習。
(十六)依該校學生獎懲規定及法定程序,予以書面懲處。
13
0
#6403327
| 法規名稱: | 學校訂定教師輔導與管教學生辦法注意事項 |
|---|---|
| 公發布日: | 民國 92 年 05 月 30 日 |
| 修正日期: | 民國 113 年 02 月 05 日 |
二十三、教師之一般管教措施
教師基於導引學生發展之考量,衡酌學生身心狀況後,得採取下列一
般管教措施:
(一)適當之正向管教措施。(參照附表二)
(二)口頭糾正。
(三)在教室內適當調整座位。
(四)要求口頭道歉或書面自省。
(五)列入日常生活表現紀錄。
(六)通知法定代理人或實際照顧者,協請處理。(B)
(七)要求完成未完成之作業或工作。
(八)適當增加作業或工作。
(九)要求課餘從事可達成管教目的之措施(如學生破壞環境清潔,要求其打掃環境)。(C)
(十)限制參加正式課程以外之學校活動。(D)
(十一)經法定代理人或實際照顧者同意後,留置學生於課後輔導或參加輔導課程。
(十二)要求靜坐反省。
(十三)要求站立反省。但每次不得超過一堂課,每日累計不得超過兩小時。(A)
(十四)在教學場所一隅,暫時讓學生與其他同學保持適當距離,並以兩堂課為限。
(十五)經其他教師同意,於行為當日,暫時轉送其他班級學習。
(十六)其他符合第二章規定之管教目的及原則,且未使學生身心受到侵害之行為。教師得視情況,若於學生下課時間實施前項管教措施,並應給予學生合理之休息時間。
教師基於導引學生發展之考量,衡酌學生身心狀況後,得採取下列一
般管教措施:
(一)適當之正向管教措施。(參照附表二)
(二)口頭糾正。
(三)在教室內適當調整座位。
(四)要求口頭道歉或書面自省。
(五)列入日常生活表現紀錄。
(六)通知法定代理人或實際照顧者,協請處理。(B)
(七)要求完成未完成之作業或工作。
(八)適當增加作業或工作。
(九)要求課餘從事可達成管教目的之措施(如學生破壞環境清潔,要求其打掃環境)。(C)
(十)限制參加正式課程以外之學校活動。(D)
(十一)經法定代理人或實際照顧者同意後,留置學生於課後輔導或參加輔導課程。
(十二)要求靜坐反省。
(十三)要求站立反省。但每次不得超過一堂課,每日累計不得超過兩小時。(A)
(十四)在教學場所一隅,暫時讓學生與其他同學保持適當距離,並以兩堂課為限。
(十五)經其他教師同意,於行為當日,暫時轉送其他班級學習。
(十六)其他符合第二章規定之管教目的及原則,且未使學生身心受到侵害之行為。教師得視情況,若於學生下課時間實施前項管教措施,並應給予學生合理之休息時間。
ㅤㅤ
學生反映經教師判斷,或教師主動發現,有下列各款情形之一者,應調整管教方式或停止管教:
(一)學生身體確有不適。
(二)學生確有上廁所或生理日等生理需求。
(三)管教措施有違反第一項規定之虞。
教師對學生實施第一項之管教措施後,審酌對學生發展應負之責任,得通知法定代理人或實際照顧者,並說明採取管教措施及原因。
(一)學生身體確有不適。
(二)學生確有上廁所或生理日等生理需求。
(三)管教措施有違反第一項規定之虞。
教師對學生實施第一項之管教措施後,審酌對學生發展應負之責任,得通知法定代理人或實際照顧者,並說明採取管教措施及原因。



0
0