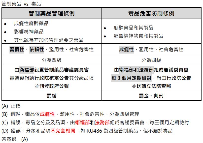
37.下列有關管制藥品與毒品之管理,何者正確?
(A)違反管制藥品管理條例之罰則以罰鍰為原則,違反毒品危害防制條例以判刑或併科罰金為原則
(B)毒品依其依賴性、濫用性及對社會危害性之程度,分為四級管理
(C)毒品之分級及品項,由行政院組成審議委員會,每三個月定期檢討
(D)管制藥品與毒品之分級及品項完全相同,其差別僅在於管制藥品限供醫藥及科學上使用
答案:登入後查看
統計: A(4099), B(942), C(1143), D(185), E(0) #2038864
統計: A(4099), B(942), C(1143), D(185), E(0) #2038864
詳解 (共 10 筆)
#3515454


278
1
#4342325
藥師法第6條 有下列情事之一者,不得充藥師;其已充藥師者,撤銷或廢止其藥師證書:
一、曾犯肅清煙毒條例或管制藥品管理條例之罪,經判刑確定者。
二、曾犯毒品危害防制條例之罪,經判刑確定者。
三、依本法受廢止證書之處分者。
21
2
#5556031
很久很久以前 管制藥品管理條例是會判刑的(但現在罰鍰為主)也許是太多人哈扣哈們了 毒品就關不完 管藥再關下去監獄要滿出來了
| 管制藥品管理條例 ( 民國 84 年 01 月 13 日 非現行法規 ) | ||
| 檢視現行法條 | 第 13-1 條 | 違反前條之規定,其屬於第二條第一款至第三款之麻醉藥品者,應分別依法處罰。 違反前條之規定,其屬於第二條第四款之麻醉藥品者,依左列規定處罰: 一、非法輸入、製造、運輸、販賣者,處五年以上有期徒刑,得併科五萬元以下罰金。 二、意圖販賣而非法持有者,處三年以上十年以下有期徒刑,得併科三萬元以下罰金。 三、意圖營利而非法為人施打者,處五年以下有期徒刑,得併科二萬元以下罰金。 四、非法施打吸用者,處三年以下有期徒刑、拘役或一萬元以下罰金。 五、非法持有者,處二年以下有期徒刑、拘役或五千元以下罰金。 前項第一款之未遂犯罰之。 犯第二項第四款之罪有癮者,應由審判機關先行指定相當處所勒戒。經勒戒斷癮後再犯者 ,加重本刑至三分之二。 |
0
1
#6539588
from摩友
第一級:(都是麻醉藥品)
Cocaine、Heroin、鴉片、Morphine、Etorpine
第二級:黃底為麻醉藥品
Codeine(>5g/100mL)、Fentanyl、大麻、Coca、Pethidine、美沙冬
MDMA(搖頭丸)、MMA、PMMA(三級毒品)、LSD、Nabilone、PCP、Pentazocine(速賜康 孫悟空)、GHB、安非他命、浴鹽(MDPV)、卡西酮
第三級:黃底為麻醉藥品
Buprenorphine(丁基原啡因)、Nalophine、Noroxymorphine(唯三麻藥)
部分巴比妥類(Amo Seco Cyclo Pento)、Fluitrazepam(FM2)、Triazolam、Nimezepam、Phenazepam、K他命、利他能 、Mephedrone(喵喵)
第四級:都不是麻醉藥品
Alprazolam、Diazepam、Lorazepam、Zolpidem、Zolpidem、莫待芬寧(Modafinil)、Mifepristone、Clobenzorex 、Thiamylal (藍底非毒品)
特別:
Codeine依含量不同有不同的分級
>5g/100mL是二級,1-5/100mL是三級,<1/100mL是四級
指示藥(非管制藥): 糖漿劑含量<1% 或<0.1%/固體製劑含量<1%
0
0