37. 有關各教育階段之課程類型,以下何者敘述正確:甲、高級中等學校包含普通型高級
中等學校、技術型高級中等學校、綜合型高級中等學校、五專型高級中等學校。乙、
校訂課程由學校自行安排,以形塑學校教育願景及強化學生適性發展。丙、部定課程
學校可視需求自行增刪希望上的領域/科目。丁、高級中等教育階段自主學習時間可
安排於團體活動時間。戊、國民中學彈性學習課程可安排領域補救教學、統整性課程
等。
(A)乙戊
(B)甲戊
(C)乙丁
(D)丙丁。
答案:登入後查看
統計: A(932), B(132), C(263), D(20), E(0) #2740376
統計: A(932), B(132), C(263), D(20), E(0) #2740376
詳解 (共 4 筆)
#5452156
有關各教育階段之課程類型,以下何者敘述正確:甲、高級中等學校包含普通型高級中等學校、技術型高級中等學校、綜合型高級中等學校、五專型→單科型高級中等學校。乙、 校訂課程由學校自行安排,以形塑學校教育願景及強化學生適性發展。丙、部定課程學校可→不可視需求自行增刪希望上的領域/科目。丁、高級中等教育階段自主學習時間可安排於團體活動→彈性學習時間。戊、國民中學彈性學習課程可安排領域補救教學、統整性課程等。
(A) 乙戊
(B) 甲戊
(C) 乙丁
(D) 丙丁。
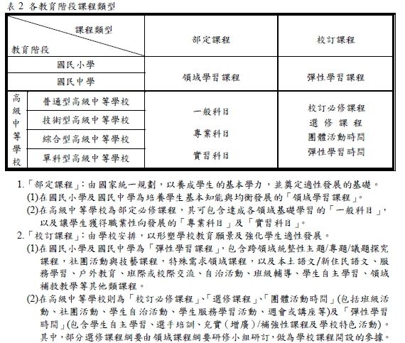
十二年國民基本教育課程類型區分為二大類:「部定課程」與「校訂課程」, 如2所示。
1.「部定課程」:由國家統一規劃,以養成學生的基本學力,並奠定適性發展的基礎。
(1)在國民小學及國民中學為培養學生基本知能與均衡發展的「領域學習課程」。
(2)在高級中等學校為部定必修課程,其可包含達成各領域基礎學習的「一般科目」,以及讓學生獲得職業性向發展的「專業科目」及「實習科目」。
2.「校訂課程」:由學校安排,以形塑學校教育願景及強化學生適性發展。
(1)在國民小學及國民中學為「彈性學習課程」,包含跨領域統整性主題/專題/議題探究課程,社團活動與技藝課程,特殊需求領域課程,以及本土語文/新住民語文、服務學習、戶外教育、班際或校際交流、自治活動、班級輔導、學生自主學習、領域 補救教學等其他類課程。
(2)在高級中等學校則為「校訂必修課程」、「選修課程」、「團體活動時間」(包括班級活 動、社團活動、學生自治活動、學生服務學習活動、週會或講座等)及「彈性學習時間」(包含學生自主學習、選手培訓、充實(增廣)/補強性課程及學校特色活動) 。 其中,部分選修課程綱要由領域課程綱要研修小組研訂,做為學校課程開設的參據。
13
0
#5271381

12
0