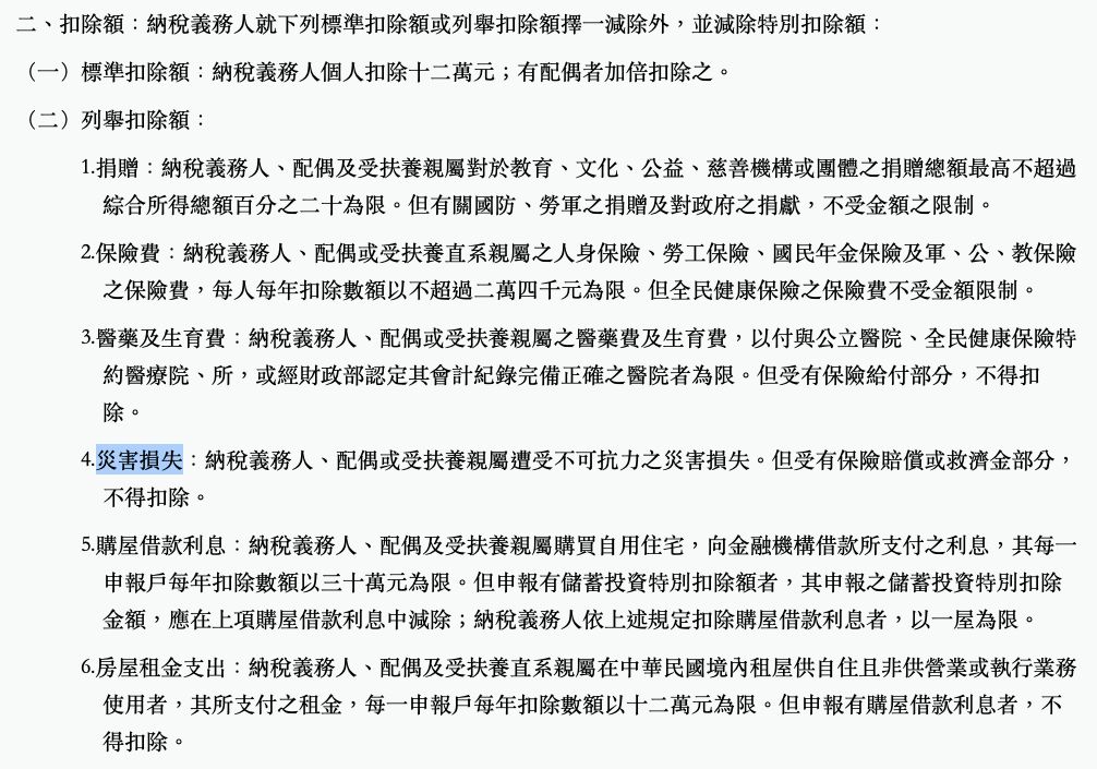
4 所得稅法有關「災害損失」扣除之規定,下列敘述何者正確?①不論是否受有保險賠償或救濟金
部分,均得扣除 ②指納稅義務人、配偶或受扶養親屬遭受不可抗力之災害 ③災害,指地震、 風災、水災、旱災、蟲災、火災、竊盜及戰禍等 ④應於災害發生後 30 日內檢具損失清單及證明 文件,報請該管稽徵機關派員勘查
(A)②③④
(B)①②
(C)③④
(D)②④
答案:登入後查看
統計: A(105), B(7), C(35), D(296), E(0) #3184467
統計: A(105), B(7), C(35), D(296), E(0) #3184467
詳解 (共 3 筆)
#6002587
以下分析及法源依據供參考:
【X】①不論是否受有保險賠償或救濟金部分,均得扣除
【O】②指納稅義務人、配偶或受扶養親屬遭受不可抗力之災害
【X】③災害,指地震、 風災、水災、旱災、蟲災、火災、竊盜及戰禍等
【O】④應於災害發生後 30 日內檢具損失清單及證明文件,報請該管稽徵機關派員勘查
依照所得稅法第17條、所得稅法施行細則第10-1條:

10
0
#6175450
財政部臺灣省中區國稅局表示:
依所得稅法規定,遭受不可抗力之災害,方可列報災害損失。所稱不可抗力之災害,係指地震、風災、水災、旱災、蟲災、火災及戰禍等。
該局表示,竊盜損失並不屬於上述不可抗力災害之項目,是不能於綜合所得稅申報時作為災害損失列舉扣除。
3
0