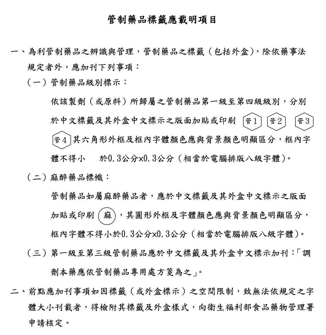
41.下列有關管制藥品辨識與管理之敘述,何者錯誤?
(A)管制藥品之標籤,應以中文載明管制級別及警語
(B)麻醉藥品之標幟,應以中文標示
(C)標籤之中文品名,其字體不得小於外文字體
(D)標籤如受空間限制,無法依規定刊載者,得向當地衛生局申請核定
答案:登入後查看
統計: A(66), B(190), C(113), D(2942), E(0) #3197609
統計: A(66), B(190), C(113), D(2942), E(0) #3197609
詳解 (共 4 筆)
#6090989

36
2
#6422452
正確答案是:(D) 標籤如受空間限制,無法依規定刊載者,得向當地衛生局申請核定 → 錯誤
解析如下:
依據《管制藥品管理條例施行細則》及《藥品標示相關規定》:
-
(A) 正確:管制藥品標籤應以中文載明管制級別及警語,例如「第二級管制藥品」、「使用不當,可能成癮」等。
-
(B) 正確:麻醉藥品屬於第一、第二級管制藥品,其標幟必須以中文標示。
-
(C) 正確:依藥品標示規定,中文品名之字體大小不得小於外文字體,以確保消費者易於辨識。
-
(D) 錯誤:若因標籤空間受限無法載明法定事項,應向「中央主管機關」(即衛生福利部食品藥物管理署)申請核定,不是向**「當地衛生局」**。
因此,(D) 為錯誤敘述。
0
2