阿摩線上測驗
登入
首頁
>
初等/五等/佐級◆稅務法規大意
>
109年 - 109 初等考試_財稅行政:稅務法規大意#81886
> 試題詳解
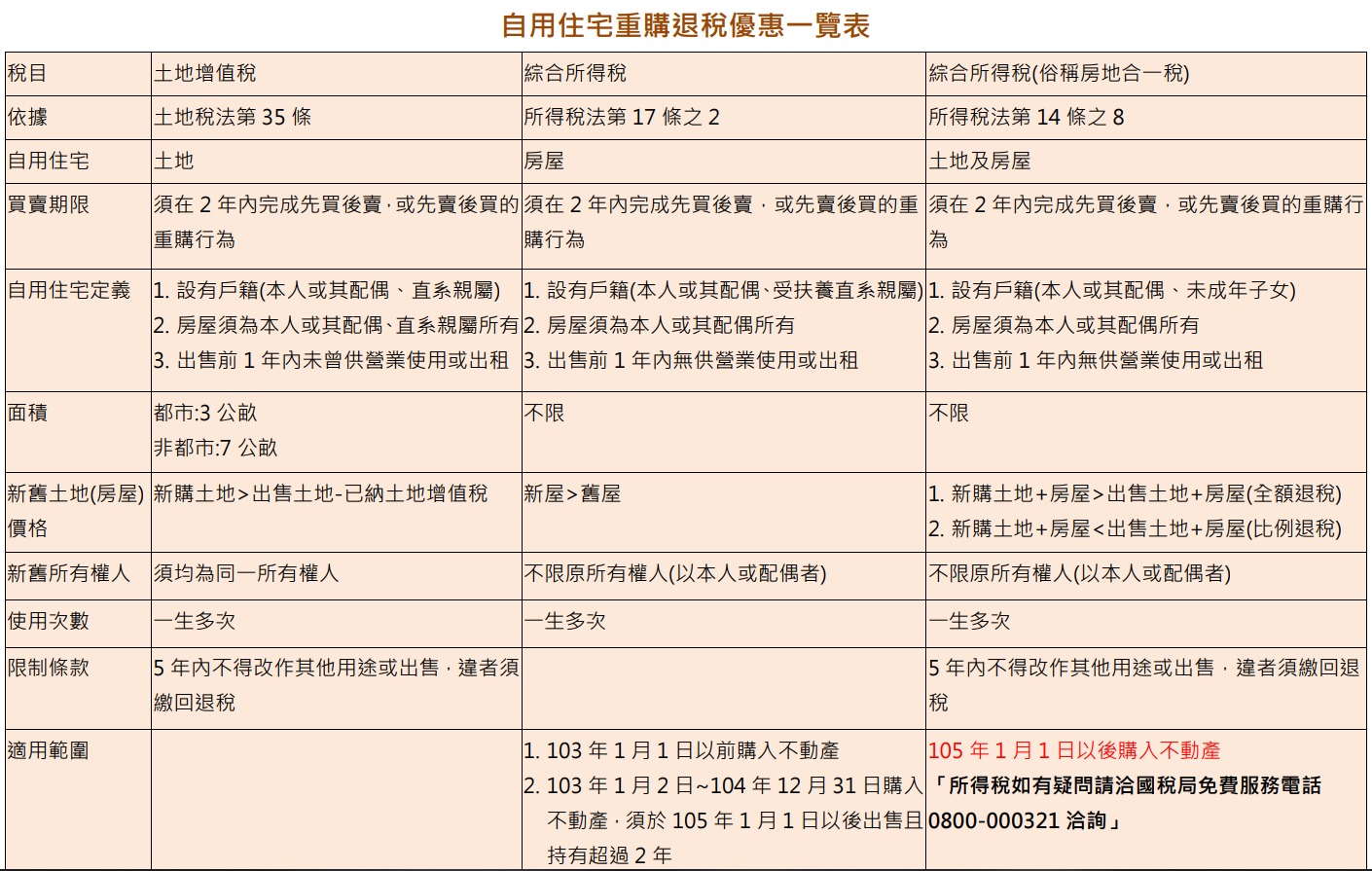
46 下列那些稅目有重購退稅之規定?①綜合所得稅 ②營利事業所得稅 ③地價稅 ④土地增值稅 ⑤遺產贈與稅
(A)①②③④
(B)①③④⑤
(C)②④⑤
(D)①④
答案:
登入後查看
統計:
A(198), B(63), C(76), D(558), E(0) #2140182
詳解 (共 2 筆)
Success
B2 · 2020/08/27
#4240767
30
0
妃
B1 · 2020/01/16
#3742576
所得稅法第十四條之八的規定,個人出售自住...
(共 544 字,隱藏中)
前往觀看
9
0
相關試題
47 下列關於特種貨物及勞務稅之敘述何者錯誤? (A)自 106 年 5 月 1 日起開始施行 (B)屬於中央稅,由國稅局負責稽徵 (C)稅課收入,循預算程序用於社會福利支出 (D)現行課稅項目之稅率一律為 10%
#2140183
48 居住者之下列何項所得,依法須併入綜合所得總額合併申報納稅? (A)出售 102 年取得之土地所產生之交易所得新臺幣 100 萬元 (B)取得某公司贈與之財產新臺幣 100 萬元 (C)該年度取得出版社之稿費收入新臺幣 10 萬元 (D)統一發票中獎獎金新臺幣 200 萬元
#2140184
49 政府課稅時,不能因為嗣後行政行為之變更而影響人民之既得權益,使人民遭受不可預見之損害,稱之 為何種原則? (A)實質課稅原則 (B)信賴保護原則 (C)比例原則 (D)平等原則
#2140185
50 依財政收支劃分法規定,下列敘述何者錯誤? (A)全國財政收支系統劃分為中央、直轄市、縣(市)及鄉(鎮、市)四類 (B)稅課劃分為國稅、直轄市及縣(市)稅二類 (C)稅課統籌分配部分,受分配地方政府就分得部分,應列為當年度稅課收入 (D)直轄市及縣(市)可開徵特別稅課,但不得以已徵營業稅之貨物為課徵對象
#2140186
26. To solve the problem, you need to experiment with a(n) _____ of methods to find what really works. (A) mediation (B) union (C) variety (D) dose
#2140187
27. Studies show that basic _____ measures, such as eating a healthy diet and not using tobacco, can significantly reduce cancer risk. (A) preventive (B) diligent (C) anxious (D) temporary
#2140188
28. The government has been using TV ads, posters, and leaflets to try to raise people’s _____ of the problem. (A) awareness (B) exception (C) character (D) entity
#2140189
29. For the benefit of the public, the committee decided that the new policy should be _____ as soon as possible. (A) shuffled (B) occupied (C) encircled (D) implemented
#2140190
30. Stephen sat around all day and ate junk food out of _____, simply because he did not have anything better to do. (A) luxury (B) integrity (C) boredom (D) rigidity
#2140191
31. Due to _____ demand, we decided to put on two additional shows next week. (A) waning (B) subtle (C) graceful (D) overwhelming
#2140192
相關試卷
115年 - 115 身心障礙特種考試_五等_財稅行政:稅務法規大意#138875
2026 年 · #138875
115年 - 115 初等考試_財稅行政:稅務法規大意#136693
2026 年 · #136693
114年 - 114 身心障礙特種考試_五等_財稅行政:稅務法規大意#126606
2025 年 · #126606
114年 - 114 初等考試_財稅行政:稅務法規大意#124847
2025 年 · #124847
113年 - 113 初等考試_財稅行政:稅務法規大意#118520
2024 年 · #118520
112年 - 112 地方政府特種考試_五等_財稅行政:稅務法規大意#118057
2023 年 · #118057
112年 - 112 身心障礙特種考試_五等_財稅行政:稅務法規大意#113874
2023 年 · #113874
112年 - 112 初等考試_財稅行政:稅務法規大意#112880
2023 年 · #112880
111年 - 111 地方政府特種考試_五等_財稅行政:稅務法規大意#112234
2022 年 · #112234
111年 - 111 初等考試_財稅行政:稅務法規大意#105683
2022 年 · #105683