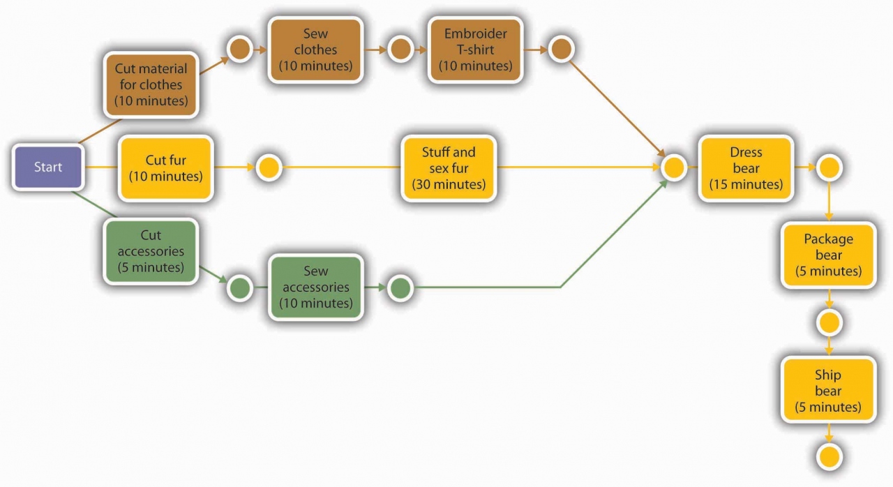
5 各專案執行作業規劃,透過時間表控制計畫中的各項活動,其中有一種方法是「以樹枝狀的方式表達活動中的優先順序、彼此的關係,並找出花費時間最長的一系列加以控制。」這種方法稱之為:
(A)計畫評核技術
(B)甘特圖
(C)設施規劃
(D)關鍵分析
答案:登入後查看
統計: A(536), B(280), C(29), D(112), E(0) #158682
統計: A(536), B(280), C(29), D(112), E(0) #158682
詳解 (共 1 筆)
#1364981
(A)簡稱PERT,它是由計畫(Program)、評估(Evaluation)、與查核(Review)等技術(Technique)組合而成,它利用作業網的方式,標示出整個計劃中每一種作業之間的相互關係,同時利用數學統計的方法,估算出每一個作業所需要耗用的時間、經費、人力水準及資源分配。
40
0