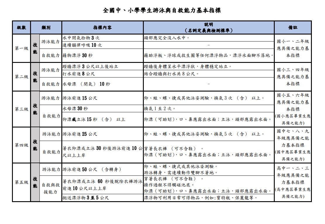
5.教育部2021年公告之全國中、小學學生游泳與自救能力基本指標,其中「第
三級」的游泳能力為?
(A)水母漂10秒
(B)蹬牆漂浮3公尺、打水前進8公尺
(C)游泳前進15公尺
(D)藉物漂浮30秒
答案:登入後查看
統計: A(25), B(178), C(1050), D(54), E(0) #3121144
統計: A(25), B(178), C(1050), D(54), E(0) #3121144
詳解 (共 3 筆)
#5929517

參考:https://www.sa.gov.tw/Resource/1/1/1/4098/%E3%80%8C%E5%85%A8%E5%9C%8B%E4%B8%AD%E3%80%81%E5%B0%8F%E5%AD%B8%E5%AD%B8%E7%94%9F%E6%B8%B8%E6%B3%B3%E8%88%87%E8%87%AA%E6%95%91%E8%83%BD%E5%8A%9B%E5%9F%BA%E6%9C%AC%E6%8C%87%E6%A8%99%E3%80%8D(%E9%80%9A%E9%81%8E%E7%B4%9A%E5%88%A5%E5%B0%8D%E7%85%A7%E7%89%88).pdf
10
0
#5867350
(A) 水母漂10秒 第二級自救能力
(B) 蹬牆漂浮3公尺、打水前進8公尺 第二級游泳能力
(C) 游泳前進15公尺 第三級游泳能力
(D) 藉物漂浮30秒 第一級自救能力
8
0