阿摩線上測驗 登入

試題詳解

試卷:109年 - 國立臺南家齊高級中等學校 109 年第 1 次教師甄選#86497 | 科目:教甄◆體育專業

試卷資訊

試卷名稱:109年 - 國立臺南家齊高級中等學校 109 年第 1 次教師甄選#86497

年份:109年

科目:教甄◆體育專業

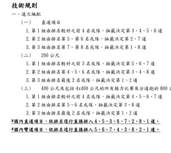
5.試問田徑比賽規則,下列敘述何者為為非
(A) 400m以下各項目(含400m及4×100m、4×400m接力第一棒)須使用起跑架, 其他各項目均不得使用起跑架
(B) 任何起跑犯規之選手,將取消其比賽資格
(C)選手名次的決定,以其軀幹(軀幹有別於頭、頸、臂、腿、手、腳)之任 何部分到達終點之垂直面的先後為準
(D) 徑賽分組道次安排原則,複賽、決賽道次排法依成績優劣排入4、5、3、6、2、7、1、8 道。
正確答案:登入後查看

詳解 (共 5 筆)

推薦的詳解#5401242
未解鎖
複賽道次安排 八道: 田徑-453678...
(共 59 字,隱藏中)
前往觀看
10
0
推薦的詳解#4070070
未解鎖
徑賽通則 1.跑道:全長400m(兩個...

(共 845 字,隱藏中)
前往觀看
10
0
推薦的詳解#4030783
未解鎖
原本題目:5.試問田徑比賽規則,下列敘述...
(共 431 字,隱藏中)
前往觀看
8
1
推薦的詳解#4027109
未解鎖
遺漏選項之部分敘述 建議原題項(D) ...
(共 113 字,隱藏中)
前往觀看
7
0
推薦的詳解#4028210
未解鎖
45367821游泳45362718
(共 20 字,隱藏中)
前往觀看
3
0

私人筆記 (共 1 筆)

私人筆記#2963955
未解鎖
D)複賽道次排法:45367821*游泳...
(共 33 字,隱藏中)
前往觀看
3
0