5.18歲男性不慎被鄰家犬隻咬傷前臂,有撕裂傷及數個較深的傷口。下列處置何者錯誤?
(A)立即以大量蒸餾水沖洗傷口
(B)適當縫合大面積的傷口
(C)口服amoxicillin/clavulanate預防傷口感染
(D)注射狂犬病疫苗及免疫球蛋白
統計: A(386), B(113), C(201), D(829), E(0) #3380236
詳解 (共 9 筆)

1. 此題正確答案為 D:「注射狂犬病疫苗及免疫球蛋白」為錯誤敘述。
2. 選項依據與分析:
-
A. 立即以大量蒸餾水沖洗傷口 ✅ 正確
-
原文依據:
-
「The standard of care for all bites involves wound irrigation and decontamination of the wound.」
-
傷口應進行大量沖洗,以降低感染風險,尤其對穿刺型或深部組織咬傷尤為重要。
-
-
-
B. 適當縫合大面積的傷口 ✅ 正確
-
原文依據:
-
「Loose suturing or closure with adhesive strips is appropriate for lacerations after irrigation.」
-
這表示經清創後的大面積撕裂傷可以考慮鬆縫或膠帶黏合,並非一概不可縫合。
-
-
-
C. 口服amoxicillin/clavulanate預防傷口感染 ✅ 正確
-
原文依據:
-
「Monotherapy with amoxicillin/clavulanate 875/125 mg orally every 12 hours is recommended.」
-
Amoxicillin/clavulanate為預防性感染處置的首選用藥,涵蓋咬傷中常見的厭氧菌與Pasteurella multocida等。
-
-
-
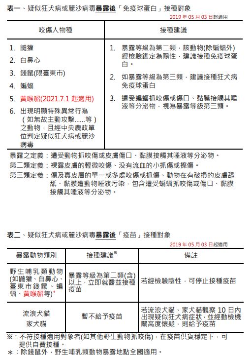
D. 注射狂犬病疫苗及免疫球蛋白 ❌ 錯誤
-
原文依據:
-
「Prophylaxis for rabies is required only if the animal is from an area with endemic rabies or if the bite was the result of an unprovoked attack by a wild animal.」
-
題目中的「鄰家犬」若可確認健康狀況且無野外攻擊背景,不需常規施打狂犬病疫苗與免疫球蛋白。
-
-
3. 本題考察概念:
-
動物咬傷處理原則:
-
第一步為大量沖洗與去汙(irrigation & decontamination)。
-
是否縫合需視傷口特性決定,清潔後的大片撕裂傷可考慮鬆縫。
-
抗生素預防首選為amoxicillin/clavulanate。
-
狂犬病預防須根據流行病學與動物狀態決定,家犬通常不需處置。
-
這題的陷阱在於「家犬」這個關鍵字。在台灣,針對被「家犬」咬傷的處置,與被「流浪犬」或「野生動物」咬傷是不同的。
以下為您詳細解析每個選項:
為什麼 (D) 是錯誤的?(即本題答案)
-
選項: 注射狂犬病疫苗及免疫球蛋白
-
解析:
-
風險評估: 題目清楚說明是被 「鄰家犬隻 (Domestic Dog)」 咬傷。
-
台灣指引: 根據台灣衛福部疾管署 (CDC) 的規定:
-
如果是被 「有人飼養」 的家犬/家貓咬傷,且動物 「10日內可觀察」:原則上 不建議 立即施打狂犬病疫苗或免疫球蛋白。
-
做法: 先觀察這隻狗 10 天。如果這 10 天內狗都活得好好的,沒有出現狂犬病症狀,就代表咬人的當下牠沒有排毒,人就絕對不會得病,當然也不用打針。
-
例外: 除非該動物在 10 天內發病或死亡,經檢驗證實有狂犬病,才需要補打疫苗。
-
-
免疫球蛋白 (RIG): 這是非常昂貴且稀缺的資源,通常只保留給 「高風險暴露」(如被野生鼬獾、錢鼠咬傷,或來自疫區的流浪動物咬傷且傷口嚴重者)。對於鄰居養的狗,施打 RIG 是完全不符合適應症的。
-
其他正確選項解析:
-
選項 (A) 立即以大量蒸餾水沖洗傷口
-
正確。
-
處置: 傷口處理是預防感染最重要的第一步。
-
標準動作: 應立即用肥皂和大量清水(或蒸餾水)沖洗傷口 至少 15 分鐘,以洗去病毒和細菌,再用優碘或酒精消毒。
-
-
選項 (B) 適當縫合大面積的傷口
-
正確。
-
原則: 雖然傳統觀念認為咬傷傷口縫合容易包住細菌造成感染,但目前的指引認為,對於 「大面積撕裂傷」 或 「顏面部傷口」,為了美觀和癒合,可以在 徹底清創沖洗 後進行 「寬鬆縫合 (Loose closure)」。只要不是縫得密不透風,這是被允許且建議的。
-
-
選項 (C) 口服 amoxicillin/clavulanate 預防傷口感染
-
正確。
-
首選抗生素: 動物口腔充滿了多種細菌(如 Pasteurella multocida, Staphylococcus, 厭氧菌)。
-
Augmentin (Amoxicillin/Clavulanate) 是唯一能同時殺死這些好氧菌和厭氧菌的 首選藥物 (Drug of Choice)。對於有撕裂傷、深部傷口或手部傷口,建議預防性投藥 3~5 天。
-
? 考試重點:狂犬病疫苗施打時機
在台灣,看到「咬傷」題目,請先分類動物來源:
-
野生動物 (鼬獾、白鼻心、錢鼠、蝙蝠):
-
危險! 立即沖洗 + 打疫苗 + 打免疫球蛋白 (RIG)。
-
-
流浪犬貓 (來源不明):
-
警戒! 立即沖洗 + 打疫苗 (暫不打 RIG,除非傷口極深或在狂犬病熱區)。
-
-
家犬貓 (有人養):
-
安全! 立即沖洗 + 觀察動物 10 天。不用打疫苗,除非動物發病。
-
所以不用生理食鹽水?