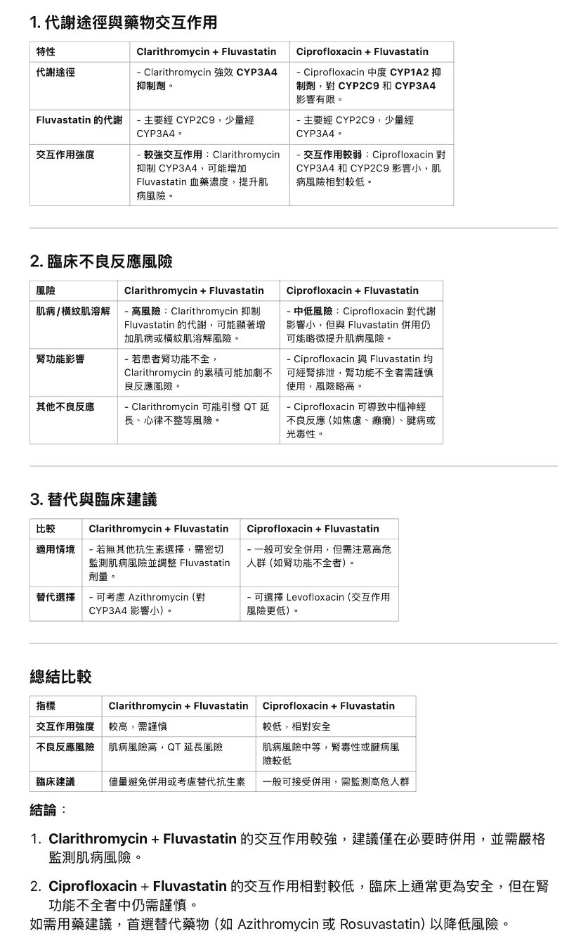
57.下列那個藥物最不適合治療長期服用fluvastatin之患者的呼吸道感染?
(A)cephalexin
(B)clarithromycin
(C)ciprofloxacin
(D)levofloxacin
答案:登入後查看
統計: A(735), B(1857), C(557), D(260), E(0) #3283097
統計: A(735), B(1857), C(557), D(260), E(0) #3283097
詳解 (共 6 筆)
#7275534
這題是怎樣啊 我看平安符有特別把FQ適合治呼吸道感染的列出來
分別有Moxi、Gati、Gemi、Levo 所以覺得Ciprofloxacin應該不能
去問AI的結果也是:
Ciprofloxacin對肺炎鏈球菌(最常見呼吸道病原菌)、嗜血桿菌及非典型病原體(如肺炎支原體、衣原體)活性差,不適合社區型肺炎(CAP)、急性支氣管炎或上呼吸道感染;多國指南不薦用於輕中度呼吸道感染
結果答案給了一個不是2C9的抑制劑==
5
0
#6291100

3
4