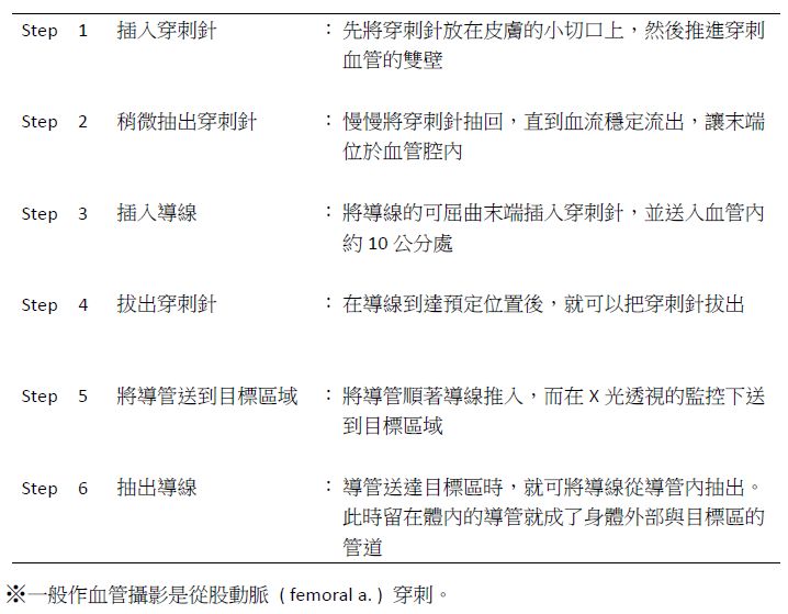
59 請重組最恰當之血管經皮穿刺步驟:①取出導引鋼線②取出子針③置入導管④置入導引鋼線⑤將母針緩 抽至動脈內⑥取出母針⑦插入穿刺針
(A)
①
(B)
(C)
(D)
答案:登入後查看
統計: A(21), B(38), C(78), D(12), E(0) #1115024
統計: A(21), B(38), C(78), D(12), E(0) #1115024
詳解 (共 5 筆)
#3468206
基本穿刺原理 ( Seldinger technique )
作法:要將導管
( catheter ) 置入血管,必須先穿刺皮膚、肌肉、和組織,直到到
達目標血管。用來進行穿刺血管的方法有好幾種,但 Seldinger technique 是其中最安全又最常用者。
0
0