60. 承上題,以下何者並非 PRT 的核心技能?
(A)動機
(B)自我管理
(C)主動
(D)對單一線索做回應
答案:登入後查看
統計: A(61), B(366), C(116), D(948), E(0) #2350663
統計: A(61), B(366), C(116), D(948), E(0) #2350663
詳解 (共 4 筆)
#4103966
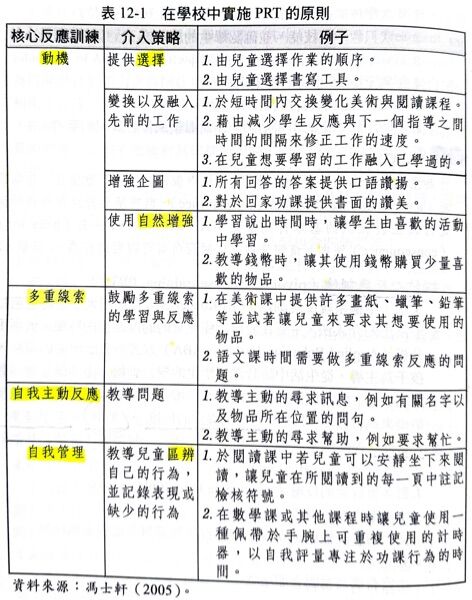
核心反應訓練之四項主要核 心行為分別為
動機、對多重線索之反應、 自我管理及自我主動 (Koegel, Koegel, Harrower, & Carter, 1999)
34
0
#6291688
資料來源:徐強

2
0