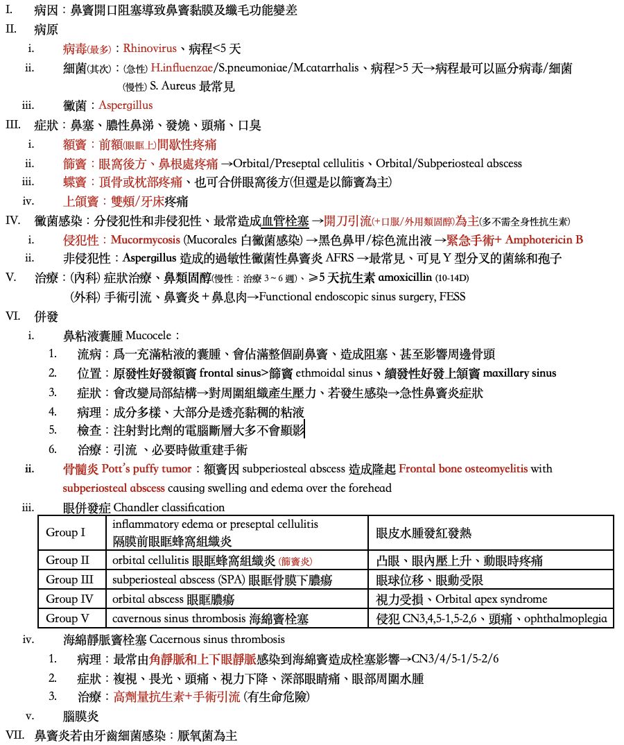
77.對於急性鼻竇炎的敘述,下列何者最不適當?
(A)大部分是由病毒感染引起
(B)使用局部皮質類固醇鼻內噴劑可縮短病程
(C)對於急性細菌性鼻竇炎的首選抗生素為 amoxicillin
(D)眼眶蜂窩性組織炎最容易由蝶鼻竇(sphenoid sinus)的感染蔓延造成
答案:登入後查看
統計: A(63), B(154), C(17), D(193), E(0) #2363508
統計: A(63), B(154), C(17), D(193), E(0) #2363508
詳解 (共 1 筆)
#6251734
【解答】(D) 篩竇
【考點】鼻竇炎

11
0