阿摩線上測驗 登入

申論題資訊

試卷:113年 - 113-1 臺北市立永春高級中學國文科_正式教師甄試題目:國文科#119989
科目:教甄教程◆國文(中等)
年份:113年
排序:0

題組內容

三、請以下列二篇文章回答問題:
(甲)
       項脊軒,舊南閤子也。室僅方丈,可容一人居。百年老屋,塵泥滲漉,雨澤下注,每移案,顧視無可置者。又北 向,不能得日,日過午已昏。余稍為修葺,使不上漏。前闢四窗,垣牆周庭,以當南日,日影反照,室始洞然。又雜 植蘭、桂、竹、木於庭,舊時欄楯,亦遂增勝。借書滿架,偃仰嘯歌,冥然兀坐,萬籟有聲。而庭階寂寂,小鳥時來 啄食,人至不去。三五之夜,明月半牆,桂影斑駁,風移影動,珊珊可愛。
       然余居於此,多可喜,亦多可悲。先是,庭中通南北為一,迨諸父異爨,內外多置小門牆,往往而是。東犬西 吠,客踰庖而宴,雞棲於廳。庭中始為籬,已為牆,凡再變矣。家有老嫗,嘗居於此。嫗,先大母婢也,乳二世,先 妣撫之甚厚。室西連於中閨,先妣嘗一至。嫗每謂余曰:「某所,而母立於茲。」嫗又曰:「汝姊在吾懷,呱呱而泣,娘以指扣門扉曰:『兒寒乎?欲食乎?』吾從板外相為應答。」語未畢,余泣,嫗亦泣。余自束髮讀書軒中,一日, 大母過余曰:「吾兒,久不見若影,何竟日默默在此,大類女郎也?」比去,以手闔門,自語曰:「吾家讀書久不效, 兒之成,則可待乎!」頃之,持一象笏至,曰:「此吾祖太常公 宣德間執此以朝,他日汝當用之。」瞻顧遺跡,如在 昨日,令人長號不自禁。
       軒東故嘗為廚,人往,從軒前過。余扃牖而居,久之,能以足音辨人。軒凡四遭火,得不焚,殆有神護者。
       項脊生曰:「蜀清守丹穴,利甲天下,其後秦皇帝築女懷清臺。劉玄德與曹操爭天下,諸葛孔明起隴中。方二人 之昧昧於一隅也,世何足以知之?余區區處敗屋中,方揚眉瞬目,謂有奇景。人知之者,其謂與埳井之蛙何異?」
       余既為此志,後五年,吾妻來歸,時至軒中,從余問古事,或憑几學書。吾妻歸寧,述諸小妹語曰:「聞姊家有 閤子,且何謂閤子也?」其後六年,吾妻死,室壞不修。其後二年,余久臥病無聊,乃使人修葺南閤子,其制稍異於 前。然自後余多在外,不常居。
       庭有枇杷樹,吾妻死之年所手植也,今已亭亭如蓋矣。
                                                                                            (歸有光〈項脊軒志〉)
665542d76b25d.jpg

申論題內容

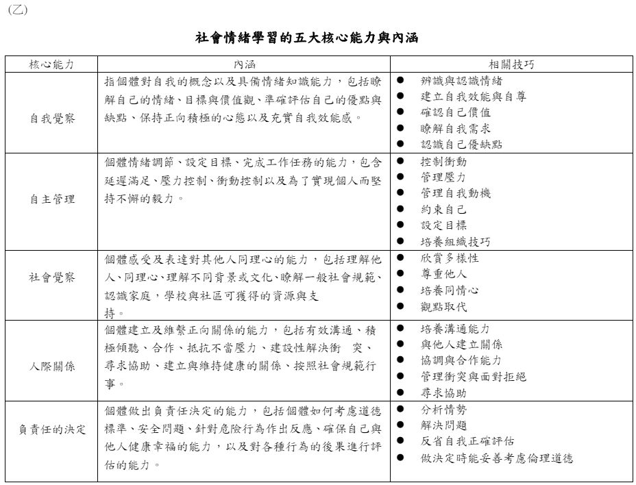
(2)近年興起以 SEL(社會情緒學習)作為教育現場教學的方向,請依據乙文挑選適合在課堂上和甲文相關的社會情緒學 習的內涵(須適時引用甲文說明)。(10%)